EasyManua.ls Logo

Hitachi RAS-D18EX3 - Page 73

Hitachi RAS-D18EX3
168 pages
Print Icon
To Next Page IconTo Next Page
To Next Page IconTo Next Page
To Previous Page IconTo Previous Page
To Previous Page IconTo Previous Page
Loading...
– 112 –
Indoor P.W.B.
Outdoor P.W.B.
Terminal board
Terminal board
Control P.W.B.
Terminal board
IF receive
input(SDI)
IF transmit
output(SDO)
Micro
computer
AX-8T11
0V
D
C
D
C
5V
5V
5V
5V5V
C807
C808
NF COIL2
C811
interface
relay
C812
L802
C806
C803
C810
C804
11
69
HIC
12V
I/F 0V
0V
0V
L801
C802
C801
C809
5V
R801
R802
R803
0V
0V
0V
0V
0V
0V
0V
0V
0V
0V
30
35V
Q801
29
(Communications from outdoor microcomputer to indoor microcomputer)
(Communications from indoor microcomputer to outdoor microcomputer)
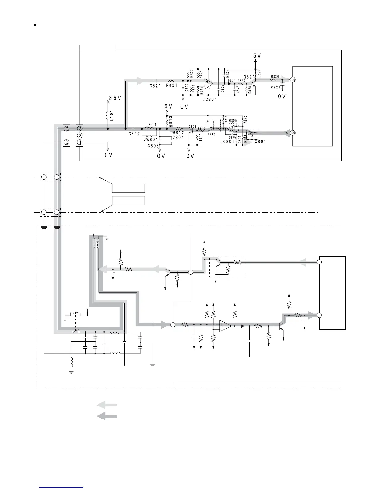
Fig. 2-1 Indoor/outdoor interface Circuit
Fig. 2-1 shows the interface circuit used for the indoor and outdoor microcomputers to communicate with each other.
I / F Reception
Microcomputer
I / F Transmission

Related product manuals