EasyManua.ls Logo

HP 436A - Page 42

HP 436A
102 pages
Print Icon
To Next Page IconTo Next Page
To Next Page IconTo Next Page
To Previous Page IconTo Previous Page
To Previous Page IconTo Previous Page
Loading...
Model
436A
133
ms
MEASURE
35-53
ms•
LOCAL
YES
OUT
OF
RANGE
dB
REF
OR
REL
dBm
OR
WATTS
0-70ms
NO
YES
LOCAL
R3,R4,R5
!DELAY)
WATTS
17
ms
NO
RANGE
CHANGE
•35
ms
corresponds
to
minimum
signal
threshold
of
range.
53
ms
corresponds
to
maximum
signal
threshold
of
range
OUTPUT
REMOTE
R1,R2
!DELAY)
dB
REF,
dBm,
dB
REL
33
ms
NEW
RANGE:
Rl,
R2
133
ms
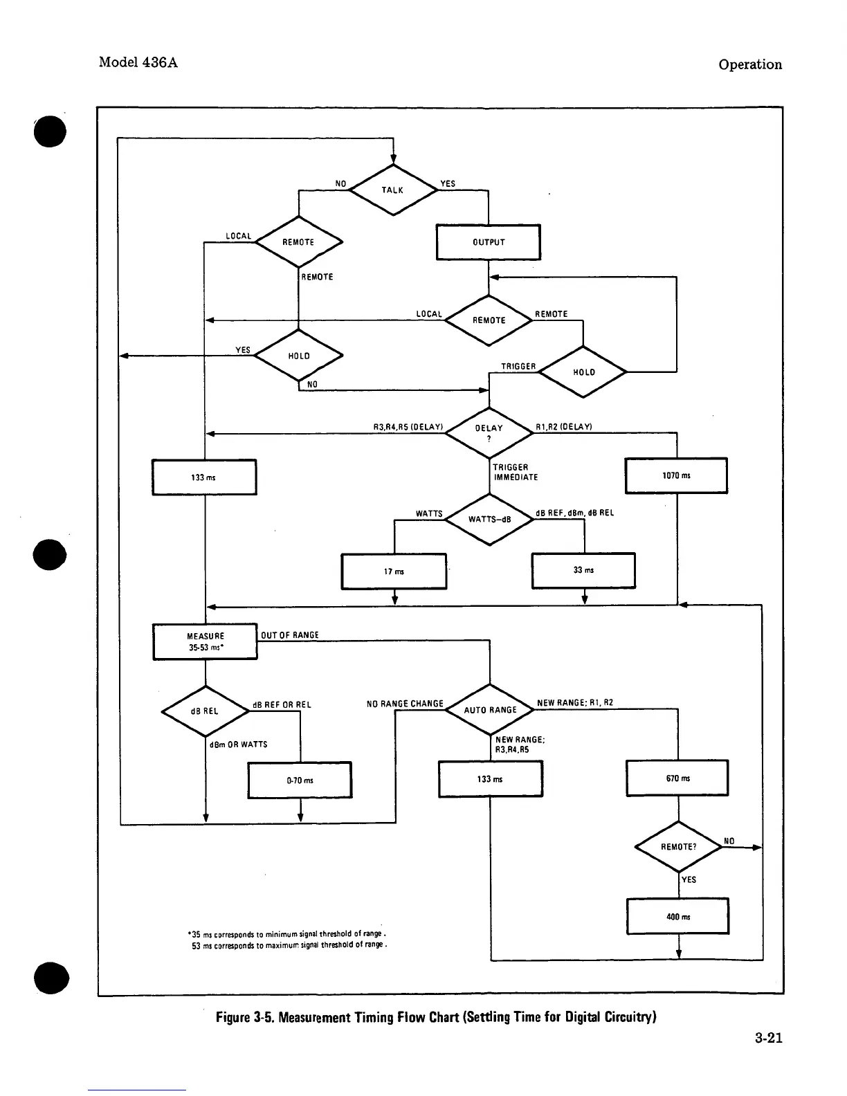
Figure
3·5.
Measurement
Timing
Flow
Chart
(Settling
Time
for
Digital
Circuitry)
Operation
1070
ms
670
ms
NO
400
ms
3-21

Related product manuals