EasyManua.ls Logo

HP DL580 - POST error messages and beep codes

HP DL580
127 pages
Print Icon
To Next Page IconTo Next Page
To Next Page IconTo Next Page
To Previous Page IconTo Previous Page
To Previous Page IconTo Previous Page
Loading...
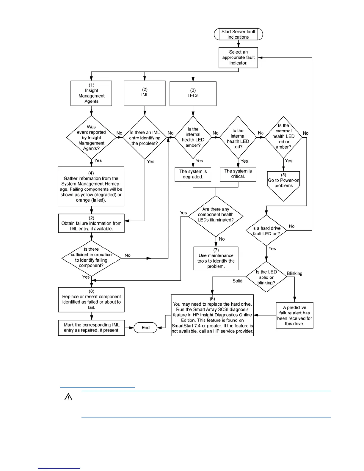
Troubleshooting 100
POST error messages and beep codes
For a complete listing of error messages, refer to the "POST error messages" in the HP ProLiant Servers
Troubleshooting Guide located on the Documentation CD or on the HP website
(http://www.hp.com/support
).
WARNING: To avoid potential problems, ALWAYS read the warnings and cautionary
information in the server documentation before removing, replacing, reseating, or modifying
system components.

Related product manuals