EasyManua.ls Logo

HP ProLiant DL320 - Page 92

HP ProLiant DL320
119 pages
To Next Page IconTo Next Page
To Next Page IconTo Next Page
To Previous Page IconTo Previous Page
To Previous Page IconTo Previous Page
Loading...
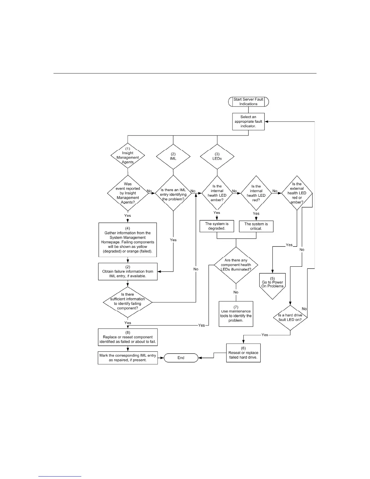
92 HP ProLiant DL320 Generation 3 Server User Guide

Table of Contents

Other manuals for HP ProLiant DL320

Related product manuals