EasyManua.ls Logo

HP ProLiant DL360 G6 - Page 93

HP ProLiant DL360 G6
132 pages
To Next Page IconTo Next Page
To Next Page IconTo Next Page
To Previous Page IconTo Previous Page
To Previous Page IconTo Previous Page
Loading...
Troubleshooting 93
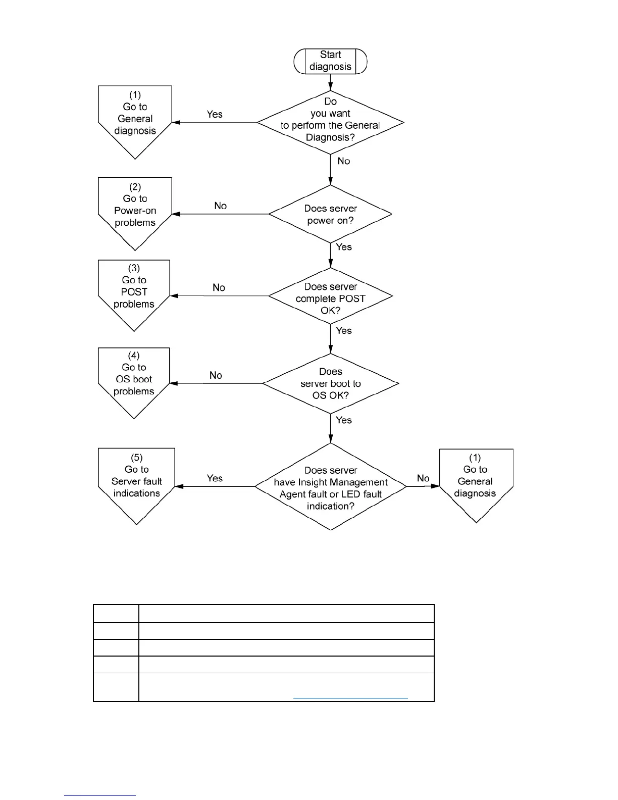
General diagnosis flowchart
The General diagnosis flowchart provides a generic approach to troubleshooting. If you are unsure of the
problem, or if the other flowcharts do not fix the problem, use the following flowchart.
Item Refer to
1 "Symptom information (on page 90)"
2 "Loose connections (on page 91)"
3 "Service notifications (on page 92)"
4 The most recent version of a particular server or option firmware is
available on the HP Support website (http://www.hp.com/support).

Other manuals for HP ProLiant DL360 G6

Related product manuals