EasyManua.ls Logo

Hussmann SHM - Page 40

Hussmann SHM
44 pages
Print Icon
To Next Page IconTo Next Page
To Next Page IconTo Next Page
To Previous Page IconTo Previous Page
To Previous Page IconTo Previous Page
Loading...
5-10 INSTALLATION
P/N 0515258_N U.S. & Canada 1-800-922-1919 • Mexico 01 800-890-2900 • www.hussmann.com
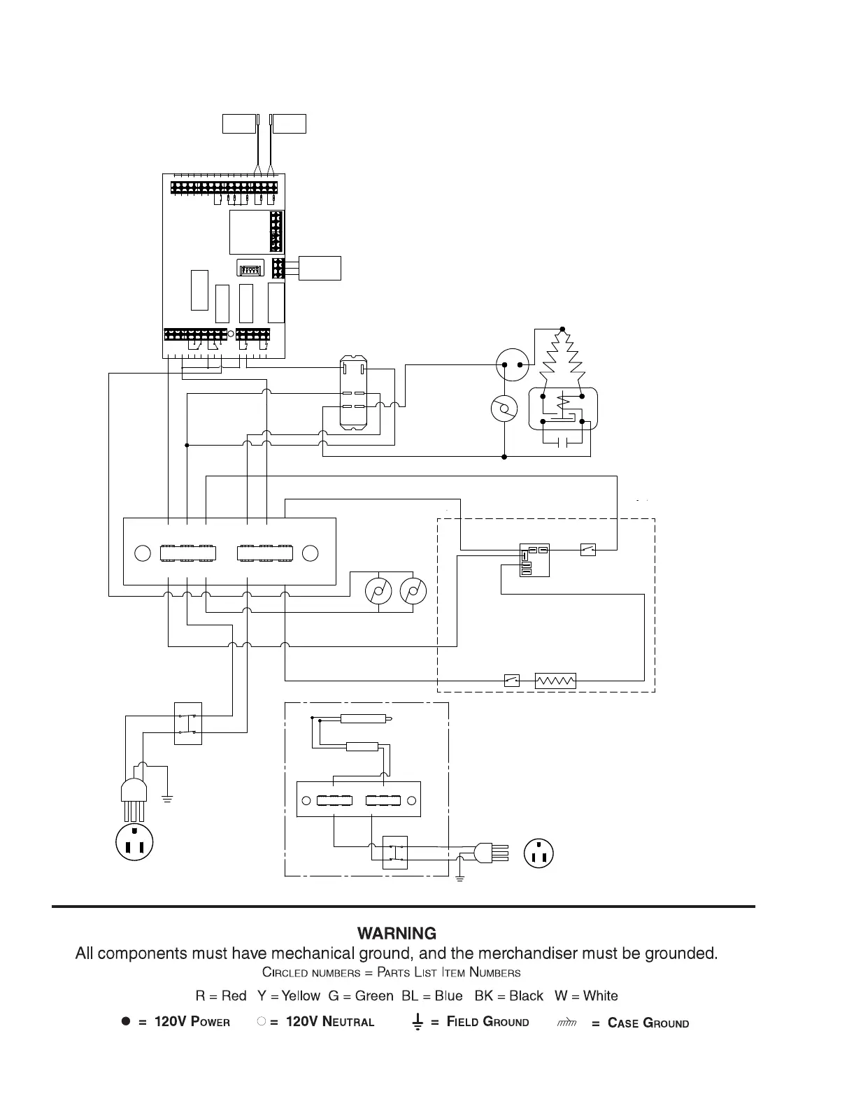
A-8 APPENdIx A WIRING dIAGRAM ShM SELF-CONTAINEd
W
W
BK
BK
W
0518192_J
EVAPORATOR FAN
MAIN
SWITC H
COMPRESSOR
RE LAY
BK
BK
W
BK
22
26
24
28
30
6
23
27
25
29
31
5
LINE 2
LINE 1
0
1
4
8
2
6
W
NE MA
5-15 P
115 V
60 HZ
1 HP
2
1
S
R
S3
S1
S2
S4
W
BK
22
26
24
28
30
6
23
27
25
29
31
5
LINE 2
LINE 1
LED
CAP
END
PO WE R
SUPPLY
BK
BL
BL
R
W
BK
LED OPTION KIT
GRD
NE MA
5-15 P
115 V
60 HZ
GRD
C
CAPACITOR
RE LAY
PROTECTOR
CONDENSER
FAN
S3S1
S2 S4
BK
W
COLOR CODE:
BK- BLACK
W- WHIT E
BL- BLUE
R- RED
LEVE L
SWITC H
CONDE NSER
HEATER
RE LAY
KIT DRAIN
T STAT
LIMIT
W
W
W
W
BK
BK
W
W
W
BK
BK
W
W
W
W
OUT3
OUT2
OUT1
OUT4
RS-485
MODULE
RTN400 SM
OUT2
OUT3
OUT1
OUT4
LINE
1 23
4
56 789
10
11 12
13
14
181920
21222324
25
2627
28
2930313233
GND
D
GND
D
OC
12V
TTL
OPTIONAL
SENSOR TE MP
DEF ROST
ORANGE
12V
D
GND
KEYB
15 cm.
MAX.
NEUTRO
NEUTRO
PB1
PB2
SENSOR TE MP
AIR
GRE E N
BK
W
BK
WARNING
UNPLUG THE EQUIPMENT BEFORE
TO MAKE ANY REPARATION TO AVOID
ANY DAMAGE
ADVERTENCIA:
PARA EVITAR DAÑOS, DESCONECTE EL
EQUIPO ANTES DE HACER CUALQUIER
REPARACIÓN.
SHM-3

Other manuals for Hussmann SHM

Related product manuals