EasyManua.ls Logo

HWH SPACEMAKER - Hydraulic Connection Diagrams (Alternate Configurations); Rooms 1 & 3 (Level In;Out) & Room 2 (Straight Out) Diagram

Default Icon
22 pages
Print Icon
To Next Page IconTo Next Page
To Next Page IconTo Next Page
To Previous Page IconTo Previous Page
To Previous Page IconTo Previous Page
Loading...
MP64.8281
22FEB10
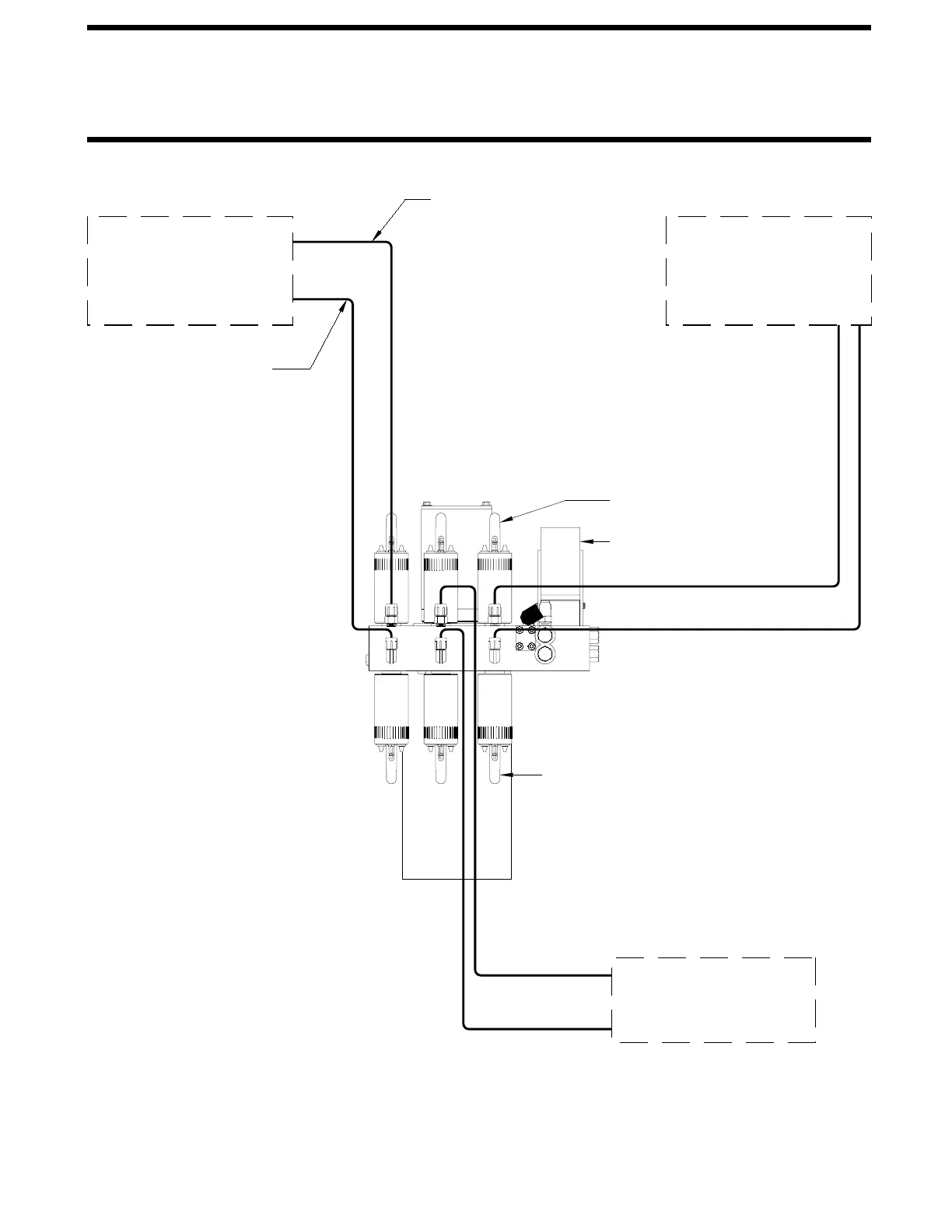
VALVE FUNCTION
1E - ROOM 1 CYLINDER
EXTEND - ROOM RETRACT
1R - ROOM 1 CYLINDER
RETRACT - ROOM EXTEND
EXTEND - ROOM RETRACT
2E - ROOM 2 CYLINDER
2R - ROOM 2 CYLINDER
RETRACT - ROOM EXTEND
RETRACT - ROOM EXTEND
3R - ROOM 3 CYLINDER
EXTEND - ROOM RETRACT
3E - ROOM 3 CYLINDER
ROD END
CAP END
WITH FLOOR LIFT
LEVEL IN/LEVEL OUT
UNIVERSAL
CONNECTION - A
ROD END
CONNECTION - C
CAP END
CONNECTION DIAGRAM
SEE HYDRAULIC LINE
EXTEND ROOM TO CHECK OIL LEVEL
ROOM 1 (DRIVER SIDE FRONT)
CONNECTION - B
ROD END
NOTE: SEE SPECIFIC ROOM MECHANISM
HYDRAULIC LINE CONNECTION DIAGRAM
FOR CORRECT ROOM POSITION TO
CHECK OIL LEVEL.
ROOM 2 (PASSENGER SIDE REAR)
SEE HYDRAULIC LINE
CONNECTION DIAGRAM
UNIVERSAL STRAIGHT OUT
ROOM EXTENSION
EXTEND ROOM TO CHECK OIL LEVEL
VALVE RELEASE
LEVERS
AUXILIARY HAND
PUMP
VALVE RELEASE
LEVERS
1R 2R R3
E2E3E1
CONNECTION - A
CAP END
ROOM 3 (PASSENGER SIDE FRONT)
EXTEND ROOM TO CHECK OIL LEVEL
SEE HYDRAULIC LINE
CONNECTION DIAGRAM
LEVEL IN/LEVEL OUT
WITH FLOOR LIFT
UNIVERSAL
CONNECTION - A
ROD END
CONNECTION - C
CAP END
HYDRAULIC LINE CONNECTION DIAGRAM
ROOMS 1 AND 3 - UNIVERSAL LEVEL IN / LEVEL OUT
ROOM 2 - UNIVERSAL STRAIGHT OUT
PAGE 1 OF 3