EasyManua.ls Logo

Hytera TM-610 - Page 46

Hytera TM-610
71 pages
Print Icon
To Next Page IconTo Next Page
To Next Page IconTo Next Page
To Previous Page IconTo Previous Page
To Previous Page IconTo Previous Page
Loading...
45
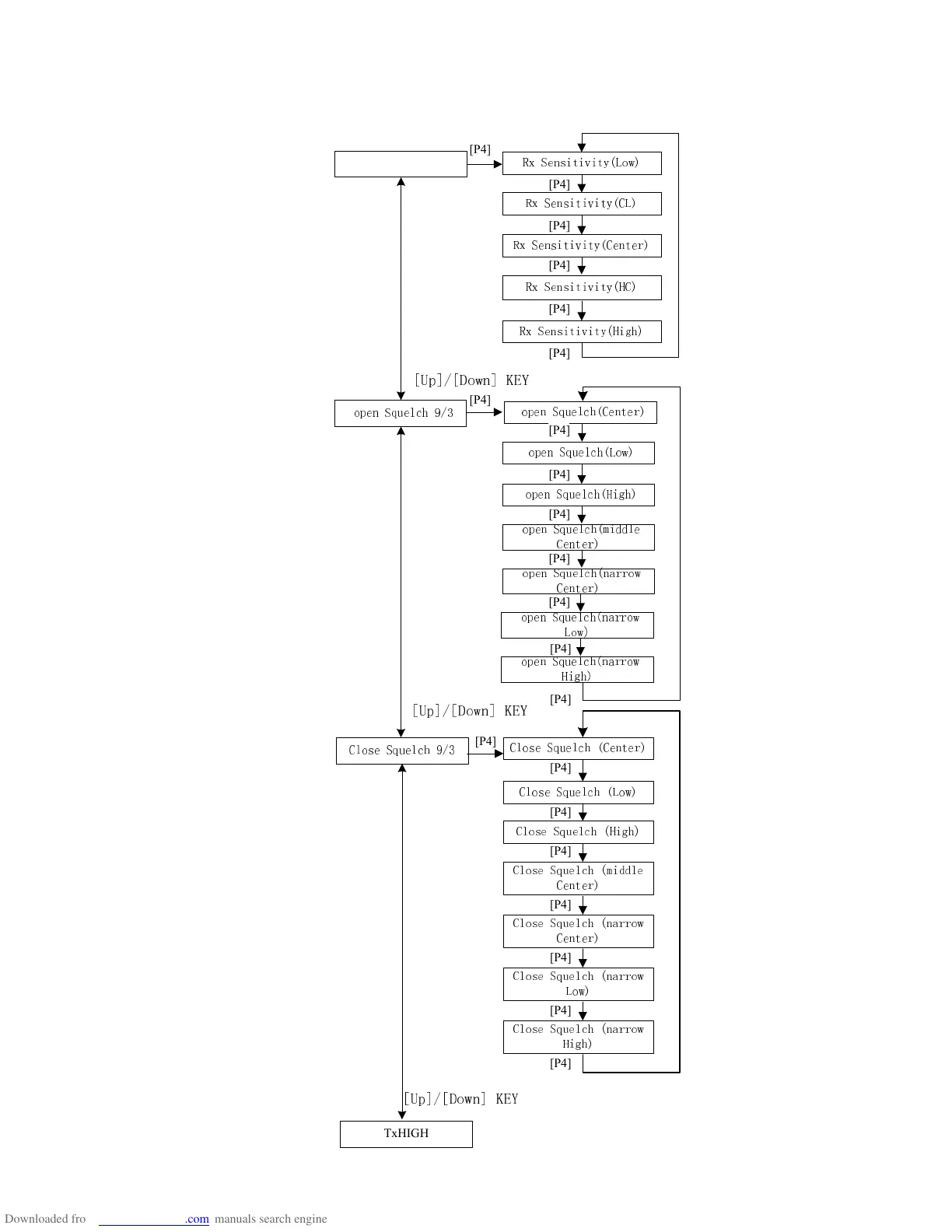
Sensitivity
open Squelch 9/3
Close Squelch 9/3
Rx Sensitivity(Low)
Rx Sensitivity(CL)
Rx Sensitivity(Center)
Rx Sensitivity(HC)
[P4]
[P4]
[P4]
[P4]
open Squelch(Center)
open Squelch(Low)
open Squelch(High)
open Squelch(middle
Center)
[P4]
[P4]
[P4]
[P4]
Close Squelch (Center)
Close Squelch (Low)
Close Squelch (High)
Close Squelch (middle
Center)
[P4]
[P4]
[P4]
[P4]
[P4]
Rx Sensitivity(High)
[P4]
[P4]
[P4]
open Squelch(narrow
Center)
[P4]
Close Squelch (narrow
Center)
[P4]
[Up]/[Down] KEY
[Up]/[Down] KEY
TxHIGH
[Up]/[Down] KEY
open Squelch(narrow
Low)
open Squelch(narrow
High)
[P4]
Close Squelch (narrow
Low)
[P4]
Close Squelch (narrow
High)
[P4]
[P4]