EasyManua.ls Logo

IBM System/360 - 1;0 Interface Flow Charts; Initiation of Polling or Sele1~Tion

IBM System/360
131 pages
To Next Page IconTo Next Page
To Next Page IconTo Next Page
To Previous Page IconTo Previous Page
To Previous Page IconTo Previous Page
Loading...
1/0
INTERFACE FLOW
CHARTI>
Initiation
of
Polling
or
Selection
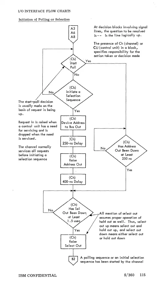
The
start-poll
decision
is
usually
made
on
the
basis
of
request in being
up.
Request in
is
raised
when
a control unit has a
need
for servicing and
is
dropped when
the
need
is
serviced.
The
channel
normally
services all requests
before
initiating
a
selection sequence
[
A3
A6
AB
(Ch)
Has Sel
Been Down,
it
least
.5
usec
Yes
At
decision
blocks involving signal
lines,
the
question
to
be resolved
is--
Is
the
line
logically
up.
The presence
of
Ch (channel) or
CU (control unit)
in
a
block,
specifies
responsibility for
the
action
taken
or
decision
made
Yes
All
mention
of
select
out
assumes proper
operation
of
hold out as
well.
Thus,
select
out up means
select
out and
hold out
up,
and
select
out
down means
either
select
out
or hold out down
A polling
sequence
or
an
initial
selection
sequence
has been started
by
the
channel
IBM
CONFIDENTIAL
S/360
115

Table of Contents

Other manuals for IBM System/360

Related product manuals