EasyManua.ls Logo

Icom IC-T2H - Transmitter Circuitry Breakdown

Icom IC-T2H
28 pages
Print Icon
To Next Page IconTo Next Page
To Next Page IconTo Next Page
To Previous Page IconTo Previous Page
To Previous Page IconTo Previous Page
Loading...
4 - 2
The AF signals from the [VOL] control are applied to the AF
power amplifier circuit (IC5, pin 4) to obtain the specified
audio level. The amplified AF signals, output from pin 10, are
applied to the internal speaker (SP1) via the [SP] jack when
no plug is connected to the jack.
4-1-6 SQUELCH CIRCUIT
A squelch circuit cuts out AF signals when no RF signals are
received. By detecting noise components in the AF signals,
the squelch switches the analog switch.
A portion of the AF signals from the FM IF IC (IC2, pin 9) are
applied to the active filter section (IC2, pin 8) where noise
components are amplified and detected with an internal
noise detector. The squelch input level adjustment pot (R92)
is connected in parallel to the active filter input (pin 8) to con-
trol the input noise level.
The trigger circuit converts the detected signals to a HIGH or
LOW signal and applies this (from pin 13) to the CPU (IC8,
pin 19) as the NOIS signal. When the CPU receives a HIGH
level NOIS signal, the CPU controls the RMUT line to cut the
AF signals at the analog switch IC (IC4). At the same time,
the AFON line controls the AF regulator circuit (Q15, Q16) to
cut out the VCC power source for the AF power amplifier
(IC5).
4-2 TRANSMITTER CIRCUITS
4-2-1 MICROPHONE AMPLIFIER CIRCUIT
The microphone amplifier circuit amplifies audio signals with
+6 dB/octave pre-emphasis characteristics from the micro-
phone to a level needed for the modulation circuit.
The AF signals from the microphone are applied to the micro-
phone amplifier circuit (IC3c, pin 10). The amplified AF sig-
nals are passed through the low-pass filter circuit (IC3d, pins
13, 14) via the analog switch (IC4, pins 2, 3). The filtered AF
signals are applied to the modulator circuit after passing
through the analog switch (IC4, pins 8, 9) and the deviation
adjustment pot (R119).
4-2-2 MODULATION CIRCUIT
The modulation circuit modulates the VCO oscillating signal
(RF signal) using the microphone audio signal.
The audio signals (SHIFT) change the reactance of D6 to
modulate an oscillated signal at the VCO (Q7, Q8). The oscil-
lated signal is amplified at the buffer-amplifiers (Q4, Q6),
then applied to the T/R switching circuit (D3, D4).
4-2-3 DRIVE/POWER AMPLIFIER CIRCUITS
The signal from the VCO circuit passes through the T/R
switching circuit (D3) and is amplified at the buffer (Q3), drive
(Q2) and power (Q1) amplifiers to obtain 5.5 W (4.5 W:
Thailand only) of RF power (at 9.6 V DC/typical). The ampli-
fied signal passes through the antenna switching circuit (D1),
and low-pass filter (L1–L3, C1–C7) and is then applied to the
antenna connector (J1).
The bias current of the drive (Q2) and power (Q1) amplifiers
is controlled by the APC circuit to stabilize the output power.
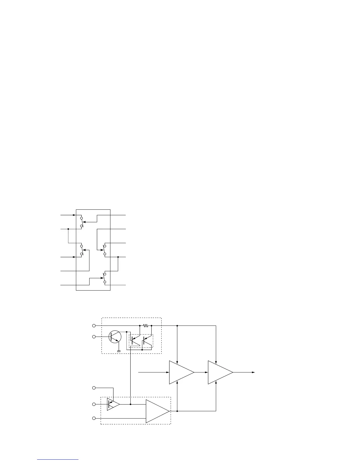
4-2-4 CURRENT DETECTOR CIRCUIT
The current detector circuit (Q9, Q28, R161) detects total dri-
ving current of the drive and the power amplifiers, using the
current sensor (R161). The differential amplifier (Q9) detects
voltage differences between the current sensor input and
output voltages, then outputs control voltage to the APC cir-
cuit.
• APC circuit
Q1
Power
amp.
Q2
Driver
amp.
IC3a
3
1
2
T5
VCC
Q9Q28
R161
RF signal
from PLL
to antenna
T4
TXC
Q37
S5
Current detector circuit
APC control circuit
Analog switch (IC4)
MIC signal
DET signal
to the VCO circuit
for modulation
R5C
R5
MMUT signal
RMUT signal
to the [VOL]
control
1
2
3
4
5
68
9
10
11
12
13
to pins 9, 10
via IC3d
from IC3d

Other manuals for Icom IC-T2H

Related product manuals