EasyManua.ls Logo

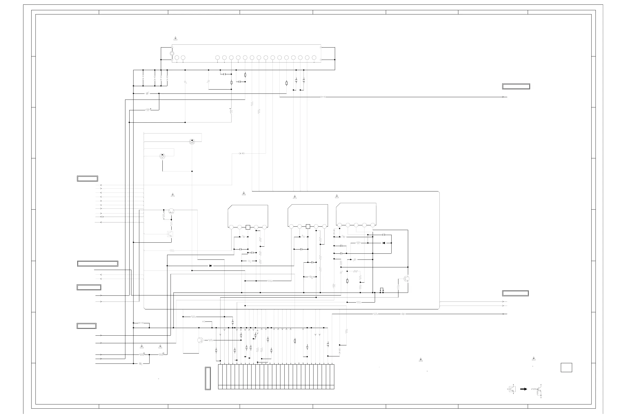
iLO DTV2794 - Tuner Schematic Diagram

iLO DTV2794
22 pages
Print Icon
To Next Page IconTo Next Page
To Next Page IconTo Next Page
To Previous Page IconTo Previous Page
To Previous Page IconTo Previous Page
Loading...
ABC D E F GH
ABC D E F GH
2
1
3
4
5
6
7
8
2
1
3
4
5
6
7
8
IC002 BA00BC0WFP-E2
REG.+3.3V IC
12 456
IC003 BA00BC0WFP-E2
REG. +2.6V IC
12 456
IC004 LA5779-5
REG. 1.8V IC
12345
TU001 ENG36E03KF
1
10
11
12
13
14
15
16
17
18
19
2
20
21
22 23
24 25
7
8
9
S
D
G
Q006
2SK393800L
LEVEL CONVERT
S
D
G
Q005
2SK393800L
LEVEL CONVERT
HS001
763WAAA115
R004
0.22 3W
R002
13W
C053
4.716V KANP
DANS LA NOMENCLATURE DES PIECES
N’UTILISER QUE CELLS DECRITES
DANGEREUSES AN POINT DE VUE SECURITE
:LES PIECES REPAREES PAR UN ETANT
ATTENTION
:SINCE THESE PARTS MARKED BY
CAUTION
DESCRIBED IN PARTS LIST ONLY
CRITICAL FOR SAFETY,USE ONES
ARE
L004
22uH
0607
L001
22uH 0607
CAUTION: DIGITAL TRANSISTOR
S826Y
Q002
KRC102SRTK
DTV.P.ON_SW
D003
1N4005-EIC
D001
SK34A
Q001
2SA1530A
AFT
Q003
KTA1271_Y
DTV.P.ON_SW
CP2403B
0
1
10
11
12
13
14
15
16
17
18
19
2
20
21
22
23
24
25
26
27
28
3
4
5
6
7
8
9
B005
W5RH3.5X5X1.0
(W068)
B003
FCM1608KF-102T02
B004
FCM1608KF-102T02
B002
FCM1608KF-102T02
B001
FCM1608KF-102T02
Q007
KTC3875S_Y_RTK
SW ON/OFF
C054
4725V YK
C015
47010V
YK
C034
1000
6.3V
ZL
C005
220010V YK
C002
2206.3V YK
C010
10010V
YK
C023
10010V
YK
C026
100010V
YK
C012
1000
16V
ZL
C022
220
6.3V
YK
C017
10010V YK
W824
W850
W841
W839
W829
W870
W878
W835
W803
C021
0.33 B
C025
0.1
B
C011
0.1 B
C006
0.33 B
C020
10P
CH
C016
10P
CH
C009
10P CH
C043
0.01
B
C008
10P
CH
C018
10P CH
C052
0.0022 B
C033
220P
B
C049
22P CH
C050
22P
CH
C040
0.1
B
C042
0.01
B
C046
47P
CH
C003
0.1 B
C038
0.001 B
C051
220P B
C041
10P
CH
C029
47P
CH
R036
33 1/4W
(W121)
R030
10K
R011
3.9K +-1%
R012
2.2K
+-1%
R013
68
R007
10K
R010
100
R009
100
R041_1
18 1/4W
R027
820
+-1%
R028
100
R020
2.2K
R003
22K
R005
1K
1/4W
R018
1K 1/4W
R026
1K
+-1%
R040
2.2K
+-1%
R039
1.2K
+-1%
R038
33+-1%
R006
180
1/4W
R015
100
R016
100
R019
4.7K
1/4W
R021
4.7K
1/4W
WAS RECEIVED IN GOOD CONDITION AND PICTURE IS NORMAL.
WITH THE DIGITAL TESTER WHEN THE COLOR BROADCAST
NOTE:THE DC VOLTAGE AT EACH PART WAS MEASURED
OF PRINTING AND SUBJECT TO CHANGE WITHOUT NOTICE
NOTE:THIS SCHEMATIC DIAGRAM IS THE LATEST AT THE TIME
L007
22uH TSL0808
L006
33uH7313N
A_TUNER_CVBS
DTV_DATA
SDA1
DTV_CLOCK
SCL1
SCL1
IF_OUT_1
IF_OUT_2
SDA1
AFT_MAIN
SIF_OUT
IF_AGC
DTV_TX
DTV_RX
DEGI_ST_L
DIGITAL_SLECT_H
DTV_POWER_ON-H
DTV_RESET
SCL1
SDA1
+3.3V_D
DTV_POWER_ON-H
DTV_POWER_ON-H
SOUND_GND
+3.3V_D
TUNER_AUDIO[L]
TUNER_AUDIO[R]
TUNER_P.CON+5V
AT+5V_D
D_Y_OUT
D_Y_OUT
D_C_OUT
D_C_OUT
CVBS
DTV_RX
DTV_TX
SIF_OUT
D_Y_OUT
D_C_OUT
DTV_RESET
IF_AGC
IF_OUT_1
IF_OUT_2
DEGI_ST_L
DTV_DATA
DTV_CLOCK
TUNER_AUDIO[L]
TUNER_AUDIO[R]
DIGITAL_SLECT_H
P.CON+9V
UN_REG.12V
UN_REG.6V
TUNER+30V
GND
CMF094
PCB070
3.5
27.1
0.6
3.4
3.9
8.0
3.4
3.4
2.2
2.2
3.2
3.2
3.3
0
005.01.71.02.43.1
3.131.404.81.82.50
0
TO CHROMA/IF
FROM/TO CHROMA/IF
FROM POWER
FROM CHROMA/IF
TO AV SW/SOUND AMP/TONE CTL
FRON/TO MICON
(CP2403)
FROM/TO AV OUT
D_P.CON+2.6V
D_P.CON+5V
GND
GND
ACIC+1.8V
D_P.CON+3.3V
RX (DTV_MAIN)
TX (DTV_MAIN)
TU I2C DATA
TU I2C CLK
DTV_RESET
V OUT
Y OUT
U OUT
AUDIO OUT L
AUDIO OUT R
D_P.CON+9V
SPDIF OUT
GND
IF AGC
IF OUT1
IF OUT2
CVBS IN
SD-H
GND
NC
AFT(1)
NC
TUNER SCHEMATIC DIAGRAM
(TV MT PCB)
+5V(ANT)
IF AGC
IF OUT
IFD_OUT2
IFD_OUT1
+5V
V_OUT
AFT
+30V
+5V(BV)
TU
AGC
NC
NC
SDA
SCL
NCNC
SIF
NCNC NC
V_C V_IN V_OUTGND V_ADJ
V_C V_IN GND V_ADJV_OUT
3.2
0
3.2
5.0
0
3.3
0.2
2.6 2.6 1.3
4.8
5.0
4.2
3.1 4.2 0 2.6 1.2
1.3 0
V_IN FBGNDV_OUT ON/OFF
4.2
NC
SIF OUT(2nd CVBS)
AFT(0)/MESSAGE_REQ
NC
G-10G-9

Related product manuals