EasyManua.ls Logo

iLO DTV2794 - Page 17

iLO DTV2794
22 pages
Print Icon
To Next Page IconTo Next Page
To Next Page IconTo Next Page
To Previous Page IconTo Previous Page
To Previous Page IconTo Previous Page
Loading...
ABC D E F GH
ABC D E F GH
2
1
3
4
5
6
7
8
2
1
3
4
5
6
7
8
F
J801
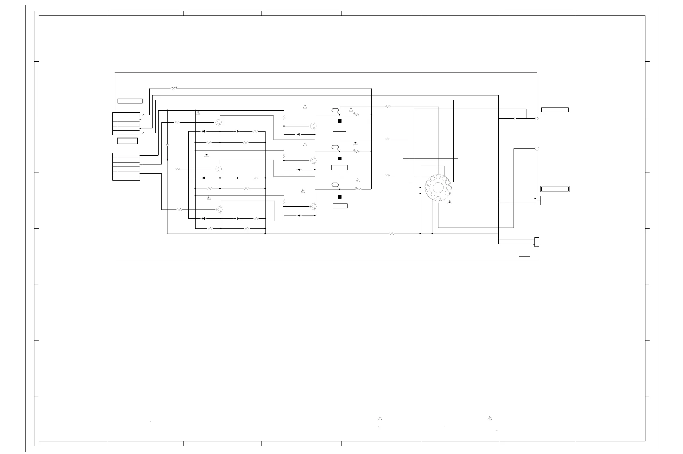
ISHD62S
CRT SOCKET
1
10
11
124
5
6
7
8
9
S801
CP803
A2361WV2-2P
1
2
CP807
A2361WV2-2P1
2
CP801B
B2013H02-5P
1
2
3
4
5
TP023
TP024
TP022
R803
15K
2W
R805
15K
2W
R807
15K
2W
DANS LA NOMENCLATURE DES PIECES
N’UTILISER QUE CELLS DECRITES
DANGEREUSES AN POINT DE VUE SECURITE
:LES PIECES REPAREES PAR UN ETANT
ATTENTION
:SINCE THESE PARTS MARKED BY
CAUTION
DESCRIBED IN PARTS LIST ONLY
CRITICAL FOR SAFETY,USE ONES
ARE
L801
150uH
0607
CP802B
B2013H02-6P
1
2
3
4
5
6
D812
1SS133
D810
1SS133
D811
1SS133
D802
1SS133
D801
1SS133
D803
1SS133
Q802
KTC3199_Y
BLUE OUT
Q803
KTC3199_Y
GREEN OUT
Q801
KTC3199_Y
RED OUT
Q805
KTC4217
GREEN OUT
Q806
KTC4217
BLUE OUT
Q804
KTC4217
RED OUT
C802
0.001
2KV
B
C809
330P
CH
C810
270P
CH
C811
270P CH
C806
0.001
B
R804
2.7K 1/4W
R824
56 1/2W
R806
2.7K
1/4W
R811
1.2K
R815
180
R819
68
R814
1.2K
R816
180
R818
68
R809
1.2K
R813
180
R817
68
R808
220
R802
2.7K
1/4W
R812
100
R820
100
R821
100
R810
220
R801
220
WAS RECEIVED IN GOOD CONDITION AND PICTURE IS NORMAL.
WITH THE DIGITAL TESTER WHEN THE COLOR BROADCAST
NOTE:THE DC VOLTAGE AT EACH PART WAS MEASURED
OF PRINTING AND SUBJECT TO CHANGE WITHOUT NOTICE
NOTE:THIS SCHEMATIC DIAGRAM IS THE LATEST AT THE TIME
FROM DEFLECTION
FROM CHROMA
FROM DEFLECTION
2.7
98.4
7.0
128.0
7.0
125.0
6.9
123.0
RED OUT
CRT BLOCK
95.4
2.7
3.2
3.2
2.7
100.6
3.2
7.4
7.4
7.4
38
37
39
FOCUS
HEATER
GND
NC
NC
180V
NC
NC
FROM BRAIDED WIRE
0
0
0
99.6
96.4
96.4
0
6.4
96.4
NC
(CP802A)
R.OUT
G.OUT
B.OUT
CLAMP_OFF
GND
CUT_OFF
CRT / SVM SCHEMATIC DIAGRAM
(CRT PCB)
CCF076
PCB110
GREEN OUT
BLUE OUT
G-14G-13

Related product manuals