EasyManua.ls Logo

Imax B5 - Page 14

Default Icon
18 pages
Print Icon
To Next Page IconTo Next Page
To Next Page IconTo Next Page
To Previous Page IconTo Previous Page
To Previous Page IconTo Previous Page
Loading...
IMAX B5
START/ENTER
DES INC
START/ENTER
LCD
(IMAX B5
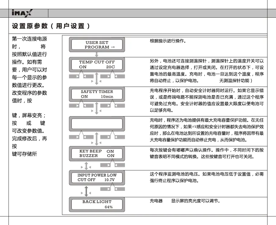
INPUT POWER LOW
CUT OFF 10.7V
USER SET
PROGRAM
TEMP CUT OFF
ON 20C
SAFETY TIMER
ON 10min
CAPACITY CUT OFF
ON 5000mAh
BACK LIGHT
64%
Start Enter
INC DEC
INC DEC
KEY BEEP
ON
ON
BUZZER
INC DEC
INC DEC
INC DEC
-
+
INC DEC
-
+
INC DEC
-
+
INC DEC
-
+
INC DEC
-
+
INC DEC
-
+
INC DEC
-
+
INC DEC
-
+
INC DEC
B5
li-ion/Polymer Balance Charger

Other manuals for Imax B5

Related product manuals