EasyManua.ls Logo

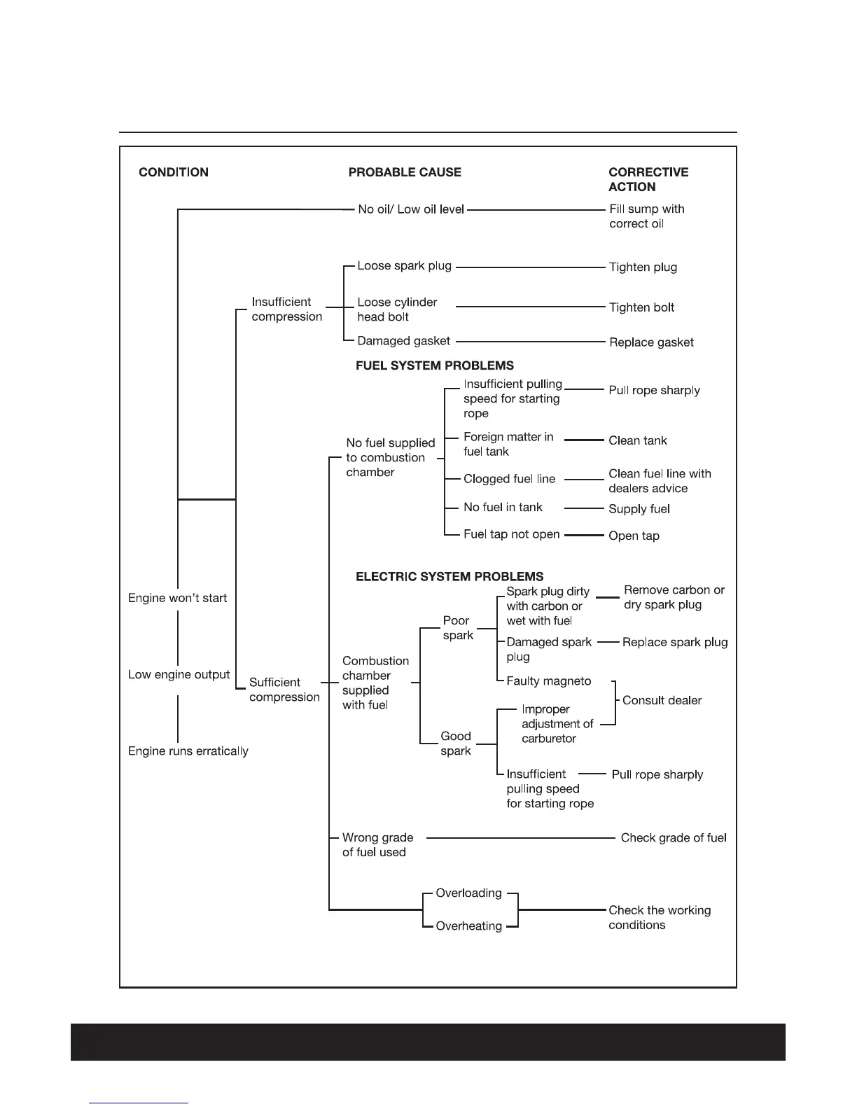
Impax IM800I - Troubleshooting - Engine Start and Running Issues; Engine Wont Start Diagnosis; Low Engine Output and Erratic Running; Fuel and Electric System Troubleshooting

Impax IM800I
20 pages
Print Icon
To Next Page IconTo Next Page
To Next Page IconTo Next Page
To Previous Page IconTo Previous Page
To Previous Page IconTo Previous Page
Loading...
15
TROUBLESHOOTING

Related product manuals