EasyManua.ls Logo

Infinity BU-120 - Low-Level Connection with Y-Connectors

Infinity BU-120
16 pages
Print Icon
To Next Page IconTo Next Page
To Next Page IconTo Next Page
To Previous Page IconTo Previous Page
To Previous Page IconTo Previous Page
Loading...
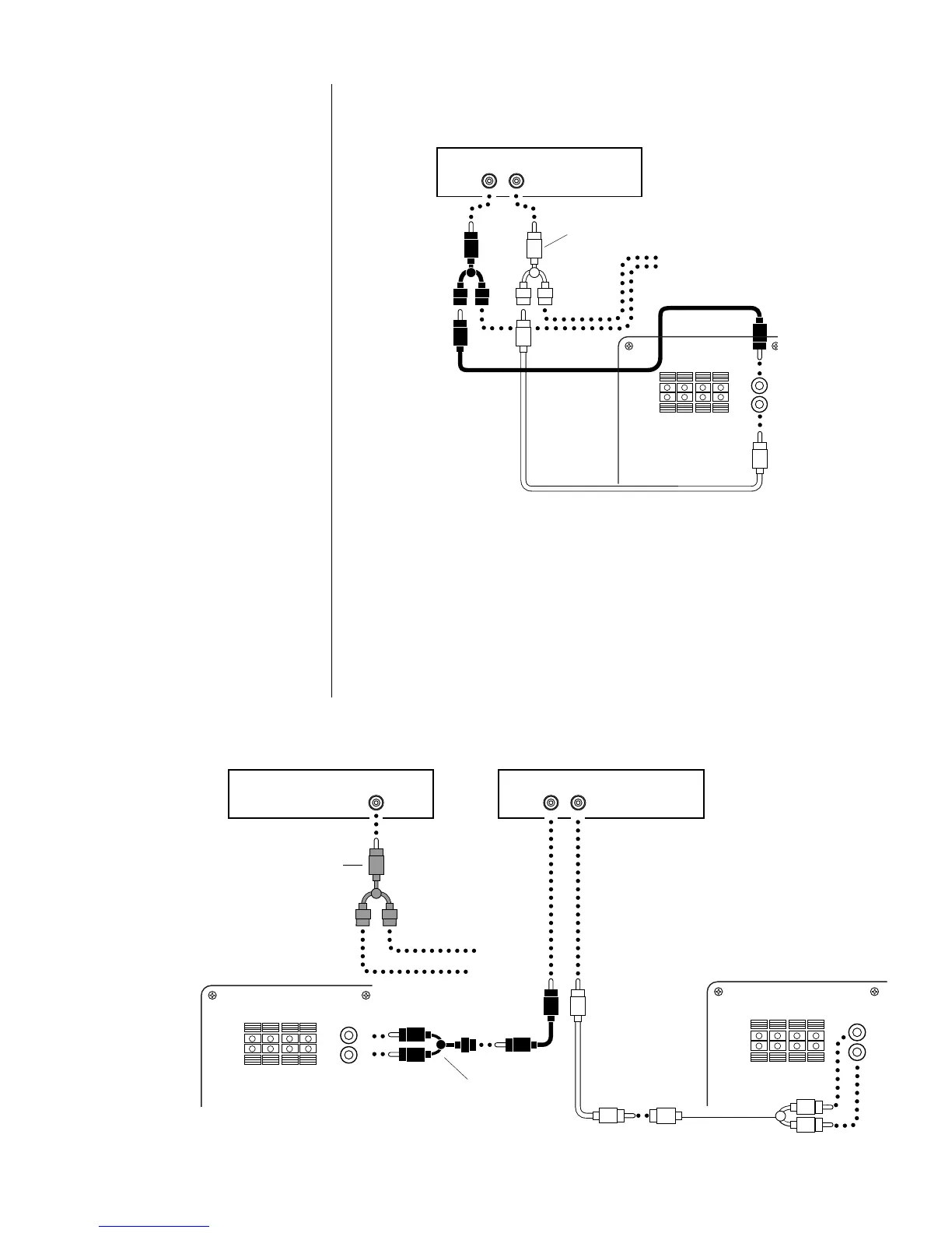
Figure 3b. You can use this method
(2 “Y”connectors) if your preamp
has only one set of outputs.
Figure 4. Method when using single
subwoofer or two subwoofers.
CONNECTING YOUR SUBWOOFER (CONT.)
When using a single subwoofer, you MUST use a pair of stereo low-level leads from your
preamplifier’s outputs. When using two subwoofers, one for the left and another for the right
channel, connect the left preamplifier output to BOTH the left and right LOW-LEVEL INPUTS
of the subwoofer used for the left channel by using a Female-to-Male “Y” connector at the
subwoofer’s input and the right channel preamplifier output to both jacks of the right channel
subwoofer in the same manner (see Figure 4). If the preamplifier has a mono subwoofer output,
you’ll also need a Male-to-Female “Y” connector to split the mono signal to the subwoofer pair
(see Figure 4).
BU Series Powered Subwoofers – Owner’s Manual
9
SUBWOOFER
PLATE
LR
OUTPUTS
TO SATELLITE
SPEAKER AMPLIFIER
(Preamp with one
set of outputs)
“Y” Connector
LEFT
RIGHT
SPKR
In
SPKR
Out
+ L –
– R +
L
R
Low-Level In
LEFT
SUBWOOFER
PLATE
RIGHT
SUBWOOFER
PLATE
LEFT
RIGHT
LR
OUTPUTS
(Preamp with one
set of outputs)
SUB OUT
OR
To Left
To Right
(Preamp with mono
subwoofer output)
Female-to-Male
“Y” Connector
Male-to-Female
“Y” Connector
SPKR
In
SPKR
Out
+ L –
– R +
L
R
Low-Level In
SPKR
In
SPKR
Out
+ L –
– R +
L
R
Low-Level In

Other manuals for Infinity BU-120

Related product manuals