EasyManua.ls Logo

Infinity kappa series

Infinity kappa series
32 pages
To Next Page IconTo Next Page
To Next Page IconTo Next Page
To Previous Page IconTo Previous Page
To Previous Page IconTo Previous Page
Loading...
1 2 3 4 5 6 78
A
B
C
D
8
7654321
D
C
B
A
+VCC
-VCC
+12V
-12V
FL_IN1
FR_IN1
RL_IN1
RR_IN1
PAGE 17/19
PROT1PROT1
SD1SD1
PAGE 13/15
+12VC
-12V
+12V
-VCC
+VCC
+12VC
FL_IN1
FR_IN1
RL_IN1
RR_IN1
C18A
105P
+5V1
R28A
2.7k
+12V
B
CE 0
Q3H
BCX55-16
ZD2A
5.6V
ZD1A
5.6V
C19A
105P
R29A
2.7K
-5v1 -12V
Q4H
BCX52-16
FL+ OUT
FR- OUT
RL+ OUT
RR- OUT
FL+ OUT
FR- OUT
RR- OUT
RL+ OUT
PAGE 16/19
PROT1PROT1
FR_IN1
R89B
11K
RR_IN1
R89D
11K
FL_IN1
R89A
11K
RL_IN1
R89C
11K
C10A
NP22U/25V
R21A
8.2K
C4A
102P
R22A
3.3K
R10A
6.8K
C11A
NP22U/25V
R7A
33K
R8A
20K
R5A
4.7R
R9A
4.12K
R20A
2.2K
R19A
8.2K
R6A
10R
1
2
3
4
5
6
8
7 10
11
12
9
13
14
15
16
U1A
IRS2092S
VDD
CSD
IN
VSS
VREF
OC DT
COM
LO
VCC
VS
HO
VB
CSH
C12A
105/160V
R2A
47K/J
C2A
102P
R3A
270R
C3A
102P
C1A
10uF16V
R1A
3.3K
GND
COMP
R11A
100R
R23A
100R
R4A
4.7R
R14A
4.7R
1 2
3
4
L1A
22UH
+12VC
-5V1
+5V1
+VCC
-VCC
D5A
BAS316
SD1
D2A
MUR120
D3A
BAS316
C17A
104P/250V
R12A
1R
C9A
226P/6.3V
C6A
22uF/25V
PROT1
D4A
BAS316
C5A
226P/6.3V
Q4A
FDD390N15A
Q3A
FDD390N15A
M1A
SM2307AAC
FL OUTPUT
+5V1
C10B
NP22U/25V
R21H
8.2K
C4B
102P
R22H
3.3K
R10H
6.8K
C11B
NP22U/25V
R7H
33K
R8H
20K
R5H
4.7R
R9H
4.12K
R20H
2.2K
R19H
8.2K
R6B
10R
1
2
3
4
5
6
8
7 10
11
12
9
13
14
15
16
U1B
IRS2092S
VDD
CSD
IN
VSS
VREF
OC DT
COM
LO
VCC
VS
HO
VB
CSH
C12E
NC
R2F
47K/J
C2B
102P
R3H
270R
C3B
102P
C1G
10uF16V
R1G
3.3K
GND
COMP
R11B
100R
R23H
100R
R4H
4.7R
R14B
4.7R
1 2
3
4
L1B
22UH
+12VC
-5V1
+5V1
+VCC
-VCC
D5B
BAS316
SD1
D2B
MUR120
D3B
BAS316
C17B
104P/250V
R12B
1R
C9H
106P/6.3V
C6B
22uF/25V
PROT1
D4B
BAS316
C5B
226P/6.3V
Q4B
FDD390N15A
Q3B
FDD390N15A
M1B
SM2307AAC
FR OUTPUT
+5V1
C13A
824
1 2
C14A
100nF/250V
R26A
270R
R25A
4.7R
L2BA
030503000003
L2BB
030503000003
FL OUTPUT
FL+ OUT
FL- OUT
FR- OUT
FR+ OUT
C13E
824
C14B
100nF/250V
R26G
270R
R25H
4.7R
L2BD
030503000003
L2BC
030503000003
C10C
NP22U/25V
R21C
8.2K
C4C
102P
R22C
3.3K
R10C
6.8K
C11C
NP22U/25V
R7C
33K
R8C
20K
R5C
4.7R
R9C
4.12K
R20C
2.2K
R19C
8.2K
R6C
10R
1
2
3
4
5
6
8
7 10
11
12
9
13
14
15
16
U1C
IRS2092S
VDD
CSD
IN
VSS
VREF
OC DT
COM
LO
VCC
VS
HO
VB
CSH
C12C
NC
R2C
47K/J
C2C
102P
R3C
270R
C3C
102P
C1C
10uF16V
R1C
3.3K
C13C
824
C14C
100nF/250V
R26C
270R
GND
COMP
R11C
100R
R23C
100R
R4C
4.7R
R14C
4.7R
1 2
3
4
L1C
22UH
R25C
4.7R
+12VC
-5V1
+5V1
+VCC
-VCC
D5C
BAS316
SD1
A
A
K
K
D2C
MUR120
D3C
BAS316
C17C
104P/250V
R12C
1R
C9C
226P/6.3V
C6C
22uF/25V
PROT1
D4C
BAS316
C5C
226P/6.3V
L2CA
030503000003
L2CB
030503000003
Q3C
FDD390N15A
Q4C
FDD390N15A
M1C
SM2307AAC
RL OUTPUT
+5V1
C10D
NP22U/25V
R21D
8.2K
C4D
102P
R22D
3.3K
R10D
6.8K
C11D
NP22U/25V
R7D
33K
R8D
20K
R5D
4.7R
R9D
4.12K
R20D
2.2K
R19D
8.2K
R6D
10R
1
2
3
4
5
6
8
7 10
11
12
9
13
14
15
16
U1D
IRS2092S
VDD
CSD
IN
VSS
VREF
OC DT
COM
LO
VCC
VS
HO
VB
CSH
C12D
NC
R2D
47K/J
C2D
102P
R3D
270R
C3D
102P
C1D
10uF16V
R1D
3.3K
C13D
824
C14D
100nF/250V
R26D
270R
GND
COMP
R11D
100R
R23D
100R
R4D
4.7R
R14D
4.7R
1 2
3
4
L1D
22UH
R25D
4.7R
+12VC
-5V1
+5V1
+VCC
-VCC
D5D
BAS316
SD1
D2D
MUR120
D3D
BAS316
C17D
104P/250V
R12D
1R
C9D
226P/6.3V
C6D
22uF/25V
PROT1
D4D
BAS316
C5D
226P/6.3V
L2CD
030503000003
L2CC
030503000003
Q4D
FDD390N15A
Q3D
FDD390N15A
M1D
SM2307AAC
RR OUTPUT
+5V1
RL+ OUT
RL- OUT
RR- OUT
RR+ OUT
FR OUTPUT
RL OUTPUT
RR OUTPUT
1
2
3
4
J7
120903000125
1
2
3
4
J8
120903000125
C2,3,4A,B,C,D=102P.
Q5A
BCX55-16
C36A
105P
R67A
270R
R69A
20K
-VCC
+12VC
ZD3A
MM3Z13VC
C37A
33P
C38A
33P
C37B
33P
C38B
33P
C37C
33P
C38C
33P
C37D
33P
C38D
33P
C15A
NP22U/25V
C15C
NP22U/25V
C15H
NP22U/25V
C15D
NP22U/25V
R27A
2.2K
R27H
2.2K
R27C
2.2K
R27D
2.2K
MT1
MT
R67B
270R
D8A
MUR120
D9A
MUR120
D9C
MUR120
D8C
MUR120
D8D
MUR120
D9D
MUR120
D9B
MUR120
D8B
MUR120
R15A
0R
R15B
0R
R16D
15K
R16H
15K
R16A
15K
R16C
15K
C16D
221P
C16A
221P
C16C
221P
C16B
221P
C20A
NC
C20B
NC
C20C
NC
C20D
NC
C42A
104P
C43A
104P
C43B
104P
C42B
104P
C42D
104P
C43D
104P
C43C
104P
C42C
104P
D10A
BAS316
D11A
BAS316
D11B
BAS316
D10B
BAS316
D10C
BAS316
D11C
BAS316
D11D
BAS316
D10D
BAS316
C51H
104P
C2H
104P
C3H
104P
L21
0R
020203000018
020123000119
C32H
226/16V
020143000048
C48H
105P/50V
020143000001
-VCC
R49H
4.7K
R22B
2.2K
C52H
NC
C53H
NC
C54H
NC
C55H
NC
C56H
NC
C57H
NC
C58H
NC
C59H
NC
C60H
105P/50V
R19A , B,C, D =8 . 2K
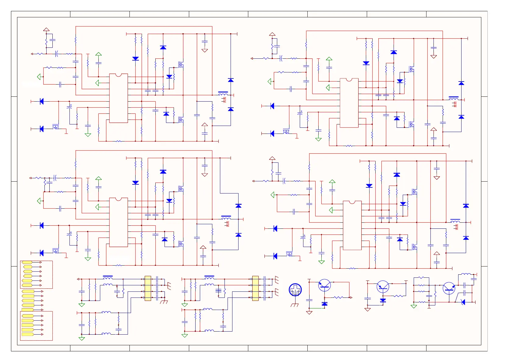
AMPLIFIER

Other manuals for Infinity kappa series

Related product manuals