EasyManua.ls Logo

Infinity kappa series

Infinity kappa series
32 pages
To Next Page IconTo Next Page
To Next Page IconTo Next Page
To Previous Page IconTo Previous Page
To Previous Page IconTo Previous Page
Loading...
1 2 34
A
B
C
D
4
321
D
C
B
A
R51P
100K
Q11P
2SC1815
R48P
1K
I
1
G
2
O
5
en
3
nc
4
U12P
TPS709
C86P
226P
C87P
226P/6.3V
C88P
226P/6.3V
R60P
10K
R61P
1K
AD2
B+3.3V
to
按键
Q12P
2SC1815
R50P
1.8K
R49P
47K
R47P
2.7K
R62P
3.9K
R46P
11.5K
R52P
680R
GPIA3
1
VDD
2
GPIOA5DH
3
GPIOA4DH
4
GPIOB4D
5
GPIOB0D
6
GPIOA2DH
7
GPIOA1DH
8
VSS
9
GPIOA0DH
10
U8P
WT51F108
MCU _SP R EM
MCU _SP R EM
R55P
27K
REM
REM
1
2
J4
2P
AUX +12V
REM out
R53P
NC
R54P
4.3K
C97P
104P
A K
D35P
BAS316
Q10P
2SC1815
AK
D36P
BAS316
FUSED2
PROT LED
12
3 4
U10P
P185
PROT_85C
R56P
1K
R68P
4.7R
CB4
475/16V
C85P
220uF/16V
R45P
47K
EC
B
0
Q43P
BCX52-16
C80P
105P
C96P
105P
E1
E2
1
2
3
4
5
J6
5P/1.25MM
SWUT
ON/OFF
REM-1
FUSED1
FUSED2
FUSED1
E2
E1
PAGE 13/19
PROT_2
PROT_85C
PAGE 17/19
PAGE 17/19
PROT_85C
PROT_2
FUSED2
REM-1
PROT LED PROT LED
MCU _SP R EM
PAGE 4/19
AD2 AD2
PAGE 17/19
盒子开机
NTC1
10K
R67P
5.6K
12
R59P
10K
R58P
0R
R57P
0R
C91P
104P
C90P
104P
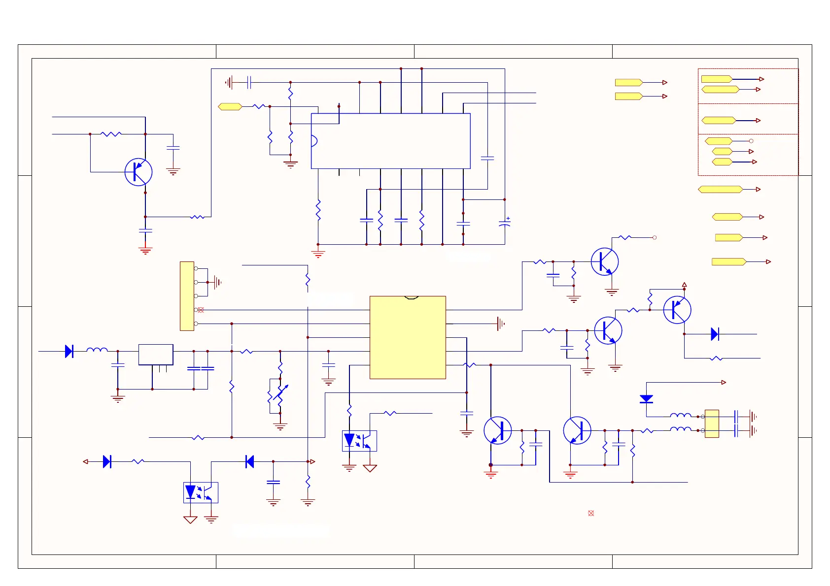
③检测高低 压保护,
C89P
104P
PTC 1在不同的温 (散热85C/90C),I/O识别不同的 .
85C
输出一个信 号给主MCU DSP / B T+3 .3
V
,
12
3 4
U11P
P185
PROT_2
R63P
1K
没有信号10分钟关机,短路保护给红灯信号,
L=8.5V
L=8.5VL=8.5V
PAGE 16/19
020113000189
020113000189
REM out-2
AU TO OF F AU TO OFF
D32P
BAS316
PROT 85C
D23P
RS1M
FUSED1
EC
B
Q26P
2SA1015
R24P
2.2K
R70P
47K
L2P
030123000017
L12
L
L13
L
C33P
104P
C36P
104P
FUSED2
C100P
104P
+
1
-
2
FED
3
DT
4
CT
5
RT
6
GND
7
OP1
8
E1
9
E2
10
OP2
11
VCC
12
13
REF
14
-
15
+
16
U18
TL494
RB7
100K
RB8
3K
CB3
682P
CB2
104P
RB5
10K
CB1
106P
CB5
226P
RB4
10K
RB1
10K
RB3
10R
RB6
10K
PROT4
PROT4
DT1
+5V
E2
E1
AUX +12V
U+12V
PROT4
NTC2
NC
C21P
475P
C14N
104P
R7N
8.2K
C15N
104P
Q6N
2SC1815
R24N
47R
PROT3PROT3
+12V-1+12V-1
D8P
0R/0805
C21P,CB4
POWER DRIVE

Other manuals for Infinity kappa series

Related product manuals