EasyManua.ls Logo

INGENIA IG3T - Page 89

Default Icon
Print Icon
To Next Page IconTo Next Page
To Next Page IconTo Next Page
To Previous Page IconTo Previous Page
To Previous Page IconTo Previous Page
Loading...
89
INGENIA IG3T Cod. 420120239 REV. 1.1
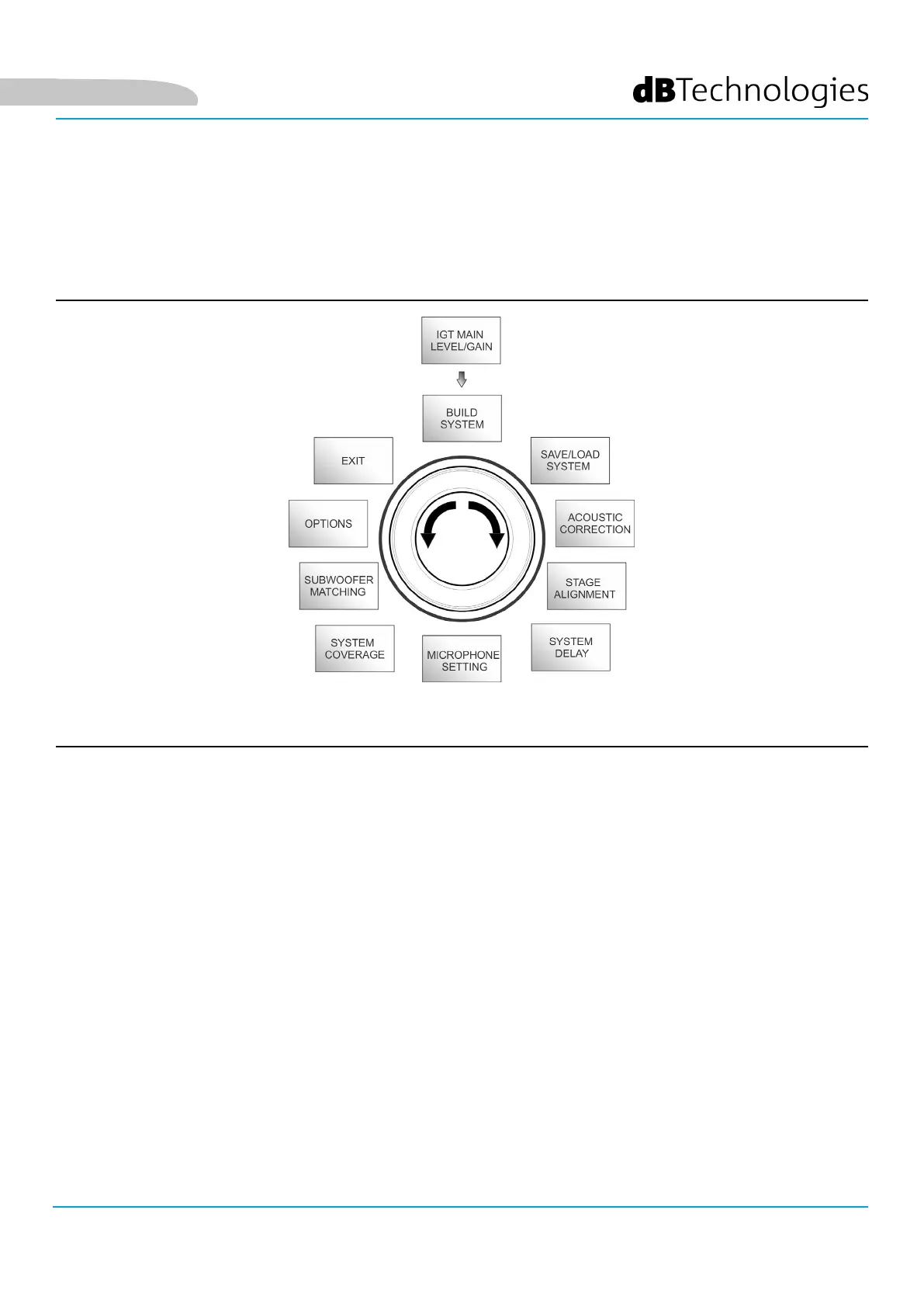
Die Struktur der Hauptmenüs kann in Form eines Kreises dargestellt werden, da der Push Rotary Encoder das
Durchblättern durch Drehen sowohl nach links als auch nach rechts gestattet.
Kreisform
Deutsch

Table of Contents