EasyManua.ls Logo

Inkbird ITC-306T - Setup Flow Chart

Inkbird ITC-306T
11 pages
Print Icon
To Next Page IconTo Next Page
To Next Page IconTo Next Page
To Previous Page IconTo Previous Page
To Previous Page IconTo Previous Page
Loading...
ITC-306T User Manual
7
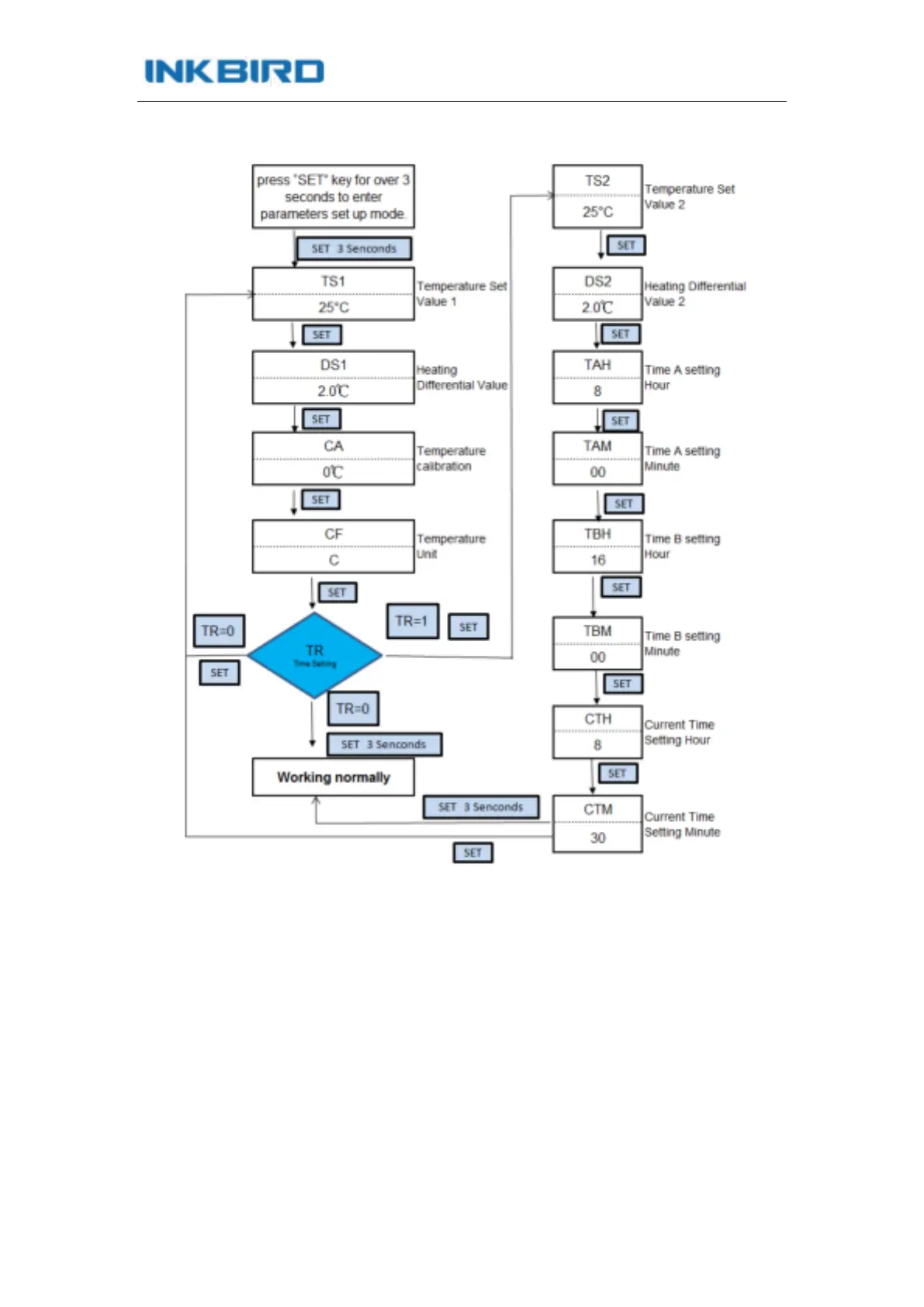
4.2 Setup Flow Chart
Remarks: TE error
If TR=1 and it is power-on again after power off. The window of SV displays TE error.
When enter to the setting menu, it will jump to TH code directly, then you can set present
time (TH, TM) easily and quit into normal working status.

Related product manuals