EasyManua.ls Logo

Integra DPS-5.5 - Connecting Your TV; Connecting to an AV Receiver

Integra DPS-5.5
60 pages
Print Icon
To Next Page IconTo Next Page
To Next Page IconTo Next Page
To Previous Page IconTo Previous Page
To Previous Page IconTo Previous Page
Loading...
20
Connecting the DPS-5.5
—Continued
Connect the DVD Player to the TV directly. If you
connect the DVD Player to a VCR, TV/VCR combina-
tion, or video selector, the playback picture may be
distorted as DVD videos are copy protected.
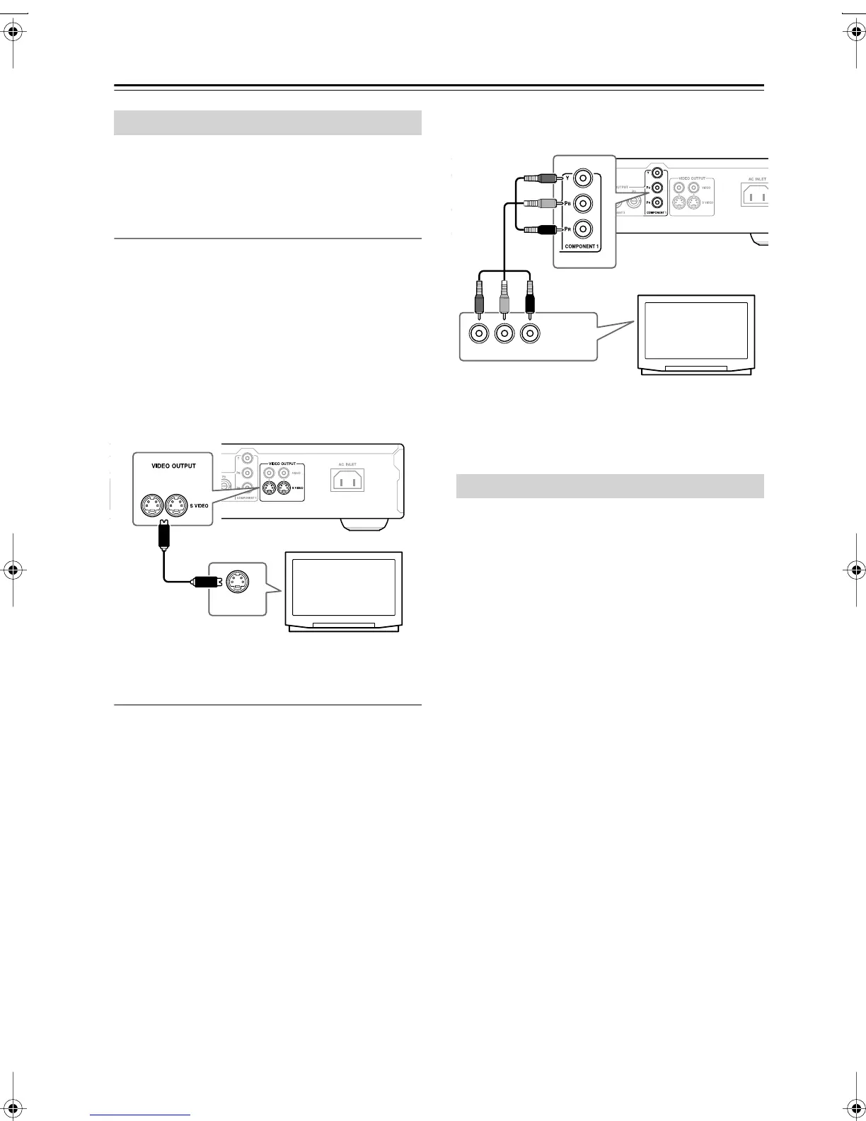
Using S-Video
If your TV (or other equipment) has an S-Video input,
you can use this instead of the standard (composite) out-
put for a better quality picture.
Use an S-Video cable (supplied) to connect the S-
VIDEO OUTPUT to an S-Video input on your TV (or
monitor or AV receiver).
The DPS-5.5 has two S-Video output connectors.
They output the same video signal.
Line up the small triangle above the jack with the same
mark on the plug before plugging in.
Using Component Video
You can use the component video output instead of the
standard video out jack to connect this player to your TV
(or other equipment).
This should give you the best quality picture from the
three types of video output available.
Use a component video cable (not supplied) to con-
nect the COMPONENT VIDEO OUTPUT jacks to a
component video input on your TV, monitor or AV
receiver.
If your TV or projector has BNC component video
inputs, use a BNC component video cable to connect
them to the DPS-5.5’s BNC component video outputs.
The DPS-5.5 has two component video outputs. The
COMPONENT 1 output uses RCA/phono connectors.
The COMPONENT 2 output uses BNC connectors.
They output the same video signal.
Note:
•To set up the player for use with a progressive scan TV,
see “Component Out” on page 45.
Although you can reproduce the DVD Player’s sound
from the TV speakers with the connections on page 19,
connecting with an amplifier provides you high quality
dynamic sounds.
To reproduce Dolby Digital surround and DTS surround
sound, you need to connect to an amplifier with a Dolby
Digital and DTS decoder respectively.
Before connecting
When you connect the DVD Player to the amplifier, be
sure to turn off the power and unplug both units from
the wall outlet before making any connections. Other-
wise, the speakers may be damaged.
Connect the plugs securely.
To enjoy surround sound you need to connect this player
to an AV receiver using a digital output. This player has
both coaxial and optical digital jacks; use whichever is
convenient.
In addition to a digital connection, we recommend also
connecting using the stereo analog connection.
To record the audio from a CD-R disc etc. to a cassette
or CDR recorder that’s connected to the AV receiver, and
when your AV receiver has Zone2, you must connect the
DPS-5.5’s analog audio outputs to the AV receiver.
You’ll probably also want to connect a video output to
your AV receiver. You can use any of the video outputs
available on this player (the illustration on next page
shows a standard (composite) connection).
Connecting Your TV
S VIDEO IN
TV
Connecting to an AV Receiver
YPB PR
COMPONENT
VIDEO IN
TV
DPS-5.5_En.book Page 20 Monday, May 17, 2004 4:45 PM

Table of Contents

Related product manuals