EasyManua.ls Logo

Integra DPS-5.5 - Connecting -Compatible Components

Integra DPS-5.5
60 pages
Print Icon
To Next Page IconTo Next Page
To Next Page IconTo Next Page
To Previous Page IconTo Previous Page
To Previous Page IconTo Previous Page
Loading...
21
Connecting the DPS-5.5
—Continued
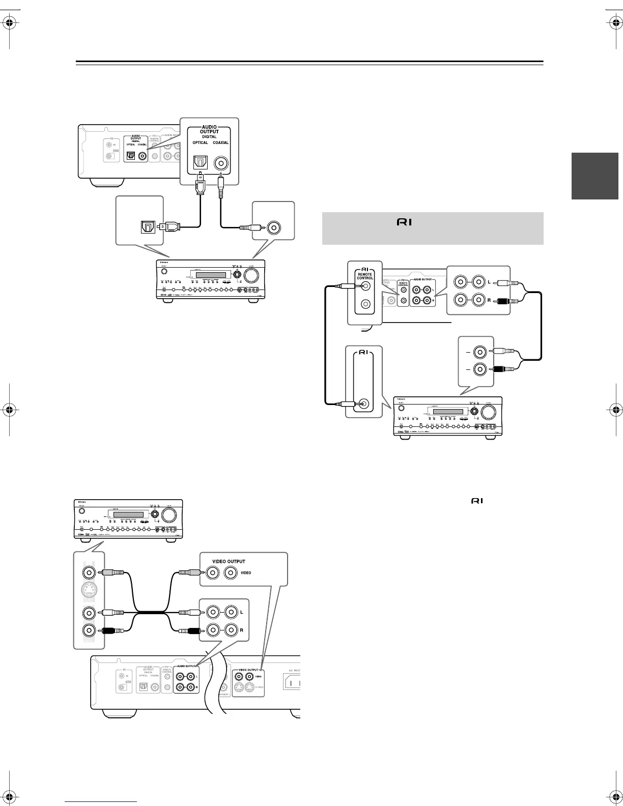
1. Connect one of DIGITAL AUDIO OUTPUT jacks
on this player to a digital input on your AV
receiver.
This enables you to listen to surround sound.
For an optical connection, use an optical cable (not sup-
plied) to connect the “OPTICAL DIGITAL AUDIO
OUTPUT” jack to an optical input on your AV receiver.
For a coaxial connection, use a coaxial cable (similar to
the supplied video cable) to connect the “COAXIAL
DIGITAL AUDIO OUTPUT” jack to a coaxial input on
your AV receiver.
2. Connect the analog AUDIO OUTPUT L/R and
VIDEO OUTPUT jacks on this player to a set of
analog audio and video inputs on your AV
receiver.
The diagram shows standard video connections, but you
can alternatively use the S-Video or component video
connections if they’re available.
3. Connect the AV receiver’s video output to a video
input on your TV.
Tip:
The DPS-5.5 has two composite video output connec-
tors and two pairs of stereo analog audio output con-
nectors. They output the same video and audio signals
respectively.
•You usually have to connect the same kind of video
cable between your DVD player and AV receiver, and
between your AV receiver and TV.
The remote controller supplied with Integra AV
receiver or amplifiers can be used to control the DPS-
5.5.
The function of the upper and lower connectors are
the same. Connect to either one.
•For remote control operation, you must make an ana-
log RCA/phono connection between your DPS-5.5
and the AV receiver or amplifier, even if they are con-
nected digitally.
COAXIAL
OPTICAL
AV receiver
IN
FRONT
DVD
L
R
AV receiver
Connecting -compatible
Components
REMOTE
CONTROL
L
R
IN
DVD
AV receiver
DPS-5.5_En.book Page 21 Monday, May 17, 2004 4:45 PM

Table of Contents

Related product manuals