EasyManua.ls Logo

IPC CT81 - TECHNICAL MENU

IPC CT81
41 pages
Print Icon
To Next Page IconTo Next Page
To Next Page IconTo Next Page
To Previous Page IconTo Previous Page
To Previous Page IconTo Previous Page
Loading...
GB
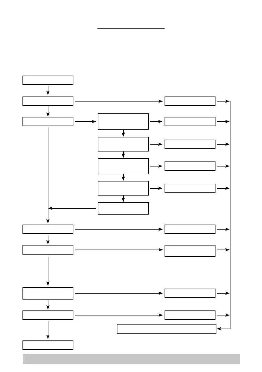
TECHNICAL MENU
Enter the menu by pressing “+” and “-” together when no functions are active.
The “+” button increases the selected parameter or the variable relating to the selected parameter.
The “-” button increases the selected parameter or the variable relating to the selected parameter.
The “Attach-release brushes” button selects the parameter to be set and conrms the entered vari-
able.
WORK AREA
LANGUAGE IT, GB, ES.......
1.......5
1.......5
0.....100%
OFF - 0,2 - 0,3 - ...10%
OFF - 1 - 2 - ...30
GEL-AGM
LEAD -ACID
0.....100%
PASSWORD
RETURN TO PREVIOUS MENU
BRUSH PRESSURE
WATER FLOW-RATE
SPEED REDUCTION
DETERGENT FLOW-
RATE
EXIT
POWER OFF
EXIT
AUTO PROGRAM
BATTERY TYPE
SERVICE
REVERSE SPEED
39

Related product manuals