EasyManua.ls Logo

jcb JS200 - Low Engine Oil Pressure

jcb JS200
531 pages
Print Icon
To Next Page IconTo Next Page
To Next Page IconTo Next Page
To Previous Page IconTo Previous Page
To Previous Page IconTo Previous Page
Loading...
9 - 8
Section C
Electrics
9803/6400
Section C
9 - 8
Issue 2*
Fault Finding
Fault Diagnosis (continued)
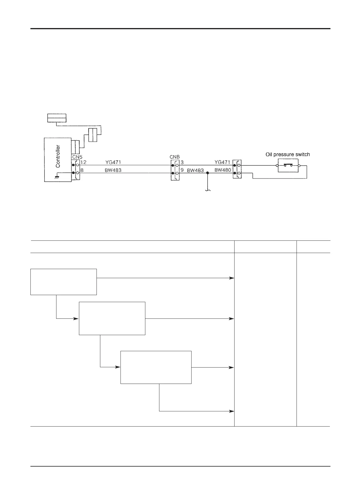
Low Engine Oil Pressure. Problem No. 6
Note: Message does not go out even if engine oil is satisfactory.
Prior Confirmation
Items
1. The "MODE" of the mode display is not flashing.
Troubleshoot Cause Remedy
Oil pressure switch Replace-
defect ment
Defective YG
wiring between CNB Repair YG
and oil pressure wiring.
switch
Defective YG
wiring between CNB Repair YG
and oil pressure
switch
Replace
Controller defect controller
When oil pressure switch
connector is removed, does
message go out?
YES
YES
YES
NO
NO
NO
Confirm after 12 seconds have
passed after starting the engine.
When CNB connector is
removed, does message go
out?
When CN5 connector is
removed, does message go out?
*
*

Table of Contents

Other manuals for jcb JS200

Related product manuals