EasyManua.ls Logo

JP Selecta VR 2000 - Page 9

JP Selecta VR 2000
Print Icon
To Next Page IconTo Next Page
To Next Page IconTo Next Page
To Previous Page IconTo Previous Page
To Previous Page IconTo Previous Page
Loading...
MANUAL DE INSTRUCCIONES CODIGO 80247 REV A Marzo/2011 (Sujetas a modicaciones sin previo aviso) Pag.: 9
J.P. SELECTA s.a. Autovía A2 Km 585.1 Abrera 08630 (Barcelona) España Tel 34 93 770 08 77 Fax 34 93 770 23 62
e-mail: selecta@jpselecta.es - website: http://www.jpselecta.es
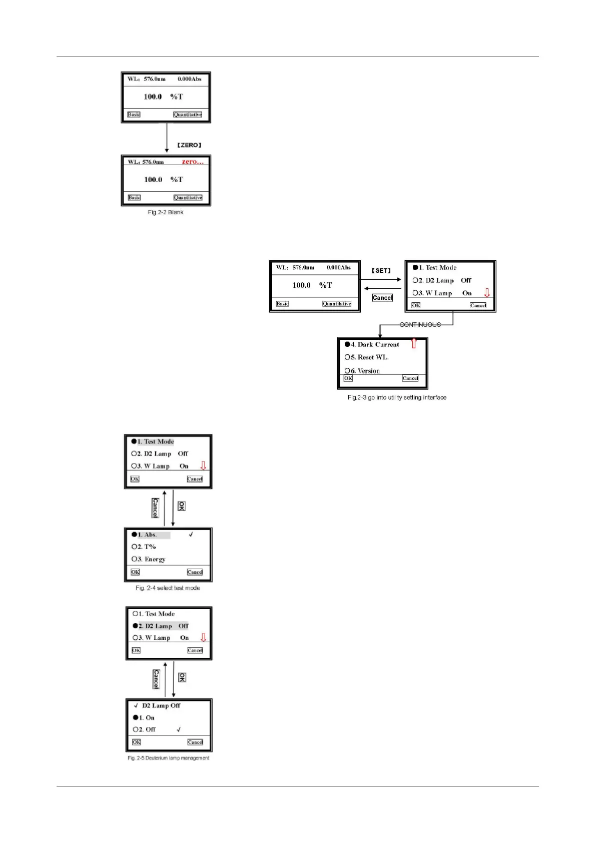
5.3.2 Blanco
Mover la cubeta de referencia hacia la luz, pulse [ZERO] para calcular el blanco.
5.3.3 Utilidad
Pulsar [SET] para entrar en el mensaje de las funciones del sistema, seleccionar
mediante [»] [«] y pulsar ok para entrar en el ítem correspondiente.
5.3.3.1 Modo prueba
Mover el cursor hacia «Modo prueba», y al pulsar ok, se seleccionará el mensaje
de selección de modos.
Mover el cursor al modo fotométrico que desee pulsando [»] [«] y después clicar
ok para conrmar. Una vez que aparezca el símbolo después del ítem, se podrá
pulsar Cancel para volver al mensaje anterior.
5.3.3.2 Gestión la lámpara D2 (deuteroi)
Mueva el cursor hacia «D2 Lamp On», y pulse ok para pasar a la siguiente pantalla.
Escoja la condición que desea para la lámpara, pulse ok para conrmar, y después
pulse Cancel para volver al mensaje anterior.