EasyManua.ls Logo

JUKI MO-2000 Series - Circuit Diagram

JUKI MO-2000 Series
88 pages
Print Icon
To Next Page IconTo Next Page
To Next Page IconTo Next Page
To Previous Page IconTo Previous Page
To Previous Page IconTo Previous Page
Loading...
72
4
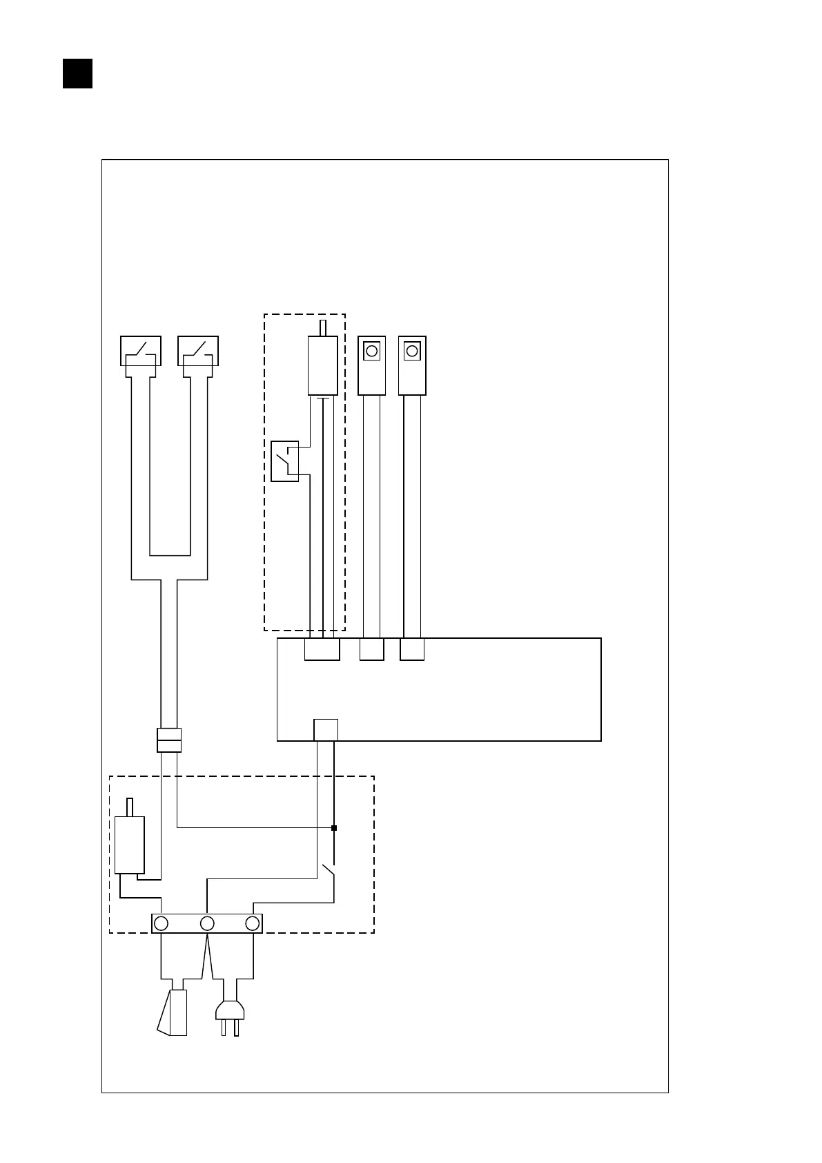
CIRCUIT DIAGRAM
For the sewing machines for the Japanese market (MO-2800)
SAFETY_SW_CABLE_ASSY
PUMP_MOTOR_ASSY
LED_PCB_A_ASSY
LED_PCB_B_ASSY
POWER_SUPPLY
MOTOR_SUB_ASSY
FOOT_CONTROLLER
MOTOR
AC IN
M
LM
CN21
2P
PUNP MOTOR
2P
CN1
CN2
CN3
CN4
3P
2P
2P
L

Table of Contents

Related product manuals