EasyManua.ls Logo

JVC AV-2115EE - Page 5

JVC AV-2115EE
44 pages
Print Icon
To Next Page IconTo Next Page
To Next Page IconTo Next Page
To Previous Page IconTo Previous Page
To Previous Page IconTo Previous Page
Loading...
5
Preparation
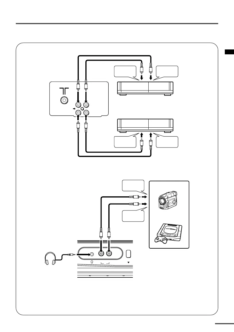
Connecting other external devices
Use the headphones with a stereo mini jack (3.5 mm in diameter). When you connect the
headphones, the TV speakers go off.
Illustration of AV-2135EE.
VIDEO
IN
OUT
AUDIO
VCR (for recording)
VCR (for playing)
To audio
output
To video
output
To audio
input
To video
input
Illustration of AV-2135EE.
MENU
VIDEO AUDIO
IN
To audio
output
To video
output
Headphones
Camcorder
or
TV game
LCT1195-001A-H 28/5/2002, 10:015

Other manuals for JVC AV-2115EE

Related product manuals