EasyManua.ls Logo

JVC BR-DV600AE - Page 124

JVC BR-DV600AE
356 pages
Print Icon
To Next Page IconTo Next Page
To Next Page IconTo Next Page
To Previous Page IconTo Previous Page
To Previous Page IconTo Previous Page
Loading...
G-53
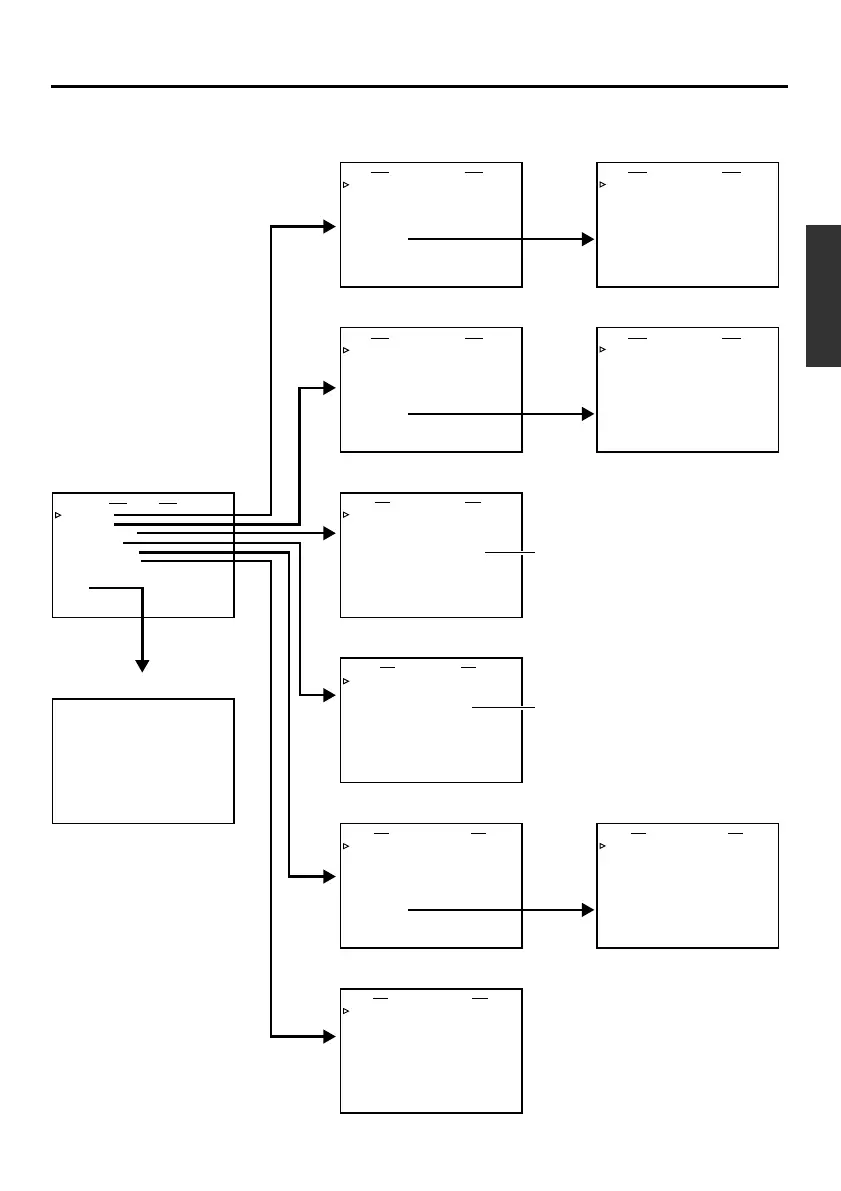
MENÜS Menüstruktur
Die Menüs werden auf dem Bildschirm angezeigt. Sie sind in mehreren Ebenen angeordnet.
MENU
SYSTEM. .
REMOTE . .
AUD I O /VIDEO. .
TIME CODE . .
DISPLAY SET . .
CLOCK ADJUST . .
FACTORY SETTING CANCEL
DRUM HOUR ME TER 000000
EX I T
–––SYSTEM[1/2]–––
STL /F.ADV 2ND
B ACKUP REC T I ME OFF
LONG PAUSE T IME 5MI N
LONG PAUSE MODE F . ADV
INDEX
W
RITE ON
REPEAT MODE BLANK
NEXT PAGE
PAGE BACK
AUD I O V I DEO
AUD I O MODE 4 8K
AOUTATSEARCH ON
AUD I O OUT SEL CH - 1 / 2
AUD I O OUT LEVEL NORM
SET UP(NTSC) OFF
PAGE BACK
REMOTE [1/2]
REMOTE ON
LOCAL FUNCT I ON AL L KEYS
PREROLL 5S
REM FF / RE
WMODE FF/REW
REM STOP SEL EE
PB START DELAY OF
SYNCHRON I ZAT I ON ON
NEXT PAGE
PAGE BACK
–––TIME CODE–––
TC 00 : 00 : 0 0:00
CLEAR CANCEL
NDF / DF ( NTSC ) DROP
TC DUPL I CATE OFF
TC ADJUST (DV)
PAGE BACK
–––DISPLAY[ 1 / 2 ] –––
DIS PLAY ON
COUNT ER POS I . LO
W
ER - R
TIME CODE ON
VTR MODE ON
TAPE REMA I N OFF
TIME/DATEDATE+TM
AUD I O I NFO . CH+RATE
NEXT PAGE
PAGE BACK
–––CLOCK ADJUST–––
DATE 10/10/02
TIME 00:00:00
PAGE BACK
–––REMOTE [2/2]–––
CONTROLLER SEL TYPE1
FOOT S
WOFF
PAGE BACK
–––SYSTEM[2/2]–––
DC I N MODE OPE OFF
OPERAT I ON LOCK ON
PAGE BACK
–––DISPLAY[2/2]–––
DATE STYLE DD / YY
TIME STYLE 24H
BARS OFF
PAGE BACK
Anfangsmenü
MM/
Normales Menü
Systemmenü (1/2)
Systemmenü (2/2)
REMOTE-Menü (1/2)
REMOTE-Menü (2/2)
AUDIO/VIDEO-Menü
Zeitcodemenü (TIME CODE)
(nur NTSC)
Anzeigemenü (1/2) Anzeigemenü (2/2)
Zeiteinstellmenü (CLOCK ADJUST)
(nur NTSC)
BR-DV3000_Ger_p50-71 06.8.24, 1:50 PM53

Table of Contents