EasyManua.ls Logo

JVC EX-A10 - Page 57

JVC EX-A10
105 pages
Print Icon
To Next Page IconTo Next Page
To Next Page IconTo Next Page
To Previous Page IconTo Previous Page
To Previous Page IconTo Previous Page
Loading...
2-20
SHEET 8
G/Y
COMP/Y
BLK/D2IP
V5V
B/PB
LINE3
FUNCTION
R/PR
VG
VG
470/10
C5211
180p
C5102
180p
C5105
100K
R5113
100PC5001
100PC5002
Q5101
KRA102S-X
J5101
23
0.01
C5005
J5101
22
75
R5103
J5001
16
75
R5101
R5006
10K
470/10
C5212
Q5102
KRC107S-X
75
R5002
0.01
C5122
75
R5102
10K
R5005
75
R5104
100P
C5003
100
R5114
0.01
C5121
J5001
QNZ0667-001
1Y
2Y GND
3Pb
4 Pb GND
5Pr
6 Pr GND
7
8 LINE1
9 LINE2
10
11 LINE3
12 SW GND
13
14
470/6.3
C5104
75
R5003
10K
R5115
150
R5111
J5101
QNZ0625-001
1
2
3
4
5
6
7
8
9
10
11
12
13
14
15
16
17
18
19
20
21
150
R5112
75
R5001
180p
C5101
470/10
C5213
180p
C5103
CN501
QGF1205C1-11
1
2
3
4
5
6
7
8
9
10
11
J5001
15
C5123
0.01
C5006
0.01
CN502
1
2
3
FW501
1
FW503
1
FW502
1
NC
9.5V-
2.1V
L
NC
16:9
0V
FUNCTION
4:3
COMPO/YC
FUNCTION
L
NC
75
SCART
STOP
L
GND
AUDIO L
GND
L
H
10k
RGB
L
HBLK
Ver.:B/E/EN/EV/EE
VS1
GND
B
H
GND
R/C
BLANKING
L
4:3
4.6V2.1V
S1
D2 TERMINAL
L
0V
H
LS2
16:9
H
L
LINE3
4:3
LB
LINE2
VS3
LINE1
COMPOSITE/Y
480i
G
480p
GND
Lo
NC
Lo
4.5-7V
Hi
NC
Lo
0V
AGND
AUDIO R
GND
GND
TERMINAL
3
10
17
5
6
11
CN501
2
4
9
8
4.0V
0V
0V
4.8V
4.8V
0
2.30
0
0
2.0
4.8
0 2.3
2.0
10.4
L
VA10607-A4
1/4W
S1
VS1
BLK/D2IP
BLK/D2IP
DCS
AVCOMP
S2
FUNCTION
COMP/Y
R/PR
LINE3
B/PB
G/Y
US4.8V
SMUTE
V4.8V
VS3
+0
-0
-1
+1
0.1
C6003
470/10
C6331
100
R6051
IC431
NJM4565M-WE
8
VCC
7
out
6
-in
5
+in
1
out
2
-in
3
+in
4
VEE
22/25
C4101
75
R6342
D6051
MTZJ6.2C-T2
10K
R4204
470/10
C6341
680P
C4103
22/25
C4105
0.1
C6051
100
R6052
1.5K
R4203
680P
C4203
22K
R4102
8.2K
R4302
220P
C6052
J6304
6
1.5K
R4201
1000P
C4102
10K
R4104
47/25
C4302
J6005
QNS0089-001
2
1
3
10K
R4105
100P
C4211
1.5K
R4107
22/25
C4201
Q6181
KRA104S-X
7
5/YG/-X
Q6183
KRC107S-X
2.2K
R4111
180p
C6394
10K
R6494
75
R6331
J6304
QNN0676-001
8
7
27K
R4112
K6062
NQR0022-005X
0.1
C6004
Q4111
2SC3661-X
100
R6061
NI
C4301
180pC6343
75
R6341
Q4211
2SC3661-X
22/25
C4205
10K
R4205
1.5K
R4207
IC601
MM1623XF-X
28
VCC2
27
S-DC OUT
26
CHROMA OUT
25
S1
24
S2
23
COMPOSITE OUT
22
GND2
21
Y OUT
20
CY OUT
19
GND2
18
Cb OUT
17
GND2
16
Cr OUT
15
GND2
14
Cr IN
13
MUTE2
12
Cb IN
11
CLP
10
CY IN
9
I/P
8
BIAS
7
GND1
6
Y IN
5
YC MIX
4
COMPOSITE IN
3
MUTE1
2
CHROMA IN
1
VCC1
0.1
C6072
J4001
QNN0735-001
2
1
1.5K
R4103
NI
R6015
FR
100/25
C4303
1.5K
R4101
100P
C4111
27K
R4212
D6052
MTZJ6.2C-T2
2.2K
R4211
100
R4331
1/4W
22K
R4202
4.7K
R6154
Q6182
KRC107S-X
Q4311
KRA102S-X
J6304
QNN0676-001
12
34
5
0.1C6342
1000P
C4202
8.2K
R4301
180p
C6344
J6005
4
100p
C6226
100p
C6225
75
R6221
J6202
4
3
100p
C6224
75
R6223
75
R6222
J6202
6
5
J6202
QNN0736-001
2
1
470/10
C6223
470/10
C6221
470/10
C6222
6
21
F
1036F1-05
J4001
QNN0735-001
5
C4312
1000P
C6053
220P
R6182
300
1/4W
CN601
QGF1205F1-11
1
2
3
4
5
6
7
8
9
10
11
NI
C4311
C4313
4.7/50
R4311
4.7K
R6156
560
J4001
QNN0735-001
4
3
C4212
NI
C4112
NI
J6304
9
CN798
NI
1
LRMUTE
2
FAOUTL
3
330
R6181
1/4W
.47/50
C
6005
4
7/50
C
6006
4
7/50
C
6007
W1
1
EP601
E409182-001SM
1
EP601
E409182-001SM
2
WR401
1
2
3
47/25
C4304
8.2K
R4303
8.2K
R4304
0V
2.2V
2.3V
0V
4.3V
0V
10.2V
2.3V
1/4W
0V
1.5V
0V
0V
2.0V
0V
2.0V
0V
9.9V
S1
9.5V
4.3V
1.5V
0V
B/E/EN/EV/EE
1.8V
1.9V
2.2V
Ver.:B/E/EN/EV/EE
1.5V
0V
5.0V
EXCEPT
0V
2.3V
SYNCHRO
Y
5V
4.8V
2.3V
0V
1.4V
4.8V
10.2V
2.2V
0V
Ver.D
5.0V
4.3V
C
10.2V
0V
VIDEO DRIVER
COMPONENT
EXCEPT Do
VIDEO OUT
B/E/EN/EV/EE
S/COMPOSIT
VIDEO OUT
KRA104S-X
10K
R2
10KKRA102S-X
R1
47K
R1
R1
47K
R2
R2
10KKRC107S-X
R2
47K
R1
5.0V
5.0V
5.0V
5.0V
0V
0.7V
0V
0V
0.7V
0V
0V
1.7V
4.8V
4.7V
4.8V
7
5
6
11
10
1
2
0
2.3
CN601
0
8
9
2.3
2.0
0
4
3
4.8
0
2.0
10.4
0
.
7V
DVD MODULE
M
)
LVA10607-A1
Only Do/B/E/EN/EE/EV
Only Do/B/E/EN/EE/EV
Only B/E/EN/EE/EV
Only Do
DVD OUT
6 AV COMP.
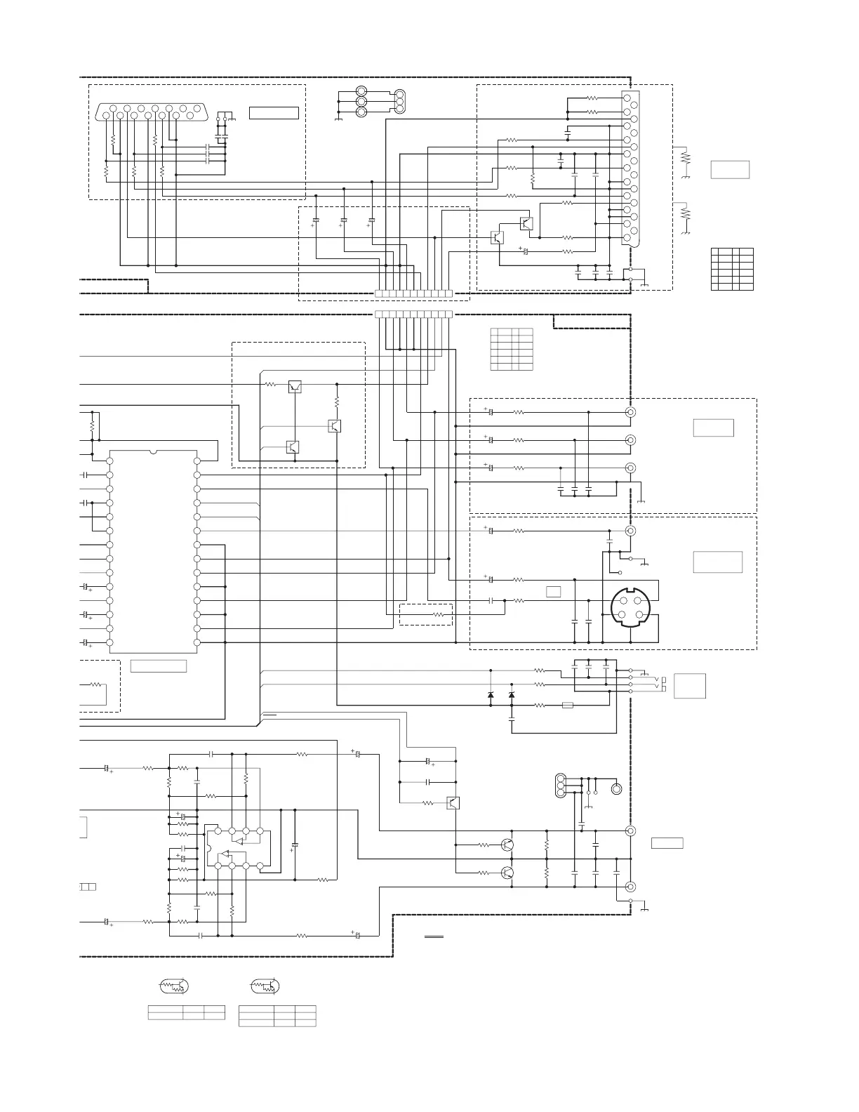
ALL INDUCTANCE VALUES ARE IN
Ǵ
H(m=mH).
2.UNLESS OTHERWISE SPECIFIED.
1.VOLTAGES ARE CD-MEASURED WITH A DIGITAL VOLT METER WITHOUT INPUT SIGNAL.NOTES
RESISTORS ARE 1/16W
r
5% METAL GLAZE RESISTOR.
ALL RESISTANCE VALUES ARE IN OHM(
ǡ
).
ALL CAPACITORS ARE CERAMIC CAPACITOR OR MYLAR CAPACITOR.
ALL CAPACITANCE VALUES ARE IN
Ǵ
F(P=pF).
ALL E.CAPACITORS ARE SHOWN IN THE FORM RESET OF INH CAPACITANCE(
Ǵ
F)/RATED VOLTAGE(V).
CONDITION - DVD STOP MODE
ONLY
Cb
Y
Cr

Table of Contents

Other manuals for JVC EX-A10

Related product manuals