EasyManua.ls Logo

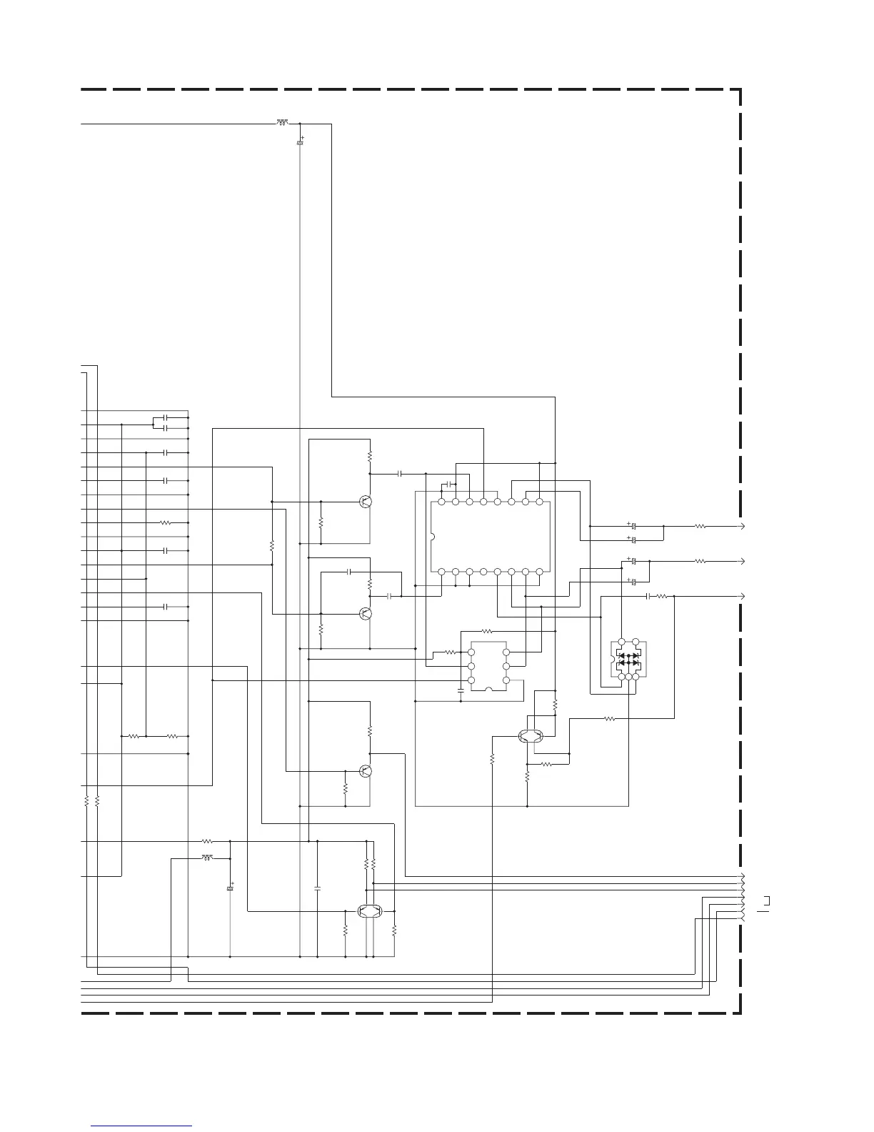
JVC GR-D270US - Main (CDS;TG) Schematic Diagram; CDS;TG Circuit Details

JVC GR-D270US
56 pages
Print Icon
To Next Page IconTo Next Page
To Next Page IconTo Next Page
To Previous Page IconTo Previous Page
To Previous Page IconTo Previous Page
Loading...
(No.YF075)2-14
I
ONS".
IC3701
OPEN
IC3702
BH7613HFV-W
R3706
OPEN
R3704
OPEN
R3718
L3702
OPEN
C3709
OPEN
R3707
OPEN
R3701
150
Q3701
UMT1N-W
6
2
1
C3715
0.01
R3709
OPEN
C3213 0.1
LCD_B
C3706
1
C3707
OPEN
R3713
OPEN
R3210
Q3701
UMT1N-W
3
5
4
R3725
150
LCD_R
R3202
27k
R3703
3.3k
C3214 0.01
T
C3701
OPEN
D3701
UMZ6.8EN-W
OPEN
123
45
R3724
4.7k
R3727
4.7k
R3726
4.7k
T
C3711
OPEN
C3211 0.01
T
C3712
100/4
C3212 0.1
R3715
OPEN
C_OUT
R3728
150
C3210 0.1
R3710
OPEN
R3708
68
C3215 0.1
LCD_G
Q3705
UMT1N-W
2
63
5
41
R3203
15k
T
C3713
OPEN
L3701
OPEN
T
C3710
22/4
Q3704
2SA1774/RS/-X
OPEN
T
C3716
OPEN
Q3702
UMZ1N-W
OPEN
5
46
2
13
VDCVF
R3712
OPEN
HDCVF
V_OUT
Y_OUT
R3722
150
R3714
OPEN
HRP
16
GND
15
VCC
14
YIN
13
PSCTL
12
GND
11
YOUT
10
YSAG
9
PVCC
1
CIN
2
GND
3
SDCIN
4
SDCOUT
5
COUT
6
MIXOUT
7
MIXSAG
8
PGND
C3708
OPEN
R3204 820
C3714
(0.01)
OPEN
1
GND
2
VSAG
3
VOUT
4
VCC
5
VIN
6
PSCTL
R3719
0
R3720
0
R3721
OPEN
C3717
0.1
HRP2
R3209
0
10
10
TO MONI/VF
TO MAIN IF
(CN110)
MONI/VF
TO MAIN IF
(CN110,113)
MONI/VF
TO MAIN IF
(CN107,JACK)
y10524001a_rev0.1

Other manuals for JVC GR-D270US

Related product manuals