EasyManua.ls Logo

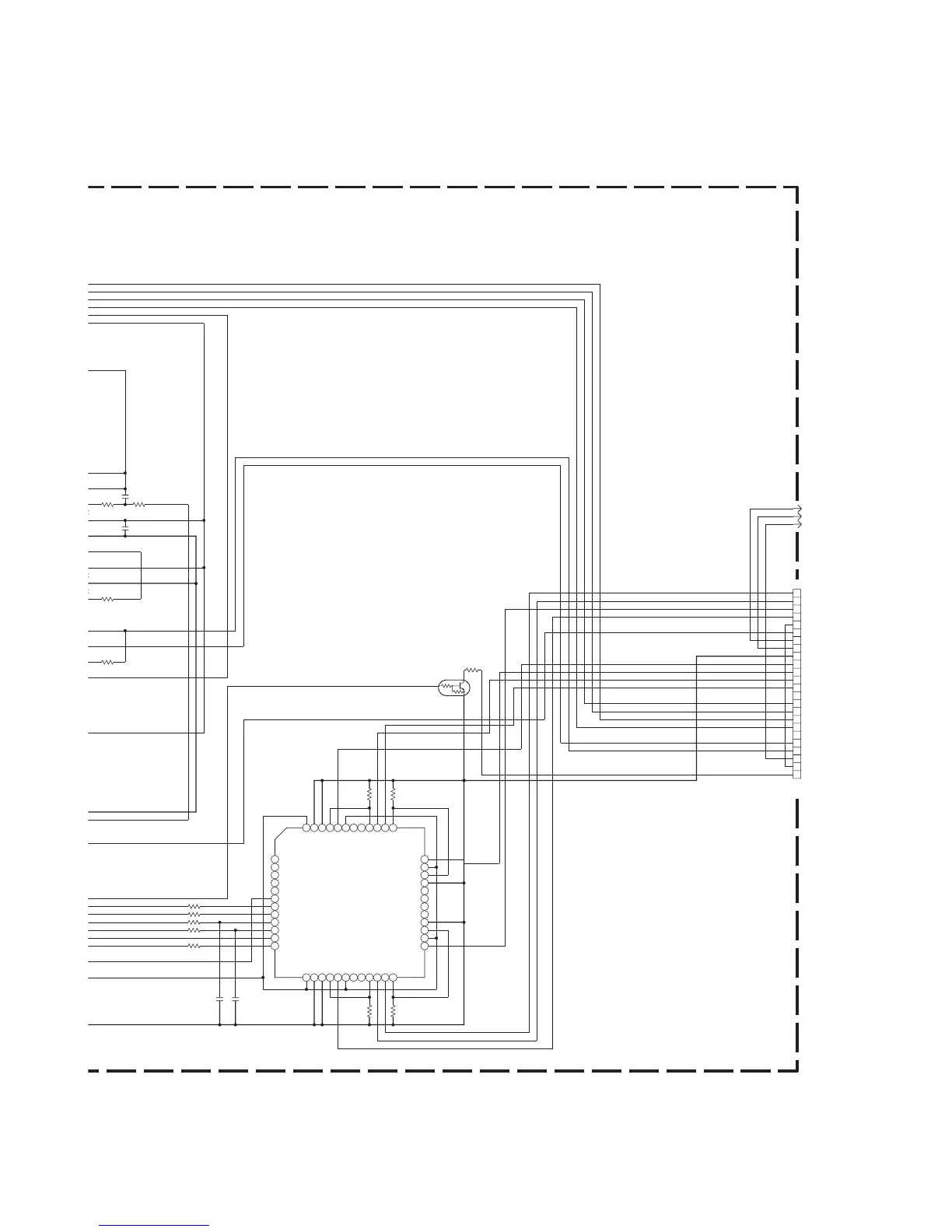
JVC GR-D270US - Main (REG) Schematic Diagram; Voltage Regulator Circuitry

JVC GR-D270US
56 pages
Print Icon
To Next Page IconTo Next Page
To Next Page IconTo Next Page
To Previous Page IconTo Previous Page
To Previous Page IconTo Previous Page
Loading...
(No.YF075)2-18
1
2
3
4
5
6
7
8
9
10
11
12
13
14
15
16
17
18
19
20
21
22
23
24
1
2
3
4
5
6
7
8
9
10 SCLK
11
12
13 14 15 16 17 18 19 20 21 22 23 24
25
26
27
28
29NC
30NC
31NC
32NC
33
34
35
36
373839404142434445464748
R4960
4.7
R4959
4.7
R4923
12k
C4912
0.1
68p
CH
C4915
120p
R4918
10k
R4912
100
R4924
12k
C4913
0.1
R4957
4.7
IC4951
AN41902A
TEST0
TEST1
TEST2
TEST3
NC
VCC3
VD
MCSELECT
SDATA
OSCIN
RESET
VCC5D
GND5D
VSEN_LA
VSEN_HA
A1(N1)
VMD
NC
NC
ORSA
A2(N3)
B1(N2)
ORSB
B2(N4)
VMB
VSEN
VSEN_LB
VSEN_LC
VSEN_HC
VMC
C2(W3)
ORSC
C1(W1)
D2(W4)
ORSD
NC
NC
VMD
D1(W2)
VSEN_HD
VSEN_LD
GND5A
VCC5A
R4956
4.7
R4961
270
Q4951
DTC114EM-X
Z_PTR_AD
F_PTR_AD
FOCUS02
FOCUS03
FOCUS04
FOCUS01
F_LED
F_VCC
F_PTR_AD
OP_THRMO
GND
ZOOM02
ZOOM03
ZOOM04
ZOOM01
NC
HGVcc+
HGout+
HGVss-
HGout-
NC
DRIVE-
DRIVE+
Z_PTR_AD
OP_THRMO
TO OP BLOCK
TO CPU
CN102
QGF0530F3-24W
Z_VCC
Z_LED
R4951 1k
R4952 1k
CH
C4957
22p
R4953 1k
CH
C4958
22p
R4955 100
R4954 1k
3
N
y10520001a_rev0.1
I
ONS".

Other manuals for JVC GR-D270US

Related product manuals