EasyManua.ls Logo

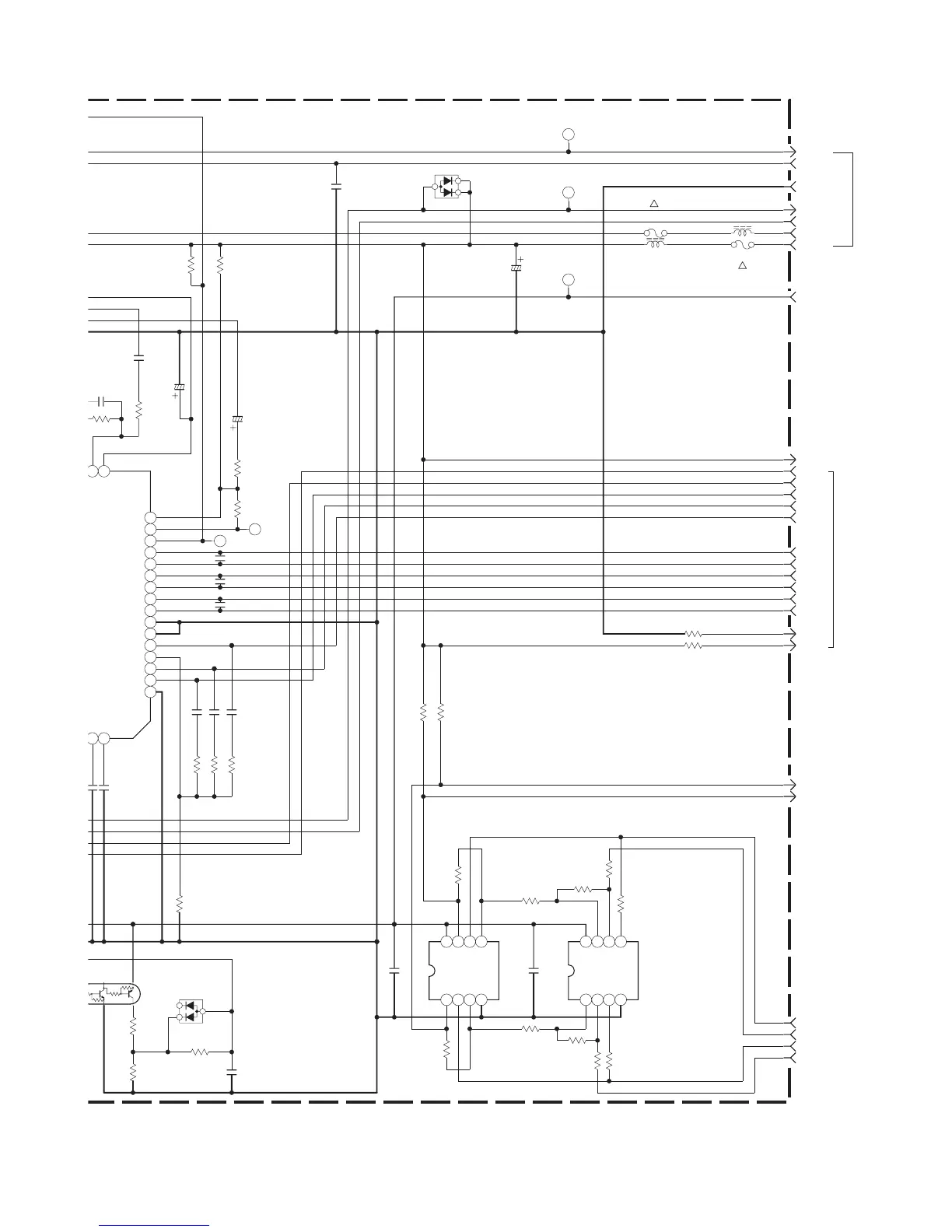
JVC GR-D270US - PRE;MDA (MDA) Schematic Diagram; PRE;MDA (MDA) Circuit Details

JVC GR-D270US
56 pages
Print Icon
To Next Page IconTo Next Page
To Next Page IconTo Next Page
To Previous Page IconTo Previous Page
To Previous Page IconTo Previous Page
Loading...
(No.YF075)2-32
!
!
R1604
100K
T
C1631
10/6.3
C1606
0.0015
C1605
0.1
T
L1609
T
L1606
1
NC
2
C.U
3
C.V
4
C.RNF
5
C.W
6
NC
7
NC
8
C.HU+
9
C.HU-
10
C.HV+
11
C.HV-
12
C.HW+
13
C.HW-
14
D.PGSMT
15
D.PGAMP
16
D.PGIN-
17D.PFGIN+
18D.FGIN-63 C.PCI
64 C.PCV
R1603
4.7K
T
C1602
10µ
/6.3
R1632
R1633
R1634
C1615
C1617
T
C1603
10µ
/6.3
R1601
680
R1602
120K
TL1610
C1623 0
.
047
C1622 0.022
R
1620
6
8K
R1621
10K
R1629
560K
D1603
DAP222-X
R1635
3.3K
R1636
12K
R1637
150K
C1633
0.47
DRUM_PWR
DRUM_ERR
GND
CAP_ERR
CAP_PWR
M_UNREG
M_REG3.1
HG_BS-
HG_BS+
F1602
NMFZ007-R50X-K
F1601
NMFZ007-R20X-K
R1611
390
R1610
390
MDA_2.9V
D1604
DAP222-X
C1632
0.47
L1601
NQL382M-100X
10
R1617
0.33
C1702 0.1
IC1702
LM393DR-X
8765
4321
C1701
0.1
IC1701
BA10358FVM-W
8765
4321
R1707
10K
R1706
82K
R1708
120K
R1704
2.2K
R1705
2.2K
S_RL+
S_RL-
T_RL+
T_RL-
R1709
10K
R1710
120K
R1701
82K
R1702
2.2K
R1703
2.2K
T_REEL
S_REEL
R1711
1K
R1712
1K
M_REG4.8
TL1620
TL1602
TL1601
TL1607
C1618
0.0022
C1619
0.0022
C1620
0.0022
C1616
Q
1601
U
MC3N-W
L1602
NQL382M-100X
10
C_FG+
C_FG-
C_COIL_U
C_COIL_V
C_COIL_W
HG_W-
HG_W+
HG_V-
HG_V+
HG_U-
HG_U+
TO PRE/MDA IF(CN408)
REG
TO PRE/MDA IF(CN408)
OP DRV
TO PRE/MDA IF(CN408)
CPU
TO PRE/MDA IF(CN406)
SENSOR
TO PRE/MDA IF
(CN405,406)
CAPSTAIN MOTOR
SENSOR
TO
PRE/MDA IF
(CN405)
CAPSTAIN
MOTOR
y20359001a_rev0.1
I
ONS".

Other manuals for JVC GR-D270US

Related product manuals