EasyManua.ls Logo

JVC GR-D270US - Page 53

JVC GR-D270US
56 pages
Print Icon
To Next Page IconTo Next Page
To Next Page IconTo Next Page
To Previous Page IconTo Previous Page
To Previous Page IconTo Previous Page
Loading...
(No.YF075)2-52
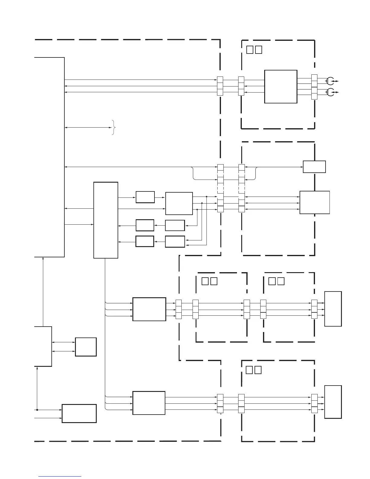
VF
8
0
MONITOR
6
0
( VIDEO I/O )
IC3201
( BUF )
Q3734
( BUF )
Q3735
( BUF )
Q3733
( Y/V SW )
IC3731
( FILTER AMP )
IC3701
( BUF )
Q3701
( PRE/REC AMP )
IC3501
F )
0
1
( SDRAM )
IC8002
( FLASH MEMORY )
IC8003
7
6
3
2
DV JACK
HEAD
C
Y
V
C
Y
YV IN
C IN
1
2
3
1
2
3
14
13
12
27
28
29
LCD_R
LCD_G
LCD_B
CVF_R
CVF_G
CVF_B
LCD
(MONITOR)
PANEL
LCD (CVF)
PANEL
CVF_R
CVF_G
CVF_B
RED
GREEN
BLUE
SDR_D
(0 ~31)
SDR_A
(0 ~10,13,14)
A (0 ~20)
D (0 ~15)
REC_DATA
ATFI
TPA+/-, TPB+/-
CN108
CN7001
CN7002
CN402
2S
2F
1S
1F
9
12
10
9
12
10
CN107
1
~
4
1
~
4
AGC_OUT
18
24
30
23
17
11
CN104 CN401
REAR UNIT
PRE/MDA
3
0
R
AGON )
3
001
EXTDATA (0~7)
TO IC8601
(USB DRIVER)
REC_DATA
ATFI
AGC_OUT
TPA+/-
TPB+/-
V_OUT
Y_OUT
C_OUT
CN7602
DSYI (0~7)
DSCI (0~7)
DYO (0~3)
DCO (0~3)
DYI (0~3)
DCI (0~3)
MULTI
CONNECTOR
( RGB SIGNAL
PROCESS )
IC7801
( BUF )
Q7702 ~ Q7704
LCD_R
LCD_G
LCD_B
13
12
14
CN7601
OPE
4
0
13
12
14
CN302
19
18
20
CN301
8
9
7
CN110
MON_R
MON_G
MON_B
MON_R
MON_G
MON_B
CVF_R
CVF_G
CVF_B

Other manuals for JVC GR-D270US

Related product manuals