EasyManua.ls Logo

JVC HV-L34PRO - CRT Socket PWB Circuit Diagram

JVC HV-L34PRO
49 pages
Print Icon
To Next Page IconTo Next Page
To Next Page IconTo Next Page
To Previous Page IconTo Previous Page
To Previous Page IconTo Previous Page
Loading...
HV-L340PRO HV-L340PRO
No.51809
No.51809
'
2-15 2-16
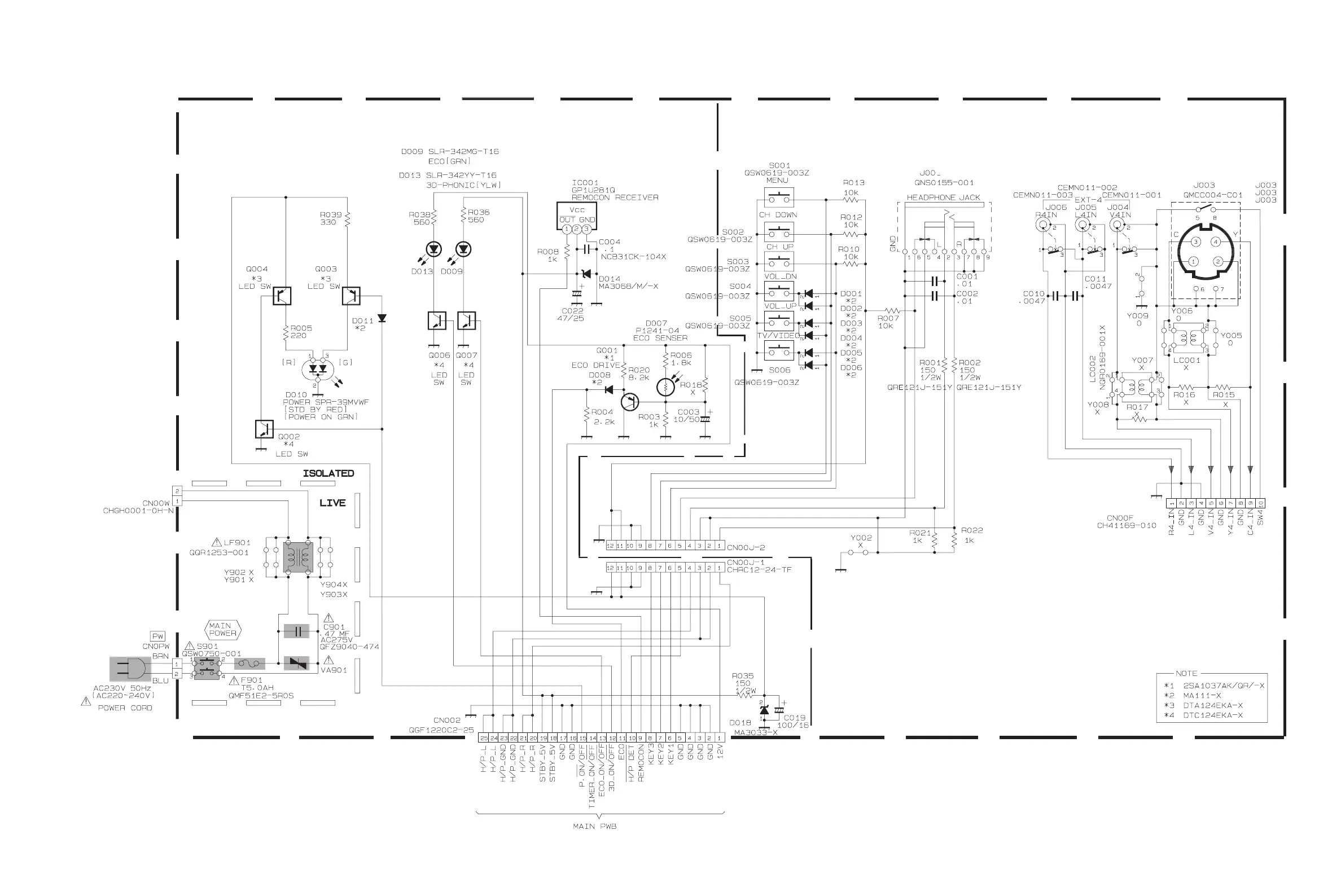
FRONT CONTROL PWB CIRCUIT DIAGRAM
3.4V
3.4V
-2.1V
3.4V
0V
2.9V
0.1V
3.5V
4.8V
12V
0.1V
0.1V
0V
2.1V
0.4V
1.8V
FRONT CONTROL PWB
SMF-8501A-H2
(HV-L34PRO , HV-L34PRO/EE)
QMP40D0-200J5
(HV-L34PRO/-A)
QMPR010-200-E2
(HV-L34PRO/AU)
QMP2980-185J5
(HV-L34PRO/HK)
QMPN050-200-E2
QAF0052-621

Related product manuals