EasyManua.ls Logo

JVC KD-AR470

JVC KD-AR470
225 pages
To Next Page IconTo Next Page
To Next Page IconTo Next Page
To Previous Page IconTo Previous Page
To Previous Page IconTo Previous Page
Loading...
2-14
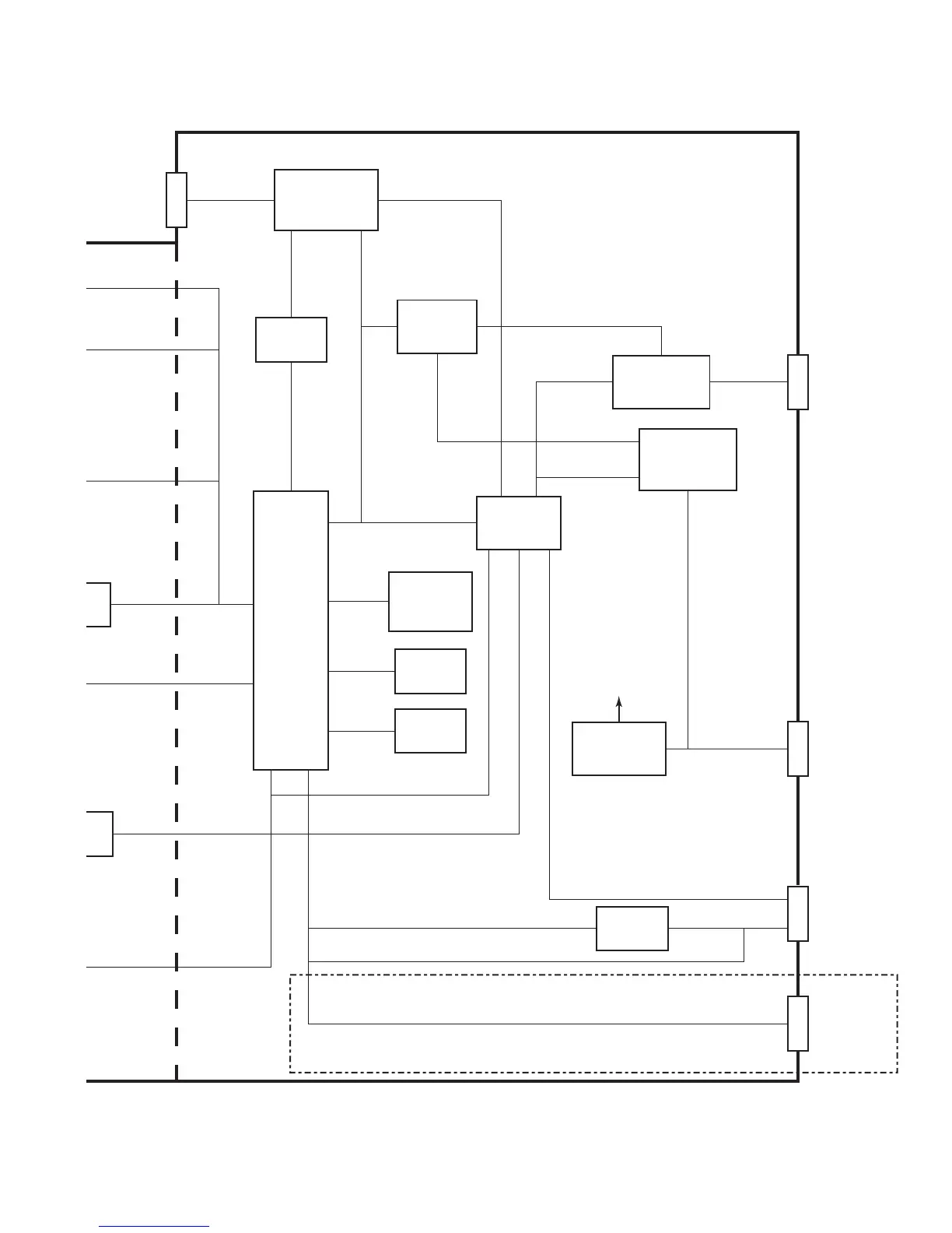
8
1
P. F.
8
1
C
U
CK
TU1
FM/AM
TUNER
IC701
CPU
IC161
E.VOLUME
Q341, Q351
LINE OUT
MUTING
Q781, Q782
MUTE
CIRCUIT
IC31
PLL
IC301
POWER
AMP.
IC901
REGULATOR
EACH BLOCK
TU.L
TU.R
OUTFL,OUTFR
OUTRL,OUTRR
REARL
REARR
CD.L
CD.R
FL+,FL-
FR+,FR-
RL+,RL-
RR+,RR-
VOL_DA
VOL_CL
MUTE
ANT
SW1,SW2
PSW
SPK
BATTERY
SD/ST
MONO
SM,SQ
FM/AM
SEEK/STOP
MUTE
PLLCE
PLLDA
PLLCL
PLLDI
FM VT
AM VT
FM/AM OSC
A
OUTL+
A
OUTL-
A
OUTR+
A
OUTR-
DAC-CDTI
DAC-CCLK
DAC-CSN
DAC-PDN
LINE OUT
REAR
Main amplifier section
J1
J321 CN901
AUX.L
AUX.R
CHANGER
CONTROL
J801
IC801
JVC BUS
SI,SO
I/O
SCK
INT
CH.SCK
SI/SO
CH.L
CH.R
OUTRL
OUTRR
STEERING
REMOTE
CN702
STEERING
Only for KD-G521
IC702
RESET
IC771
EPROM
RESET
EPROMCK
EPROMDI
IC71
RDS
DETECTOR
RDSDA
RDSCL

Table of Contents

Related product manuals