EasyManua.ls Logo

JVC KD-AVX2J - Page 27

JVC KD-AVX2J
75 pages
Print Icon
To Next Page IconTo Next Page
To Next Page IconTo Next Page
To Previous Page IconTo Previous Page
To Previous Page IconTo Previous Page
Loading...
(No.MA254)1-27
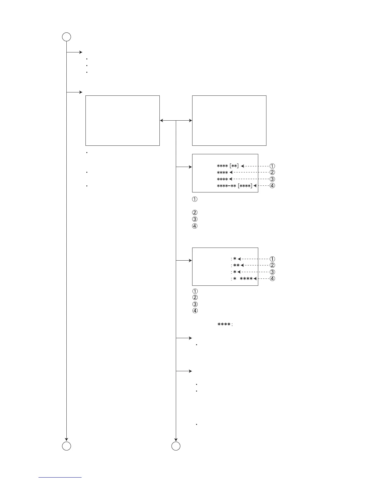
SERVICE MODE
SERVICE MODE
VERSION
AREA/REGION
TEMPERATURE
MEMORY CHECK
DVD NTSC/PAL
DVD CHECK MODE
SERVICE MODE
ERROR READ
ERROR CLEAR
VERSION
MAIN
JD6
CH
PANEL
AREA/REGION
SYS-AREA
JD6-AREA
JD6-REGION
JD6-CPPM
Exchanging it operate a menu
of a service mode with the [UP]
button and [DOWN] button.
Operate choice of a menu with
a [ENT] button.
Return to previous menu with
a [BACK] button.
Main micon version and ROM
correction version
JD6 version
CH version
Panel micon version and ROM
correction version
Main micon area
JD6 area
JD6 region
CPPM Y: Finished with a note
N: Non-note
Check sum
INITIALIZE (Initialization of a user area of each EEPROM
Main micon EEPROM initialization (a user entry domain and picture adjustment data)
DVD unit EEPROM initialization (except a permanent domain)
After clear completion, a screen returns to service mode indication after OK indication
was displayed for three seconds.
A
B
C
TEMPERATURE Temperature data reading
Temperature data by the temperature sensor in the
main micon and JD6-PCB is read every 5 seconds
and displayed in hex nimbers.
MEMORY CHECK
Memory residual quantity indication mode
Data residual quantity of a disc is displayed by LCD.
About the playback control-related key ( [FSKIP],
[BSKIP], [UP], [DOWN], [VOL] ), only movement is
effective.
Indication does not change as memory residual
quantity indication.
About cancellation of this mode, press the
[STANDBY/ON ATTENUATOR] button.
Micon version indication
Area and region indicattion