EasyManua.ls Logo

JVC KD-S28 - Écoute Dun Autre Appareil Extérieur

JVC KD-S28
55 pages
Print Icon
To Next Page IconTo Next Page
To Next Page IconTo Next Page
To Previous Page IconTo Previous Page
To Previous Page IconTo Previous Page
Loading...
9
FRANÇAIS
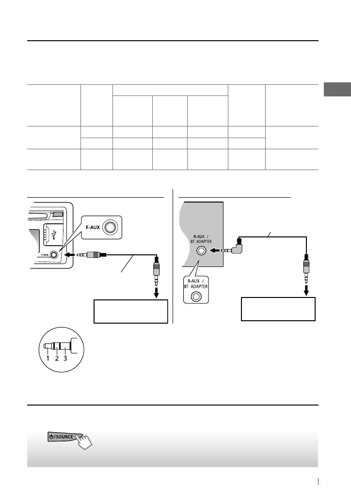
Connexion d’autres appareils extérieurs
Écoute d’un autre appareil extérieur
Mini fiche stéréo de
3,5 mm (3/16 pouces) (avec
connecteur en forme de “L”)
(non fournie)
Vous pouvez connecter un appareil extérieur à la prise d’entrée auxiliaire sur le panneau de
commande (F-AUX) et/ou à l’arrière de l’appareil (R-AUX).
Résumé de l’utilisation des appareils extérieurs par les prises d’entrée auxiliaire.
Appareil extérieur
Prise
d’entrée
auxiliaire
Préparation
Nom de la
source
Câble de
connexion/
appareil
(non fournie)
Élément de
réglage de
menu
Élément
secondaire
Réglage
Lecteur audio
portable
Avant SRC SELECT F-AUX ON F-AUX
Voir ci-dessous.
Arrière SRC SELECT R-AUX ON R-AUX
Périphérique
Bluetooth
Arrière SRC SELECT R-AUX BT ADAPTER BT AUDIO/
BT PHONE *
KS-BTA100
(page 18)
* ”BT PHONE” apparaît quand un téléphone Bluetooth est en cours d’utilisation.
Pour plus d’informations, référez-vous aussi aux instructions fournies avec les appareils extérieurs.
~
]
“F-AUX” ou “R-AUX”
Ÿ
Mettez l’appareil connecté sous tension et
démarrez la lecture de la source.
Sur le panneau de commande (F-AUX): Sur le panneau arrière (R-AUX):
Lecteur audio portable,
etc.
Lecteur audio portable,
etc.
Mini fiche stéréo de 3,5 mm
(3/16 pouces) (non fournie)
Il est recommandé d’utiliser une mini fiche stéréo munie d’une fiche
à 3 connecteurs pour obtenir une sortie audio optimum.
FR02-19_KD-S38_S28[J]_f.indd 9FR02-19_KD-S38_S28[J]_f.indd 9 6/17/11 5:06:47 PM6/17/11 5:06:47 PM

Table of Contents

Other manuals for JVC KD-S28

Related product manuals