EasyManua.ls Logo

JVC KD-X120 - Page 35

JVC KD-X120
36 pages
Print Icon
To Next Page IconTo Next Page
To Next Page IconTo Next Page
To Previous Page IconTo Previous Page
To Previous Page IconTo Previous Page
Loading...
FRANÇAIS
17
Data Size: B6L (182 mm x 128 mm)
Book Size: B6L (182 mm x 128 mm)
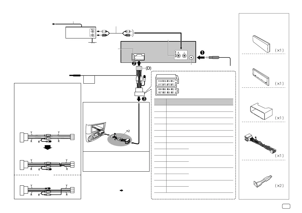
STEERING
WHEEL
REMOTE
Liste des pièces pour
l’installation
(A)
Façade
(C)
Manchon de montage
(B)
Plaque d’assemblage
(D)
Faisceau de fils
(E)
Clé d’extraction
Bleu clair/jaune
À l’adaptateur de
télécommande volant
IMPORTANT:
Un faisceau de fils personnalisé
(vendu séparément) qui est adapté à votre voiture est
recommandé pour la connexion.
Si votre voiture ne possède
pas de prise ISO
( ou )
Connecteur ISO
*
2
Faisceau de fils personnalisé (vendu séparément)
*
3
Vous pouvez aussi connecter directement un caisson
de grave sans amplificateur de caisson de grave
extérieur. Pour les réglages,
11
.
Pour certaines automobiles VW/Audi
ou Opel (Vauxhall)
Vous aurez peut-être besoin de modifier le câblage
du cordon d’alimentation
(D)
fourni comme montré
sur l’illustration.
Si l’appareil ne se met pas sous tension avec le câblage
modifié 1, utilisez le câblage modifié 2 à la place.
Y: Jaune R: Rouge
Câblage original
Câblage modifié 1
Câblage modifié 2
Connexions
Cordon de signal (non fournie)
Fil de télécommande (non fournie)
Fusible (10 A)
Le fil bleu/blanc du
faisceau de fils
(D)
JVC
Amplificateur
*
1
Sortie arrière/caisson de grave
Prise d’antenne
*
1
Connectez solidement le câble de masse de l’amplificateur au
châssis de la voiture pour éviter d’endommager l’appareil.
Broche
Couleur et fonction
A2 Marron : Système de téléphone portable
A4 Jaune : Pile
A5 Bleu/Blanc : Commande d’alimentation
A6 Orange/blanc : Éclairage de la voiture
A7 Rouge : Allumage (ACC)
A8 Noir : Connexion à la terre (masse)
B1 Violet
ª
: Enceinte arrière (droit)
B2 Violet/noir
·
B3 Gris
ª
: Enceinte avant (droit)
B4 Gris/noir
·
B5 Blanc
ª
: Enceinte avant (gauche)
B6 Blanc/noir
·
B7 Vert
ª
: Enceinte arrière (gauche)
*
3
B8 Vert/noir
·
JS_JVC_KD_X220_E_EE_FR.indd 17JS_JVC_KD_X220_E_EE_FR.indd 17 10/15/2014 11:15:19 AM10/15/2014 11:15:19 AM

Related product manuals