EasyManua.ls Logo

JVC KS-FX621 - Page 3

JVC KS-FX621
4 pages
Print Icon
To Next Page IconTo Next Page
To Next Page IconTo Next Page
To Previous Page IconTo Previous Page
To Previous Page IconTo Previous Page
Loading...
3
10
5
2
1
3
3
2
1
4
‰∑¬
ﻲﺑﺮﻋﻲﺑﺮﻋ
ﻲﺑﺮﻋﻲﺑﺮﻋ
ﻲﺑﺮﻋ
ENGLISH
A Typical Connections / / °“√‡™◊ËÕ¡µËÕ·∫∫ª°µ‘ /
ﺔﻴﺟذﻮﻤﻨﻟا تﻼﻴﺻﻮﺘﻟاﺔﻴﺟذﻮﻤﻨﻟا تﻼﻴﺻﻮﺘﻟا
ﺔﻴﺟذﻮﻤﻨﻟا تﻼﻴﺻﻮﺘﻟاﺔﻴﺟذﻮﻤﻨﻟا تﻼﻴﺻﻮﺘﻟا
ﺔﻴﺟذﻮﻤﻨﻟا تﻼﻴﺻﻮﺘﻟا
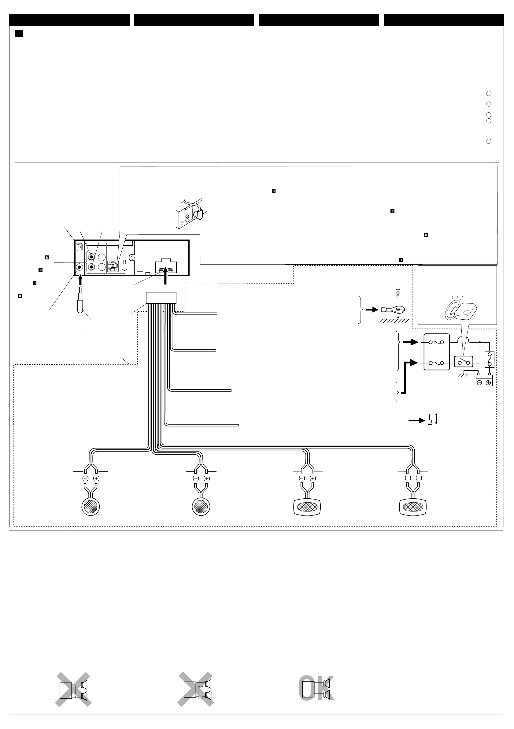
Before connecting: Check the wiring in the
vehicle carefully not to fail in connecting this unit.
Incorrect connection may cause a serious
damage to this unit. The leads of the power cord
and those of the connector from the car body may
be different in color.
1
Connect the colored leads of the power cord
to the car battery, speakers and automatic
antenna (if any) in the following sequence:
1 Black: ground
2 Yellow: to car battery (constant 12 V)
3 Red: to an accessory terminal
4 Blue with white stripe: to remote lead of
other equipment or automatic antenna if
any (200 mA max.)
5 Others: to speakers
2
Connect the antenna cord.
3
Finally connect the wiring harness to the unit.
°ËÕπ∑”°“√‡™◊ËÕ¡µËÕ : µ√«®Õ∫°“√‡¥‘π“¬‰ø„π√∂¬πµÏլ˓ß√–¡—¥
√–«—ßլ˓„ÀȺ‘¥æ≈“¥„π°“√‡™◊ËÕ¡µËÕ™ÿ¥ª√–°Õ∫™ÿ¥π’È
°“√‡™◊ËÕ¡µËÕº‘¥æ≈“¥Õ“®∑”„Àȇ°‘¥§«“¡‡’¬À“¬√È“¬·√ß°—∫™ÿ¥
ª√–°Õ∫π’ȉ¥È “√µ–°—Ë«¢Õß“¬‰ø ·≈–¢ÕßÕÿª°√≥ϵËÕ‡™◊ËÕ¡
®“°µ—«∂—ß√∂Õ“®¡’’∑’ˉ¡Ë‡À¡◊Õπ°—π
1
‡™◊ËÕ¡µËÕ“¬µ–°—Ë«’µË“ß Ê ¢Õß“¬‡§‡∫‘≈°”≈—ß (Power Cord)
‡¢È“°—∫·∫µ‡µÕ√’Ë ≈”‚æß ·≈–“¬Õ“°“» Õ—µ‚π¡—µ‘„π√∂¬πµÏ
(∂È“¡’) µ“¡≈”¥—∫µËÕ‰ªπ’È
1 ’¥” : “¬¥‘π
2 ’‡À≈◊Õß : µËÕ°—∫·∫µ‡µÕ√’Ë√∂¬πµÏ
(12 ‚«≈∑ϧß∑’Ë)
3 ’·¥ß : µËÕ°—∫¢—È«Ë«πª√–°Õ∫
4 ’πÈ”‡ß‘π≈“¬¢“« : ’πÈ”‡ß‘π≈“¬¢“« µËÕ°—∫“¬µ–°—Ë«
√’‚¡∑¢ÕßÕÿª°√≥ÏÕ◊ËπÊÀ√◊Õ ∂È“¡’“¬Õ“°“»Õ—µ‚π¡—µ‘
(¢π“¥Ÿßÿ¥
200 mA)
5 ’Õ◊Ëπ Ê : µËÕ°—∫≈”‚æß
2
‡™◊ËÕ¡µËÕ°—∫“¬Õ“°“»
3
ÿ¥∑È“¬ µËÕË«π§«∫§ÿ¡°“√‡¥‘π“¬‰ø‡¢È“°—∫™ÿ¥ª√–°Õ∫™ÿ¥π’È
White
’¢“«
ﺾﻴﺑأ
Gray
’‡∑“
ريدﺎﻣ
Gray with black stripe
’‡∑“·∂∫¥”
رﻮﺳﻻﺎﺑ ﻂﻄﺨﻣ يدﺎﻣد
Green
’‡¢’¬«
ﺮﻀﺧا
Purple
’¡Ë«ß
راﻮﺟﻲﻧا
Green with black stripe
’‡¢’¬«·∂∫¥”
ﻮﺳﻻﺎﺑ ﻂﻄﺨﻣ ﺮﻀﺧأد
Left speaker (front)
≈”‚æß´È“¬ (ÀπÈ“)
ﺮﺴﻴﻟا ﺔﻋﺎﻤﺴﻟا(ﺔﻴﻣﺎﻣﻻا) ى
Right speaker (front)
≈”‚æß¢«“ (ÀπÈ“)
(ﺔﻴﻣﺎﻣﻻا) ﻰﻨﻤﻴﻟا ﺔﻋﺎﻤﺴﻟا
Left speaker (rear)
≈”‚æß´È“¬ (À≈—ß)
ﺮﺴﻴﻟا ﺔﻋﺎﻤﺴﻟا(ﺔﻴﻔﻠﳋا) ى
L
R
+
-
+
-
+
-
+
-
L
R
+
-
+
-
+
-
+
-
L
R
+
-
+
-
+
-
+
-
PRECAUTIONS on power supply and
speaker connections:
DO NOT connect the speaker leads of the power
cord to the car battery; otherwise, the unit will be
seriously damaged.
Connect the black lead (ground), yellow lead (to car
battery, constant 12 V), and red lead (to an accessory
terminal) correctly.
BEFORE connecting the speaker leads of the power cord
to the speakers, check the speaker wiring in your car.
If the speaker wiring in your car is as illustrated
in Fig. 1 and Fig. 2 below, DO NOT connect the unit
using that original speaker wiring. If you do, the unit
will be seriously damaged.
Redo the speaker wiring so that you can connect the
unit to the speakers as illustrated in Fig. 3.
If the speaker wiring in your car is as illustrated
in Fig. 3, you can connect the unit using the original
speaker wiring in your car.
If you are not sure of the speaker wiring of your car,
consult your car dealer.
¢ÈÕ§«√√–«—ß”À√—∫°“√µËÕ·À≈Ë߮˓¬°”≈—ß·≈–≈”‚æß:
լ˓µËÕ“¬µ–°—Ë«‡§‡∫‘≈°”≈—ߢÕß≈”‚æß‡¢È“°—∫·∫µ‡µÕ√’Ë√∂¬πµÏ
¡‘©–π—Èπ™ÿ¥ª√–°Õ∫®–‰¥È√—∫§«“¡‡’¬À“¬¡“°
µËÕ“¬µ–°—Ë«·µË≈–’„ÀÈ∂Ÿ°µÈÕß : ’¥” (“¬¥‘π), ’‡À≈◊Õß
(‡¢È“°—∫·∫µ‡µÕ√’Ë√∂¬πµÏ„ÀÈ¡’°”≈—ß§ß∑’Ë
12 ‚«≈∑Ï) ·≈–’·¥ß
(‡¢È“°—∫¢—È«Ë«πª√–°Õ∫)
°ËÕπ∑’Ë®–µËÕ“¬µ–°—Ë«‡§‡∫‘≈°”≈—ߢÕß≈”‚æß‡¢È“°—∫≈”‚æß
„Àȵ√«®Õ∫°“√‡¥‘π“¬‰ø≈”‚æß„π√∂¢Õß§ÿ≥„Àȇ√’¬∫√ÈÕ¬‡’¬°ËÕπ
À“°°“√‡¥‘π“¬‰ø≈”‚æß„π√∂¢Õß§ÿ≥‡ªÁπ‡À¡◊Õπ„π√Ÿª¿“æ∑’Ë 1
·≈–√Ÿª¿“æ∑’Ë 2 ¥—ߢȓß≈Ë“ßπ’È
լ˓µËÕ™ÿ¥ª√–°Õ∫∑’Ë„™È°“√‡¥‘π“¬‰ø≈”‚æß·∫∫¥—È߇¥‘¡π—Èπ
¡‘©–π—Èπ™ÿ¥ª√–°Õ∫®–‰¥È√—∫§«“¡‡’¬À“¬¡“°
„ÀÈ®—¥°“√‡¥‘π“¬‰ø≈”‚æß„À¡Ë ‡æ◊ËÕ§ÿ≥®–“¡“√∂µËÕ™ÿ¥
ª√–°Õ∫‡¢È“°—∫≈”‚æßµ“¡√Ÿª¿“æ∑’Ë
3 ‰¥È
À“°°“√‡¥‘π“¬‰ø≈”‚æß„π√∂¢Õß§ÿ≥‡ªÁπ‡À¡◊Õπ„π√Ÿª¿“æ∑’Ë 3
§ÿ≥“¡“√∂µËÕ™ÿ¥ª√–°Õ∫∑’Ë„™È°“√‡¥‘π“¬‰ø≈”‚æß
·∫∫¥—È߇¥‘¡„π√∂¢Õß§ÿ≥‰¥È‡≈¬
À“°§ÿ≥‰¡Ë·πË„®«Ë“°“√‡¥‘π“¬‰ø≈”‚æß„π√∂¢Õß§ÿ≥‡ªÁπ·∫∫„¥
„ÀȪ√÷°…“ºŸÈ¢“¬√∂¬πµÏ¢Õß§ÿ≥
Fig. 1 Fig. 2 Fig. 3
Right speaker (rear)
≈”‚æß¢«“ (À≈—ß)
ا ا )ا(
White with black stripe
’¢“«·∂∫¥”
ﻂﻄﺨﻣ ﺾﻴﺑا ﻚﻠﺳ
ﻮﺳﻻﺎﺑد
Purple with black stripe
’¡Ë«ß·∂∫¥”
راﻮﺟﻮﺳﻻﺎﺑ ﻂﻄﺨﻣ ﻲﻧاد
Line out
(see diagram
)
“¬ÕÕ° (Line out)
(¥Ÿ·ºπ¿Ÿ¡‘
)
ﻂﳋا جﺮﺧ
(
ﻂﻄا ﺮﻈﻧا)
To antenna
µËÕ°—∫“¬Õ“°“»
ﻮﻬﻟا ﻰﻟاﻲﺋا
Antenna terminal
¢—È«“¬Õ“°“»
ﺮﻃﻮﻬﻟا فﻲﺋا
*1: Before checking the operation of this unit prior to
installation, this lead must be connected, otherwise
power cannot be turned on.
*1: °ËÕπ°“√µ√«®Õ∫°“√∑”ß“π¢Õß™ÿ¥ª√–°Õ∫π’ȰËÕπ∑’Ë®–µ‘¥µ—Èß µÈÕßµËÕ“¬µ–°—Ë«π’ȰËÕπ ¡‘©–
π—Èπ®–‰¡Ë“¡“√∂‡ª‘¥‡§√◊ËÕ߉¥È
*
١:ﺮﺘﻟا ﻞﺒﻗ زﺎﻬﳉا اﺬﻫ ﻞﻴﻐﺸﺗ ﺺﺤﻓ ﻞﺒﻗﺐﺠﻳ ،ﺐﻴﻛ
زﺎـﻬـﳉا ﻞـﻴـﻐـﺸـﺗ ﻦـﻜـﳝ ﻻ ﺚـﻴـﺣ ،ﻚـﻠﺴﻟا اﺬﻫ ﻞﻴﺻﻮﺗ
.ﻚﻠﺴﻟا ﻞﻴﺻﻮﺗ نوﺪﺑ
Black
’¥”
ﻮﺳأد
Blue with white stripe
’πÈ”‡ß‘π≈“¬¢“«
ﺾﻴﺑﻻﺎﺑ ﻂﻄﺨﻣ قرزا ﻚﻠﺳ
Red
’·¥ß
ﺮﻤﺣأ
Yellow*
1
’‡À≈◊Õß*
1
ﺮﻔﺻأ
٭
١
To a live terminal in the fuse block connecting to the car battery
(bypassing the ignition swich)
µËÕ°—∫¢—È«∑’Ë¡’°√–·‰øøÈ“„π·ºßø‘«Ï ´÷ËßµËÕ°—∫·∫µ‡µÕ√’Ë√∂¬πµÏ (‚¥¬‰¡ËµÈÕß„™È«‘∑™Ï®ÿ¥√–‡∫‘¥)
ا اف ا از ا ار )ورا
ح ال(
To metallic body or chassis of the car
µËÕ°—∫‚§√ß‚≈À–À√◊Õ‡™´‘¢Õß√∂¬πµÏ
رﺎﻴﺴﻟا ﻞﻜﻴﻫ وا ﻲﻧﺪﻌﳌا ﻢﺴﳉا ﻰﻟاﻲﻧﺪﻌﳌا ة
*
Not included with this unit.
‰¡Ë‰¥È„ÀÈ¡“°—∫™ÿ¥ª√–°Õ∫π’È
وﺰﻣ ﺮﻴﻏّ.زﺎﻬﳉا اﺬﻫ ﻊﻣ د
Fuse block
·ºßø‘«Ï
ﻮﻤﺠﻣزﻮﻴﻔﻟا ﺔﻋ
*
To an accessory terminal in the fuse block
µËÕ°—∫¢—È«Ë«πª√–°Õ∫„π·ºßø‘«
ﺮﻄﻟا ﻰﻟاﻮﻤﺠﻣ ﻲﻓ ﻲﻓﺎﺿﻻا فزﻮﻴﻔﻟا ﺔﻋ
Rear ground terminal
®ÿ¥‡™◊ËÕ¡µËÕ“¬¥‘π¥È“πÀ≈—ß
ﺮﻃرﺄﺘﻟا فﻲﻔﻠﳋا ﺾﻳ
Ignition switch
«‘∑™Ï®ÿ¥√–‡∫‘¥
لﺎﻌﺘﺷﻻا حﺎﺘﻔﻣ
15 A fuse
ø‘«Ï¢π“¥ 15 A
ز ٥١ ا
JVC CD changer or another
external component
‡∑Ë“π—È𠇧√◊ËÕ߇≈Ëπ´’¥’¢Õß JVC
ﺪـــــــﺒــــــﻣّﻮـــــــﻄـــــــﺳا لﺔـــــــﻧا
ﺔﺠﻣﺪﻣ
CDرﺎﻣ JVC
ﻮــﺒــﻤــﻛ زﺎـﻬـﺟ واﺖــﻧﺎـﻧ
رﺎﺧﺮﺧا ﻲﺟ
:ﻞﻴﺻﻮﺘﻟﺎﺑ ءﺪﺒﻟا ﻞﺒﻗ :ﻞﻴﺻﻮﺘﻟﺎﺑ ءﺪﺒﻟا ﻞﺒﻗ
:ﻞﻴﺻﻮﺘﻟﺎﺑ ءﺪﺒﻟا ﻞﺒﻗ :ﻞﻴﺻﻮﺘﻟﺎﺑ ءﺪﺒﻟا ﻞﺒﻗ
:ﻞﻴﺻﻮﺘﻟﺎﺑ ءﺪﺒﻟا ﻞﺒﻗﻲﻓ كﻼﺳﻻا ﺔﻜﺒﺷ ﻦﻣ ﺪﻛﺄﺗ
رﺎﻴﺴﻟاﺔﻴﻠﻤﻋ ﻲﻓ ﺄﻄﺧ ثﺪﺤﻳ ﻻ ﻰﺘﺣ ﺔﻗﺪﺑ ة
ءﻰﻃﺎﳋا ﻞﻴﺻﻮﺘﻟا ﺐﺒﺴﻳ نا ﻦﻜﳝ .زﺎﻬﳉا ﻞﻴﺻﻮﺗ
.زﺎﻬﺠﻠﻟ ﻲﻘﻴﻘﺣ ﻞﻄﻋ لﻮﺼﺣ ﻰﻟا
ﻮﻟﺎﺑ فﻼﺘﺧا كﺎﻨﻫ نﻮﻜﻳ نا ﻦﻜﳝﺔﻗﺎﻄﻟا كﻼﺳا نا
ورﺎﻴﺴﻟا ﻞﻜﻴﻫ ﻦﻣ ﻞﻴﺻﻮﺘﻟا كﻼﺳا
١١
١١
١ﻮﻠﳌا كﻼﺳﻻا ﻞﺻواوﺰﺗ ﻚﻠﺴﻟ ﺔﻧﺔﻗﺎﻄﻟا ﺪﻳ
ﺮﻬﻜﻟارﺎﻄﺑ ﻊﻣ ﺔﻴﺋﺎﺑرﺎﻴﺴﻟا ﺔﻳتﺎﻋﺎﻤﺴﻟا ،ة
وﻮﻬﻟاوﻻا ﻲﺋاﻮﺗو نا) ﻲﻜﻴﺗﺎﻣﻞﺴﻠﺴﺘﻟا ﺐﺴﺣ (ﺪﺟ
.ﻲﻟﺎﺘﻟا
١ﻮﺳﻻا ﻚﻠﺴﻟارﻻا ﻊﻣ :دض
رﺎﻴﺴﻟا ﻞﻜﻴﻫ ﻊﻣ)
٢رﺎﻄﺑ ﻊﻣ :ﺮﻔﺻﻻا ﻚﻠﺴﻟارﺎﻴﺴﻟا ﺔﻳة
ﻮﻓ ١٢ ﺖﺑﺎﺛ)(ﺖﻟ
٣ﺮﻄﻟا ﻊﻣ :ﺮﻤﺣﻻا ﻚﻠﺴﻟاﻲﻓﺎﺿﻻا ف
٤ا ازرق ا :
ا ز ا او اا
او ان و )ا ا ٠٢٢
ا(
٥ﺮﺧﻻا كﻼﺳﻻاتﺎﻋﺎﻤﺴﻟا ﻊﻣ :ى
٢٢
٢٢
٢ﻮﻬﻟا ﻚﻠﺳ ﻞﺻوا.ﻲﺋا
٣٣
٣٣
٣ﺮﻴﺧا كﻼﺳﻻا ﻞﻣﺎﺣ ﻞﺻوا ،ا.زﺎﻬﳉا ﻊﻣ
ﺔﻴﺋﺎﺑﺮﻬﻜﻟا ﺔﻗﺎﻄﻟا ﺪﻳوﺰﺗ لﻮﺣ تﺎﻬﻴﺒﻨﺗﺔﻴﺋﺎﺑﺮﻬﻜﻟا ﺔﻗﺎﻄﻟا ﺪﻳوﺰﺗ لﻮﺣ تﺎﻬﻴﺒﻨﺗ
ﺔﻴﺋﺎﺑﺮﻬﻜﻟا ﺔﻗﺎﻄﻟا ﺪﻳوﺰﺗ لﻮﺣ تﺎﻬﻴﺒﻨﺗﺔﻴﺋﺎﺑﺮﻬﻜﻟا ﺔﻗﺎﻄﻟا ﺪﻳوﺰﺗ لﻮﺣ تﺎﻬﻴﺒﻨﺗ
ﺔﻴﺋﺎﺑﺮﻬﻜﻟا ﺔﻗﺎﻄﻟا ﺪﻳوﺰﺗ لﻮﺣ تﺎﻬﻴﺒﻨﺗ
:تﺎﻋﺎﻤﺴﻟا ﻞﻴﺻﻮﺗو:تﺎﻋﺎﻤﺴﻟا ﻞﻴﺻﻮﺗو
:تﺎﻋﺎﻤﺴﻟا ﻞﻴﺻﻮﺗو:تﺎﻋﺎﻤﺴﻟا ﻞﻴﺻﻮﺗو
:تﺎﻋﺎﻤﺴﻟا ﻞﻴﺻﻮﺗو
ﻮــﺗ ﻻّوﺰــﺗ كﻼـﺳا ﻞـﺻﻊــﻣ تﺎــﻋﺎــﻤــﺴــﻟا ﺔـﻗﺎـﻃ ﺪـﻳ
رﺎﻄﺑرﺎﻴﺴﻟا ﺔﻳﺆﻳ ﻚﻟذ نﻻ ،ةرﺮﺿ لﻮﺼﺣ ﻰﻟا يد
.زﺎﻬﺠﻠﻟ
ﻮﺳﻻا ﻚﻠﺴﻟا ﻞﺻوارﻻا) دو ،(ﻲﺿﺮﻔﺻﻻا ﻚﻠﺴﻟا
رﺎﻄﺑ ﻊﻣ)رﺎﻴﺴﻟا ﺔﻳﻮﻓ ١٢ ﺖﺑﺎﺛ ،ةو ،(ﺖﻟﻚﻠﺴﻟا
ﺮﻄﻟا ﻊﻣ) ﺮﻤﺣﻻا.ﺢﻴﺤﺻ ﻞﻜﺸﺑ (ﻲﻓﺎﺿﻻا ف
وﺰﺗ كﻼﺳا ﻞﻴﺻﻮﺗ ﻞﺒﻗﻊﻣ تﺎﻋﺎﻤﺴﻟا ﺔﻗﺎﻃ ﺪﻳ
تﺎـﻋﺎـﻤـﺴـﻟا كﻼـﺳا ﺔـﻜـﺒـﺷ ﺺـﺤـﻓا ،تﺎـﻋﺎـﻤـﺴـﻟا
رﺎﻴﺳ ﻞﺧاد.ﻚﺗ
-
ﻞـــﺧاد تﺎـــﻋﺎـــﻤـــﺴـــﻟا كﻼـــﺳا ﺔــﻜــﺒــﺷ ﺖــﻧﺎــﻛ اذاﻞـــﺧاد تﺎـــﻋﺎـــﻤـــﺴـــﻟا كﻼـــﺳا ﺔــﻜــﺒــﺷ ﺖــﻧﺎــﻛ اذا
ﻞـــﺧاد تﺎـــﻋﺎـــﻤـــﺴـــﻟا كﻼـــﺳا ﺔــﻜــﺒــﺷ ﺖــﻧﺎــﻛ اذاﻞـــﺧاد تﺎـــﻋﺎـــﻤـــﺴـــﻟا كﻼـــﺳا ﺔــﻜــﺒــﺷ ﺖــﻧﺎــﻛ اذا
ﻞـــﺧاد تﺎـــﻋﺎـــﻤـــﺴـــﻟا كﻼـــﺳا ﺔــﻜــﺒــﺷ ﺖــﻧﺎــﻛ اذا
ﻞﻜﺸﻟاو ١ ﻞﻜﺸﻟا ﻲﻓ ﺔﻨﻴﺒﻣ ﻲﻫ ﺎﻤﻛ ﻚﺗرﺎﻴﺳﻞﻜﺸﻟاو ١ ﻞﻜﺸﻟا ﻲﻓ ﺔﻨﻴﺒﻣ ﻲﻫ ﺎﻤﻛ ﻚﺗرﺎﻴﺳ
ﻞﻜﺸﻟاو ١ ﻞﻜﺸﻟا ﻲﻓ ﺔﻨﻴﺒﻣ ﻲﻫ ﺎﻤﻛ ﻚﺗرﺎﻴﺳﻞﻜﺸﻟاو ١ ﻞﻜﺸﻟا ﻲﻓ ﺔﻨﻴﺒﻣ ﻲﻫ ﺎﻤﻛ ﻚﺗرﺎﻴﺳ
ﻞﻜﺸﻟاو ١ ﻞﻜﺸﻟا ﻲﻓ ﺔﻨﻴﺒﻣ ﻲﻫ ﺎﻤﻛ ﻚﺗرﺎﻴﺳ
،ﻞــــﻔـــﺳﻻا ﻲـــﻓ ةدﻮـــﺟﻮـــﳌا ٢ ،ﻞــــﻔـــﺳﻻا ﻲـــﻓ ةدﻮـــﺟﻮـــﳌا ٢
،ﻞــــﻔـــﺳﻻا ﻲـــﻓ ةدﻮـــﺟﻮـــﳌا ٢ ،ﻞــــﻔـــﺳﻻا ﻲـــﻓ ةدﻮـــﺟﻮـــﳌا ٢
،ﻞــــﻔـــﺳﻻا ﻲـــﻓ ةدﻮـــﺟﻮـــﳌا ٢ﺻﻮـــﺗ ﻻّزﺎــــﻬـــﳉا ﻞـــ
ﻮـﺑتﺎـﻋﺎـﻤـﺴـﻟا كﻼـﺳا ﺔـﻜﺒﺷ ماﺪﺨﺘﺳا ﺔﻄﺳا
ﺮﻄﻟا هﺬﻬﺑ زﺎﻬﳉا ﻞﻴﺻﻮﺗ اذا .ﺔﻴﻠﺻﻻا،ﺔﻘﻳ
ﺆﻴﺳﺔﻜﺒﺷ ﻞﻤﻋ ﺪﻋا .رﺮﺿ لﻮﺼﺣ ﻰﻟا ﻚﻟذ يد
ﻞــﻴــﺻﻮــﺗ ﻚــﻨــﻜــﳝ ﺚــﻴــﺤــﺑ تﺎـﻋﺎـﻤـﺴـﻟا كﻼـﺳا
ﻴـــﺒــﻣ ﻮــﻫ ﺎــﻤــﻛ تﺎــﻋﺎــﻤــﺴــﻟا ﻊــﻣ زﺎــﻬــﳉاّﻲــﻓ ﻦــ
.٣ ﻞﻜﺸﻟا
-
ﻞـــﺧاد تﺎـــﻋﺎـــﻤـــﺴـــﻟا كﻼـــﺳا ﺔــﻜــﺒــﺷ ﺖــﻧﺎــﻛ اذاﻞـــﺧاد تﺎـــﻋﺎـــﻤـــﺴـــﻟا كﻼـــﺳا ﺔــﻜــﺒــﺷ ﺖــﻧﺎــﻛ اذا
ﻞـــﺧاد تﺎـــﻋﺎـــﻤـــﺴـــﻟا كﻼـــﺳا ﺔــﻜــﺒــﺷ ﺖــﻧﺎــﻛ اذاﻞـــﺧاد تﺎـــﻋﺎـــﻤـــﺴـــﻟا كﻼـــﺳا ﺔــﻜــﺒــﺷ ﺖــﻧﺎــﻛ اذا
ﻞـــﺧاد تﺎـــﻋﺎـــﻤـــﺴـــﻟا كﻼـــﺳا ﺔــﻜــﺒــﺷ ﺖــﻧﺎــﻛ اذا
،٣ ﻞﻜﺸﻟا ﻲﻓ ﺔﻨﻴﺒﻣ ﻲﻫ ﺎﻤﻛ ﻚﺗرﺎﻴﺳ ،٣ ﻞﻜﺸﻟا ﻲﻓ ﺔﻨﻴﺒﻣ ﻲﻫ ﺎﻤﻛ ﻚﺗرﺎﻴﺳ
،٣ ﻞﻜﺸﻟا ﻲﻓ ﺔﻨﻴﺒﻣ ﻲﻫ ﺎﻤﻛ ﻚﺗرﺎﻴﺳ ،٣ ﻞﻜﺸﻟا ﻲﻓ ﺔﻨﻴﺒﻣ ﻲﻫ ﺎﻤﻛ ﻚﺗرﺎﻴﺳ
،٣ ﻞﻜﺸﻟا ﻲﻓ ﺔﻨﻴﺒﻣ ﻲﻫ ﺎﻤﻛ ﻚﺗرﺎﻴﺳﻚﻨﻜﳝ
ﻮــﺑ زﺎــﻬــﳉا ﻞــﻴــﺻﻮـﺗﺔــﻜــﺒــﺷ ماﺪــﺨــﺘــﺳا ﺔــﻄـﺳا
رﺎﻴﺳ ﻞﺧاد ﺔﻴﻠﺻﻻا تﺎﻋﺎﻤﺴﻟا كﻼﺳا.ﻚﺗ
-ﺮــــﻌــــﻣ مﺪـــﻋ ﺔـــﻟﺎـــﺣ ﻲـــﻓكﻼــــﺳا ﺔـــﻜـــﺒـــﺸـــﺑ ﻚـــﺘـــﻓ
رﺎﻴﺳ ﻞﺧاد تﺎﻋﺎﻤﺴﻟاﻮﻟا ﺮﺸﺘﺳا ،ﻚﺗوا ﻞﻴﻛ
وذﺮﺒﳋا يﻮﺼﳋا اﺬﻬﺑ ة
We recommend you to connect the JVC MP3-compatible CD changer.
You can also connect other CH-X series CD changers (except CH-X99 and CH-X100).
You cannot use the KD-MK series CD changer with this unit.
You can also use an external component such as a portable MD player by connecting the Line Input Adapter KS-U57
(not supplied) (See diagram
.)
‡√“¢Õ·π–π”„ÀÈ∑Ë“π‡™◊ËÕ¡µËÕ JVC MP3 ∑’ˇ≈Ëπ‰¥È°—∫‡§√◊ËÕ߇≈Ëπ CD
πÕ°®“°π’È∑Ë“π¬—߇™◊ËÕ¡µËÕ‡¢È“°—∫‡§√◊ËÕ߇≈Ëπ CD Õ◊ËπÊ¢Õß√ÿËπ CH-X ¬°‡«Èπ√ÿËπ CH-X99 ·≈–√ÿËπ CH-X100
∑Ë“π®–„™È‡§√◊ËÕ߇≈Ëπ CD π’ȉ¡Ë‰¥È°—∫√ÿËπ KD-MK
∑Ë“π“¡“√∂„™ÈÕÿª°√≥Ï¿“¬πÕ°‡™Ëπ‡§√◊ËÕß MD ·∫∫æ°æ“‰¥È ‚¥¬π”¡“‡™◊ËÕ¡µËÕ°—∫Õ·¥ª‡µÕ√Ï“¬—≠≠“≥‡¢È“ KS-U57 (‰¡Ë‰¥È„ÀÈ¡“¥È«¬) (¥Ÿ·ºπ¿Ÿ¡‘ )
ﺪﺒﻣ ﻞﻴﺻﻮﺘﺑ ﻲﺻﻮﻧّﻮﻄﺳا ل ﺔﺠﻣﺪﻣ ﺔﻧا CDﻮﺘﻣ ﻊﻣ ﻖﻓاMP3رﺎﻣ ﺔﻛJVC.زﺎـﻬﳉا اﺬﻫ ﻊﻣ
ﻮﻄﺳﻻا تﻻﺪﺒﻣ ﻞﻴﺻﻮﺗ ﺎﻀﻳا ﻚﻨﻜﳝ ﺔﺠﻣﺪﳌا ﺔﻧا
CDﺮﺧﻻا ﺔﻠﺴﻠﺴﻟا ﻦﻣ ىCH-X اﺪﻋ ﺎﻣ) CH-X99 و CH-X100.(
ال ت اا ا
CD ا KD-MK ا از.
ا ال ز ر ّل اا
MD ا د ا ا د ا KS-U57
) وّد ا از( ) ا ا ا
(.
Right
¢«“
ﲔﻤﻴﻟا
Left
´È“¬
رﺎﺴﻴﻟا
*
* Before connecting the CD changer, make sure
that the unit is turned off.
*
°ËÕπ®–‡™◊ËÕ¡µËÕ‡§√◊ËÕ߇≈Ëπ´’¥’
°√ÿ≥“µ√«®Õ∫„ÀÈ·πË„®«Ë“‡§√◊ËÕ߇≈Ëπ´’¥’π—Èπª‘¥Õ¬ŸË
*ﺪﺒﻣ ﻞﻴﺻﻮﺗ ﻞﺒﻗّﻮﻄﺳﻻا ل ﺔﺠﻣﺪﳌا ﺔﻧاCD،
.زﺎﻬﳉا ﻞﻴﻐﺸﺗ فﺎﻘﻳا ﻦﻣ ﺪﻛﺄﺗّ
To remote lead of other equipment or automatic antenna if any
µËÕ°—∫“¬µ–°—Ë«√’‚¡∑¢ÕßÕÿª°√≥ÏÕ◊ËπÊ À√◊Õ ∂È“¡’“¬Õ“°“»Õ—µ‚π¡—µ‘
ا ا ز ا او اا او ان و
 !"#$
 !"#$

 !"#$
 !"#$%
 !"#$%&'
 !"#$%&'()*+ !"#$,-./012
 !"#$%&'
 !"#$%&'()*
 !
 !"
 !"#$% "#&'()*+,-./0*1234
 ! !

 !"#$
 ! !


 !"#$
 ! !

 !
 !"#$%

*
1

 !"#$
 ! !
 !
 !
15A 
 !
 ! !"#$%&'()*+%,&
 !"#$%&'()*+,*-./+0
 !"#$%&'()*+,
1
 !"#$%&'()*+,-.%/0
 !"#$%&'()*+,-.

1  !"
2  !"#$%& 12V
3  !"#$%&'()*+,-
4  !"#$%&!'()*+,'
 !"#$%&'()*$+,-.
 200 
5  !"#$%
2
 !" #$%&'
3
 !"#$%&'&()*+,
*1:
 !"#$%&'()*+,-.$/01234
 !"#$%&'()
 !"#$%&'()*
 !"#$%&'&()*+,-./01
 !"
 !"#$%&"' ! !"#
 !"#$%&12V !"#$
 !"#$%&'()
 !"#$%&%' !"()*+,-.
 !"#$%&
 !"#$%&'()* 1  2 
 !"#$%&'()*+, !-./
 !"#$ %&'()*+,-./0
3  !"#$%&'()*+
 !"#$%&'()*3 !
 !"#$%&'()*+,
 !"#$ %&'()*+,-./
 !"#$%&
JVC CD !"#$%
 !
*  CD  !"#$%&'()*+
 !"#$ JVC MP3  CD  !
 !"#$ CH-X  CD  !CH-X99 CH-X100  !
KD-MK  CD  !"#$%&'()*
 !"#$%&'()* KS-U57 !"#$%&'()*+, - MD  !"#
 !
InstalKS-FX621[U]f-1 1/17/03, 6:15 PM3

Other manuals for JVC KS-FX621

Related product manuals