EasyManua.ls Logo

JVC MX-KA5 - Block Diagram

JVC MX-KA5
16 pages
Print Icon
To Next Page IconTo Next Page
To Next Page IconTo Next Page
To Previous Page IconTo Previous Page
To Previous Page IconTo Previous Page
Loading...
MX-KA5
2-1
A
B
C
D
E
F
G
1
3
4
5
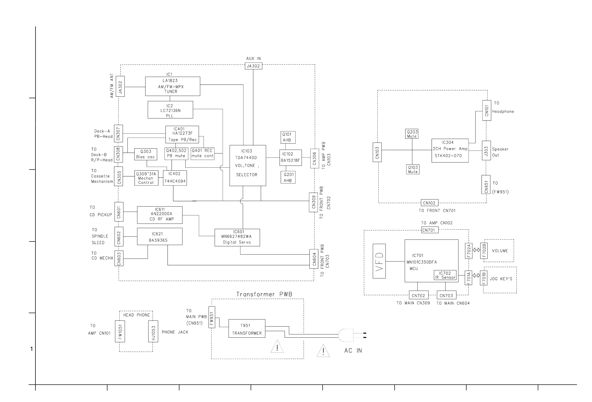
Block diagram
TO MAIN PWB(CN306)

Related product manuals