EasyManua.ls Logo

JVC RC-XC3BK - General section; Check the pickup.; Adjust the tracking offset.

JVC RC-XC3BK
90 pages
Print Icon
To Next Page IconTo Next Page
To Next Page IconTo Next Page
To Previous Page IconTo Previous Page
To Previous Page IconTo Previous Page
Loading...
RC
XC3BK
B/E/EN/G/GI
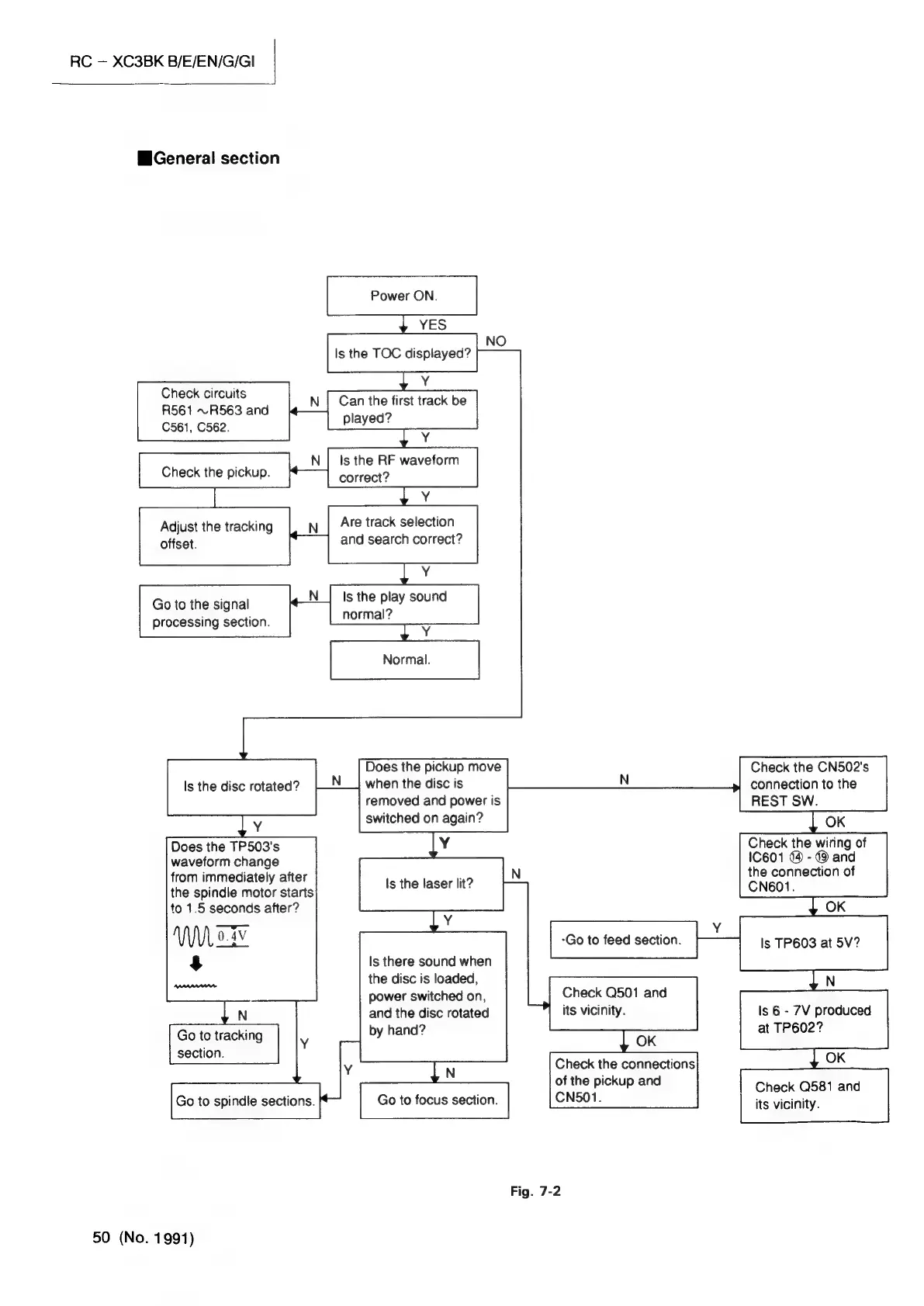
General
section
Power
ON.
YES
Is
the
TOC
displayed?
Check
circuits
R561
~R563
and
N
|
Can
the
first
track
be
played?
C561,
C562.
ls
the
RF
waveform
Check
the
pickup.
correct?
z
re
z
oO
Are
track
selection
and
search
correct?
Adjust
the
tracking
offset.
Y
Go
to
the
signal
N_|
Is
the
play
sound
2
processing
section.
normal?
Normal.
a
Does
the
pickup
move
Check
the
CN502's
Is
the
disc
rotated?
when
the
disc
is
N
connection
to
the
removed
and
power
is
REST
SW.
switched
on
again?
OK
Does
the
TP503's
Check
the
wiring
of
waveform
change
IC601
@
-
@
and
from
immediately
after
the
connection
of
the
spindle
motor
starts
CN601.
to
1.5
seconds
after?
OK
a
Go
to
feed
section.
Is
TP603
at
5V?
$
Is
there
sound
when
soe
the
disc
is
loaded,
N
Check
Q501
and
its
vicinity.
power
switched
on,
and
the
disc
rotated
by
hand?
N
Go
to
tracking
section.
Go
to
spindle
sections.
is
6
-
7V
produced
at
TP602?
Y
N
Check
the
connections
of
the
pickup
and
Go
to
focus
section.
CN501.
Check
Q581
and
its
vicinity.
Fig.
7-2
50
(No.
1991)

Related product manuals