EasyManua.ls Logo

JVC TH-C30J - Page 74

JVC TH-C30J
91 pages
Print Icon
To Next Page IconTo Next Page
To Next Page IconTo Next Page
To Previous Page IconTo Previous Page
To Previous Page IconTo Previous Page
Loading...
2-14
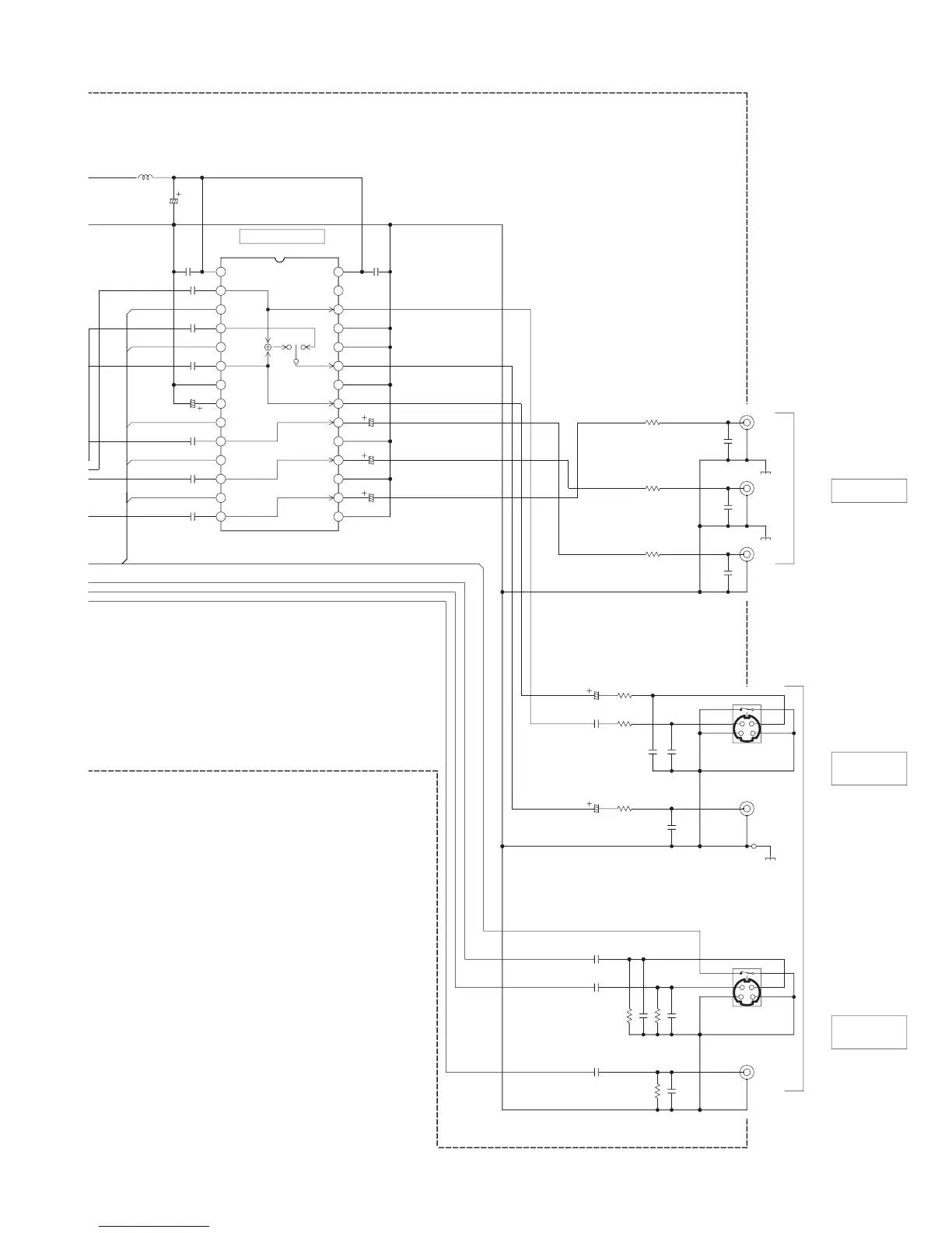
V_LPF
V_MUTE2
V_RGB
V_YCMIX
V_MUTE1
VCR_S/C
16
15
2
1
J4402
QNN0572-001
6
5
4
3
220
L4391
QQL25CK-221Z
8
7
J4401
QNN0570-001
12
34
56
910
1112
13NC14
17
IC431 MM1623XF-X
2827262524232221201918171615
14 13 12 11 10 9 8 7 6 5 4 3 2 1
C4395
22/50
470/10
C4451
1/6.3
C4121
470/10
C4391
47pC4122
470/10
C4441
0.1/16
C4392
0.01
C4111
470/10
C4431
1/6.3
C4101
47p
C4452
0.01/50
C4311
470/10
C4421
47p
C4442
1/6.3
C4321
470/10
C4401
47pC4112
47p
C4432
1/6.3
C4331
47pC4102
1/6.3
C4341
0.01
C4411
1/6.3
C4351
0.1/16
C4394
47pC4402
47pC4412
47pC4423
75
R4411
75
R4421
75
R4431
75
R4441
75
R4451
75R4111
75R4121
75R4101
75
R4401
1/6.3
C4301
Y
Pb
Pr
VCC
(COMPONENT)
VIDEO OUT
CV IN
(S-VIDEO/
MUTE1 SW
C IN
GND
Y1 IN
YC MIX SW
RGB SW
VIDEO OUT
Y2 IN
LPF SW
Y
Cb IN
VIDEO DRIVER
BIAS
(S-VIDEO
COMPOSITE)
YC
V
C
V
4.7V
2.3V
4.9V
1.1V
0V
1.4V
0V
2.3V
4.9V
1.4V
0V
2.5V
2.3V
2.3V
COMPOSITE)
VCR IN
LH
C OUT
S-DC OUT
VCC
S1
S2
CV OUT
GND
Cr OUT
GND
Cb OUT
GND
Y1 OUT
Y2 OUT
GND
0V
2.3V
0V
2.3V
0V
4.7V
2.3V
0V
0V
1.7V
0V
1.7V
1.8V
Cr IN
MUTE2 SW

Related product manuals