EasyManua.ls Logo

JVC TH-C30J - Page 75

JVC TH-C30J
91 pages
Print Icon
To Next Page IconTo Next Page
To Next Page IconTo Next Page
To Previous Page IconTo Previous Page
To Previous Page IconTo Previous Page
Loading...
2-15
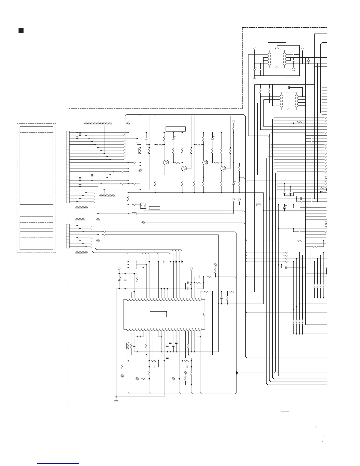
DVD servo control section (1/3)
FM+
F-
T+
TRSDRV
E
CDLDCUR
EXAD
T
FODRV
EXAD
T
WOUT
T-
C
EXAD
T
COM
EXAD
T
UOUT
F
EXAD
RF+
F-
VOUT
C
LPC1
AD4
B
D
F+
FM-
VOUT
DDATA
D
DCLK
RF+
T-
B
FM-
TRDRV
FM+
TRSDRV
A
COM
SPDRV
WOUT
A
VREFH
EXAD
UOUT
EXAD
T
F+
T+
EXAD
T
EXAD
T
FG
LPCO1
LPCO2
CPURST
SPMUTE
DAC0CS
S2UDT
U2SDT
UCLK
UCS
DVDPWR
FG
DAC2CS
DAC1CS
DVDLDCUR
ADCPDN
LPC2
TRVSW
SPDRV
SCS
EXAD
SPMUTE
HFMON
HAGUP
LPC1
HFMON
LRMUTE
ADIN
R373
0.1
C322
1k
R384
30k
R206
R353
0.022
C211
0R334
R308
TP109
S3.3V
TP118
47/4
C303
22/6.3
C108
T
NI
R215
0.1
C335
F
NI
R122
TP111
5.6k
R111
330
R117
24k
R220
TP112
27k
R204
0.1C334 F
R323
0.01
C203
18
R113
1/4W
DGND
0.1
C317
F
Q104
2SC4617/R/-X
TP101
4.3k
R127
TP205
0.1C323
NI
R119
1k
R107
4.3k
R112
10k
R214
0.022C261
IC302
MM1701CH-X
8
Vin
7
NC
6
NC
5
Cont
4
Cn
3
GND
2
NC
1
Vo
IC510
BR24L16F-W-X
8
VCC
7
WP
6
SCL
5
SDA
4
GND
3
A2
2
A1
1
A0
TP121
0.1C107 F
NIC336
0.018C337
0.1C348
220p
C201
0.1
C217
F
5.6k
R128
M9V
910
R350
0.1
C310
F
220p
C202
TP316
1k
R385
R376
0.1
C309
F
0R336
0.1
C204
F
TP107
0.1C321
TP116
1C304
K352
NQR0502-001X
IC201
LA6502-X
12345678910111249131415161718192021222324
25 26 27 28 29 30 31 32 33 34 35 36 50 37 38 39 40 41 42 43 44 45 46 47 48
TP122
2.2
R106
TP106
0.022C260
4.3k
R104
Q103
KTA1001/Y/-X
MGND
TP220
TP206
NI
R126
6.8k
R221
D2V
R374
TP103
0.1
C103
F
0.0056C338
0.1C333 F
TP119
TP207
470
R116
TP227
1k
R202
0R348
TP104
R325
TP201
0.1
C564
F
470
R108
0.01
C328
10kR259
Q101
KTA1001/Y/-X
0.1C256
47k
R542
TP226
18k
R219
0.1
C101
F
47k
R541
0.015
C352
NI
C110
0.033C331
Q105
NI
C
F
100/16
C263
TP108
150p
C206
2.2
R114
0.1
C349
F
27k
R205
R372
TP202
TP231
TP204
220/4
C301
NI
R208
5.6k
R103
S5V
22/6.3
C106
T
270p
C205
100
R101
R324
0.015C2581
C210
F
NI
R254
TP117
TP105
NI
C264
0R337
TP221
1
R125
0.1
C308
F
0
R335
10k
R213
0.1
C102
F
330
R109
M9V
TP203
100
R102
47/6.3
C105
NI
R255
0.022C262
1
C371
F
TP323
NI
R110
TP110
0.1
C104
F
100kR309
TP115
0.1C332 F
TP120
Q102
2SC4617/R/-X
0.015C259
C
F
0.39
R251
1/2W
R310
TP123
0.1
C330
TP208
TP315
0.1
C320
NIR257
NI
R118
R383
1k
R115
18
R105
1/4W
47k
R207
0.47C251
TP102
0.0082C257
0.01
C351
1
C359
TP321
CN201
QGF1016F2-08W
1
2
3
4
5
6
7
8
C350 0.0
1
R312
R322
R311
NI
R129
CN101
QGF0523F3-24W
1
2
3
4
5
6
7
8
9
10
11
12
13
14
15
16
17
18
19
20
21
22
23
24
NI
C109
NI
R130
NI
R131
R371 0.5%
470
R201
R316
9
0.1C347
R378 NI
R379 NI
R380 NI
R381 NI
R382 NI
TP319
R386 NI
R387 NI
R389 NI
R388 NI
R132
NI
R333
K101
NQR0502-001X
S5V
D1.2V
OUT3F
0V
SPINDLE
SPC1
PICKUP
PD(DVD)
D
B
AMP1IN-
SPRF
UOUT
+RF
1.2V
LD(CD)
QAR0165-001
AMP3OUT
FM-
0V
AMP1OUT
MCOM
VR(DVD)
0V
AMP2OUT
OUT3R
QAR0387-001
0V
OUT1F
SPFC
GND
NC
VOUT
MUTE1
VCC2
TRA
OUT4F
0V
E
AMPOUT
WOUT
0V
GND
OUT1R
T-
AMP2IN-
SPFGO
D1.2V
ASS'Y
VOUT
VCC
TRVSW
T+
MUTE3
MGND
PD(CD)
VREF
0V
MOTOR
FR
0V
0V
F
SGND
FXL-D20-1C
AMP4IN-
SPVCOIN
OUT2F
DRIVER
SPCX
WOUT
MGND
SW
EEPROM
LASER
AMP2IN+
REG.
UOUT
AMP3IN-
MGND
FEED
NC
VCC1
SPCTL
F
(OPA-652PH*)
VHALF2
QAL0786-***
FODRV
SWGND
SPDRV
TRSDRV
F-
2SB1424/R/-W
MOTOR
AMP1IN+
0V
0V
2SB1424/R/-W
COM
MGND
F+
SPC2
AMPIN+
MUTE2
OUT4R
VCC(HF)
NC
or
AMPIN-
NC
0V
BR
VS
LD(DVD)
VR(CD)
AMP4IN+
OUT2R
AMP3IN+
TRDRV
or
C
DRIVER
MECHA
A
HFM
FM+
ASS'Y
GND
50V 16V
UNLESS OTHERWISE SPECIFIED.
DVD
MET
A
25V, ,
VOLTAGES ARE DC-MEASURED WITH A
D
1/16W
NOTES
CONDITION ---
ALL CAPACITORS ARE
Tthe
,
1.
ALL CAPACITANCE VALUES ARE IN
disc
ARE IN H(
m
5%
ALL E.CAPACITORS ARE SHOWN IN TH
E
inA
ALL RESISTANCE VALUES ARE
F
IN OHM
(
ALL RESISTORS ARE
2.
ALL INDUCTANCE VALUES
0V
0V
0V
0V
0V
0V
3V
9V
9V
9V
9V
1.8V
2.1V
2.4V
2.2V
2.1V
1.8V
0V
1.8V
1.8V 0V
0V
0V
0V
0.9V
0.9V
0.9V
0.9V
0.9V
0.9V
2.4V
2.2V
1.8V
0V
0V
0V
3.3V
0V
0V
0V
0V3.3V

Related product manuals