EasyManua.ls Logo

JVC XU-301 - Page 9

JVC XU-301
59 pages
Print Icon
To Next Page IconTo Next Page
To Next Page IconTo Next Page
To Previous Page IconTo Previous Page
To Previous Page IconTo Previous Page
Loading...
7
English
XU-301 MD-CD COMBINATION DECK
REC
PAUSE
REC
START
REC
DIGITAL CD
REC SOURCE SELECTOR
LINE MIC
STOP
MIXING
CANCEL
CD
MD
MIC
MAXMIN
PHONES
MIX BALANCE REC LEVEL
CD
LINE
LINE
MIC
PLAY MODE/CHARA
DISPLAY
TITLEEDIT
32kHz 44.1kHz
DIGITAL INPUT
48kHz
LISTENING
SKIP
1st TRACK
REC
TIMER
/CLOCK
STANDBY
CD REC
SET
2
CD
CD
3
1
CD
PLAY & EXCHANGE
3
-
CD
NORMAL SPEED
CD PITCH CONTROL
POWER
EDIT
DIGITAL
TITLE
DISC TRACK
L
R
40 30 15
10
20
6
3 0
OVER
CD
MD
TOC REC
MD EDIT
1
23
MIX PROGRAM
DIVIDE
JOIN
MOVE
ALL ERASE
RANDOM
REPEAT
ALL1 CD
SAMPLING RATE CONVERTER
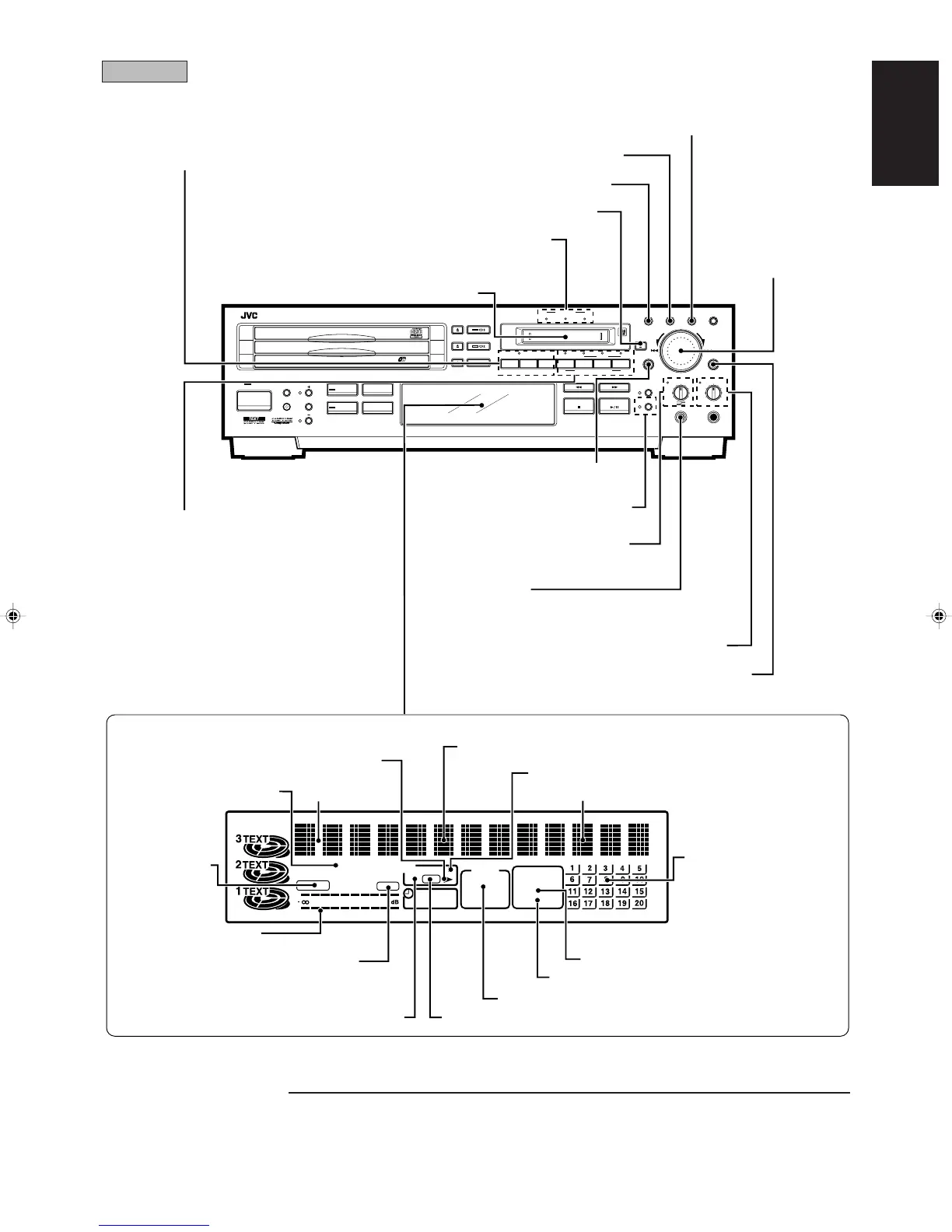
MD Parts
* TOC: Table of Contents
This corresponds to the table of contents of a book, etc.
The TOC contains the data on the positions where the tracks are recorded, the breaks between
the tracks, the track order (track numbers), etc.
DIGITAL INPUT lamps (See page
28
)
These light according to the sampling frequency
of the digital input signal.
EDIT button (See page
35
)
TITLE button (See page
41
)
DISPLAY/CHARA button
(See pages
17, 21, 29, 42
)
This button changes the contents of the display
window and the character input mode.
MD recording control buttons and lamp (See page
28
)
REC PAUSE:This is used to pause recording.
REC START: This is used to start recording.
REC STOP: This is used to stop recording.
Jog dial
(See pages
23, 35
)
MD opening
REC SOURCE SELECTORS and lamps
(See pages
28, 33
)
DIGITAL: Selects the device that is connected to the
OPTICAL IN jack as the recording source.
•CD: Selects CD1 through CD3 as the recording
source.
LINE: Selects the device that is connected to the
LINE IN jack as the recording source.
MIC: Selects the microphone input as the recording
source.
(CD, LINE, and MIC input can be mixed.)
0 (eject) button (See page
21
)
CANCEL button (See pages
33, 38
)
MD button and lamp (See page
20
)
MIX BALANCE knob and lamp
(See page
33
)
MIC jack
A microphone which has been purchased
separately can be connected here.
REC LEVEL knob and lamp (See page
28
)
SET button (See page
35
)
“Playing” indicator (See page
20
)
“Paused” indicator (See page
20
)
Play time displays (See page
20
)
Title mode display
(See page
41
)
Music calendar
(See page
20
)
This indicates the numbers of
the tracks. After a track is
played, its number is no
longer indicated.
Random play mode display (See page
23
)
Function
display
Track number displays (See page
20
)
Repeat play mode display (See page
23
)
Editing mode display (See page
35
)
REC indicator (See page
28
)
TOC indicator
OVER indicator (See page
28
)
This lights when the recording input signal
is too high.
DIGITAL input
indicator
(See page
28
)
Level meter
Display window
04/p04-11(E) 4/1/98, 4:36 PM7

Related product manuals