EasyManua.ls Logo

Kenmore W10035270 - Electric Dryer Wiring Diagrams; Single Element Model Wiring Diagram; Dual Element Model Wiring Diagram

Kenmore W10035270
12 pages
Print Icon
To Next Page IconTo Next Page
To Next Page IconTo Next Page
To Previous Page IconTo Previous Page
To Previous Page IconTo Previous Page
Loading...
FOR SERVICE TECHNICIAN’S USE ONLY PART NO. W10035270
TECH SHEET - DO NOT DISCARD PAGE 4
P8-2
GND
R
CENTRIFUGAL SWITCH
2M
1M
5M
6M
3M
R – LINE L2
W
DOOR
SWITCH
W – NEUTRAL N
T
BU
BU
W
W
P8-4
P8-3 NEUTRAL
P9-1
P8-5
BK-W
THERMAL FUSE
196°F 91°C()
4M
DRIVE MOTOR
1/3 H.P.
MAIN
1.4–2.6
START
1.4–2.8
SENSOR
DOOR
NEUTRAL
MOTOR
MTR CS
MOIST.
MOIST RTN
MODEL
MODEL RTN
OUTLET TEMP.
OUTLET
TEMP RTN
Y-R
P13-1
P13-2
P4-4
P4-5
P4-3
P4-6
R
R
EXHAUST THERMISTOR
10k
P9-2
L1
BR
L1 LINE – BK
N.O.
COM
BK
BK
BK
R
BK
NC
R-W
HIGH LIMIT
THERMOSTAT
295°F (146°C)
THERMAL
CUT-OFF
352°F (178°C)
HEATER
5400 W
R
DRUM LAMP
G-Y
R
240 VOLTS
120 VOLTS
P5-1 VDD
P5-5 DATA OUT
P2-1 VDD
P2-2 DATA
P2-3 VSS
P5-8 +/- 12 VDC
USER INTERFACE
VDD P1-8
DATA IN P1-7
VSS P1-6
STROBE P1-5
DATA OUT P1-4
+/- 12 VDC P1-1
BUZZER P1-2
CLOCK P1-3
P5-2 DATA IN
P5-3 VSS
P5-4 STROBE
P5-6 CLOCK
P5-7 BUZZER
BELT
SWITCH
HEATER
RELAY 1
G-Y
G-Y
SENSOR
MOVS
Y-R
Y-R
BK
NEUTRAL
TERMINAL
LINKED TO
CABINET
W
R
N.O.
COM
R-W
BK
NC
HIGH LIMIT
THERMOSTAT
295°F (146°C)
THERMAL
CUT-OFF
352°F (178°C)
HEATER
2700 W
R
COM
BK
HEATER
2700 W
R
V
MACHINE
CONTROL
ELECTRONICS
P4-2
P4-1
R
R
INLET THERMISTOR
50k
INLET TEMP.
INLET
TEMP RTN
BU
P8-1
LAMP LOAD
P8-2
GND
CENTRIFUGAL SWITCH
2M
1M
5M
6M
3M
R – LINE L2
W
DOOR
SWITCH
W – NEUTRAL N
T
BU
BU
W
W
P8-4
P8-3 NEUTRAL
P9-1
P8-5
BK-W
THERMAL FUSE
196°F 91°C()
4M
DRIVE MOTOR
1/3 H.P.
MAIN
1.4–2.6
START
1.4–2.8
SENSOR
DOOR
NEUTRAL
MOTOR
MTR CS
MOIST.
MOIST RTN
MODEL
MODEL RTN
OUTLET TEMP.
OUTLET
TEMP RTN
Y-R
P13-1
P13-2
P4-4
P4-5
P9-2
L1
BR
L1 LINE – BK
N.O.
BK
BK
BK
DRUM LAMP
G-Y
R
240 VOLTS
120 VOLTS
P5-1 VDD
P5-5 DATA OUT
P2-1 VDD
P2-2 DATA
P2-3 VSS
P5-8 +/- 12 VDC
USER INTERFACE
VDD P1-8
DATA IN P1-7
VSS P1-6
STROBE P1-5
DATA OUT P1-4
+/- 12 VDC P1-1
BUZZER P1-2
CLOCK P1-3
P5-2 DATA IN
P5-3 VSS
P5-4 STROBE
P5-6 CLOCK
P5-7 BUZZER
BELT
SWITCH
HEATER
RELAY 1
G-Y
G-Y
N.O.
HEATER
RELAY 2
SENSOR
MOVS
Y-R
Y-R
BK
NEUTRAL
TERMINAL
LINKED TO
CABINET
W
MACHINE
CONTROL
ELECTRONICS
INLET TEMP.
INLET
TEMP RTN
BU
P8-1
LAMP LOAD
VSS
DATA
VDD
WIDE
PK
OR
GY
BLOWER
MOTOR
PHASE 3
PHASE 3
N.C.
PHASE 2
N.C.
PHASE 1
MOTOR
CONTROL
ELECTRONICS
BU
BK
W
P4-3
P4-6
R
R
EXHAUST THERMISTOR
10k
P4-2
P4-1
R
R
INLET THERMISTOR
50k
P3
P2
P1
PHASE 1
PHASE 2
P2-1
P2-2
P2-3
MC2-1
MC2-3
MC2-5
MC3-3
MC3-2
MC3-1
VCC
DATA
VSS
NEUTRAL
MC1-3
N.C.
L1
N.C.
MC1-1
MC1-2
MC1-4
NC
NO
NC
NO
DUAL MOTOR
MODEL
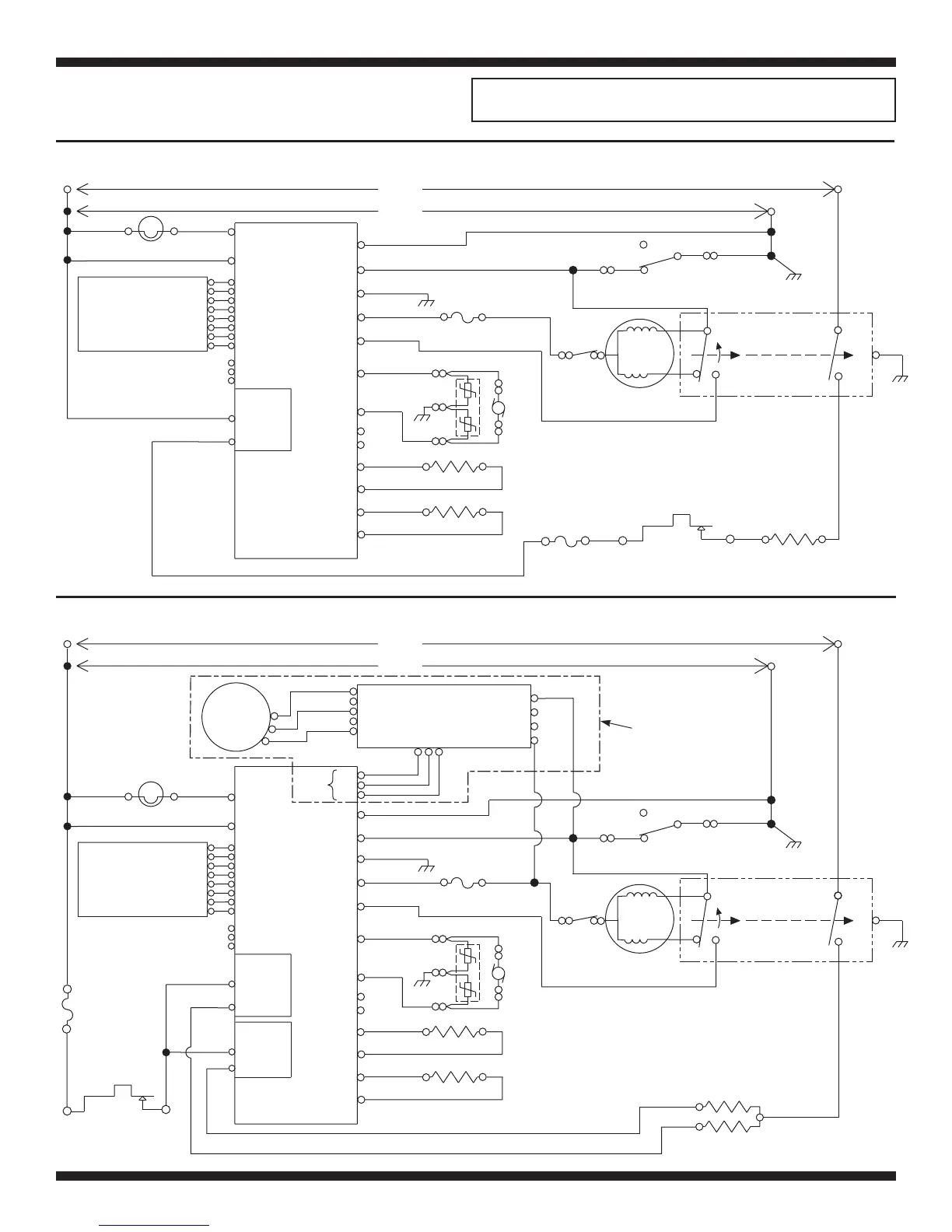
SINGLE ELEMENT MODEL
DUAL ELEMENT MODEL
ELECTRIC DRYER WIRING DIAGRAMS
IMPORTANT: Electrostatic (static electricity) discharge may cause
damage to machine control electronics. See page 1 for details.

Related product manuals