EasyManua.ls Logo

Kenwood KDC-8021 - Page 2

Kenwood KDC-8021
27 pages
Print Icon
To Next Page IconTo Next Page
To Next Page IconTo Next Page
To Previous Page IconTo Previous Page
To Previous Page IconTo Previous Page
Loading...
ILL
TEL MUTE
ACC
ANT CON
P CON
BACK UP
EXT AMP CONT
PLL+B
BUFFER
DECODER
RDS
E-VOL
MPX
N.C.
IF+B
SYSTEM u-COM
RESET
SW
A8V SW14V
EXT AMP CONT
DIMMER
ACC DET
TEL MUTE
P CON
B.U DET
ANT CON
SW5V B.U. 5V
PAN5V
MASK
MECHA
POWER IC
THERMO
PROTECT
IC4
MUTE
PRE AMP
4.5V
IC11-13
SP OUT
PRE OUT
RESET
AM+B
FM+B
NOISE
BUFFER
SPEANA
AGC OP AMP
SYSTEM
E'S+
MUTE DRIVER
IC9
4.5V
SERVO
AVR
DC/DC
4.5V PRE
IC15
DRIVER
MASK
REMO
O-CE
O-CLK
O-DATA
STEERING REMOTE
EXTERNAL DISPLAY
DC/DC
REG
CD4.7V
DC/DC
IC7
MATRIX
KEY
REMO
FL3.3V SW
VFD (GRADATED)
SPEANA
BPF
G/R SW
PANEL
u-COM
FL+B SW
VFD (GRADATED)
MATRIX
KEY
RESET
SW
FL3.3V SW
REMO
ROM
FL+B SW
PANEL
u-COM
SPEANA
BPF
G/R SW
IC10
IC14
IC2
CONTROL
1.8V
PRE OUT
PRE OUT OUTPUT VOLTAGE
IC1
IC5
IC8
251mV (E) TYPE
470mV (K) TYPE
FM:
AM:
230mV
F/E
CD
CH
(X16-160)FL (2 COLOR) TYPE
(X16-161)
FL (GRADATED) TYPE (X16-158)
(X16-159)
AUDIO
S-METER
IFC OUT
PLL DATA
PLL CLK
SW5V
FM
AM
CD
CHANGER
S METER
QUAL
SDA
SCK
S MUTE
A 8V
MASK SW1
RCLK
QUAL
RDATA
NOISE
S METER
AFS
IFC OUT
PLL DATA
PLL CLK
SW1
M RST
LO/EJ
MO SW
MUTE R
MUTE L
M STOP
SW3
DATA C
CH RST
CH MUTE
SW2
DATA H
CH CON
CH CLK
REQ H
REQ C
MASK DET
RESET
AM+B
FM+B
SCK
SDA
PRE MUTE
MUTE
BEEP
P MUTE
ACC DET
PHONE
DIMMER
EXT AMP CONT
P CON
PAN5V
P ON
ANT CONT
B.U. DET
SW5V
SW5V
CH MUTE
CH RST
DATA H
DATA C
CH CON
REQ C
CH CLK
REQ H
BACK UP
1200mV
CD4.7V
SERVO +B
A8V
PAN5V
B.U. 5VSW5V
MUTE
AC GND
BACK UP
SW5V
B.U.5V
+B
FM
4500mVCD
AM 750mV
2250mV
1069mV
1715mV
(K) TYPE (E) TYPE
4500mV
B.U. 5V
SW5V
SCK
SDA
B.U. 5V
-B
SERVO+B
+B
-B
MASK SW2
MASK SW3
O-CE
REMO
O-DATA
O-CLK
MASK +
MASK -
CD-MECHA+B
ILL ON
CD4.7V
PANEL 5V
PANEL 5V
VDD1 VDD2
FAC
PANEL 5V
PANEL 5V
VDD1 VDD2
FAC
AFS
MS CLK
MS DATA
M STOP
M RST
MUTE L
MUTE R
MO SW
LO/EJ
SW1
SW2
SW3
A8V
B.U. 5V
(MP3. WMA)
CH
3600mV
1372mV
855mV
(E) TYPE
4.5V PRE 1.8V PRE
MODE
4500mV 4500mV 3600mV
1200mV
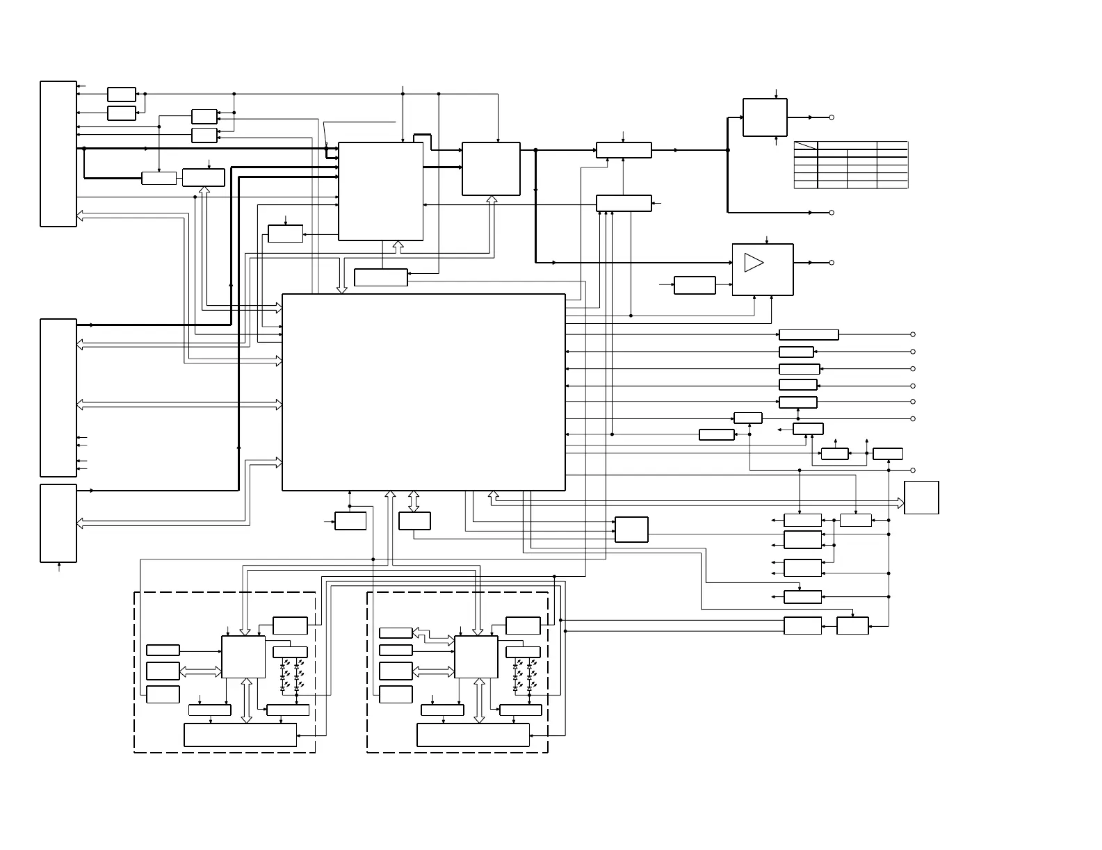
KDC-8021/M9021/X859
2
BLOCK DIAGRAM

Related product manuals