EasyManua.ls Logo

KitchenAid KOCE500ESS - Page 49

KitchenAid KOCE500ESS
52 pages
Print Icon
To Next Page IconTo Next Page
To Next Page IconTo Next Page
To Previous Page IconTo Previous Page
To Previous Page IconTo Previous Page
Loading...
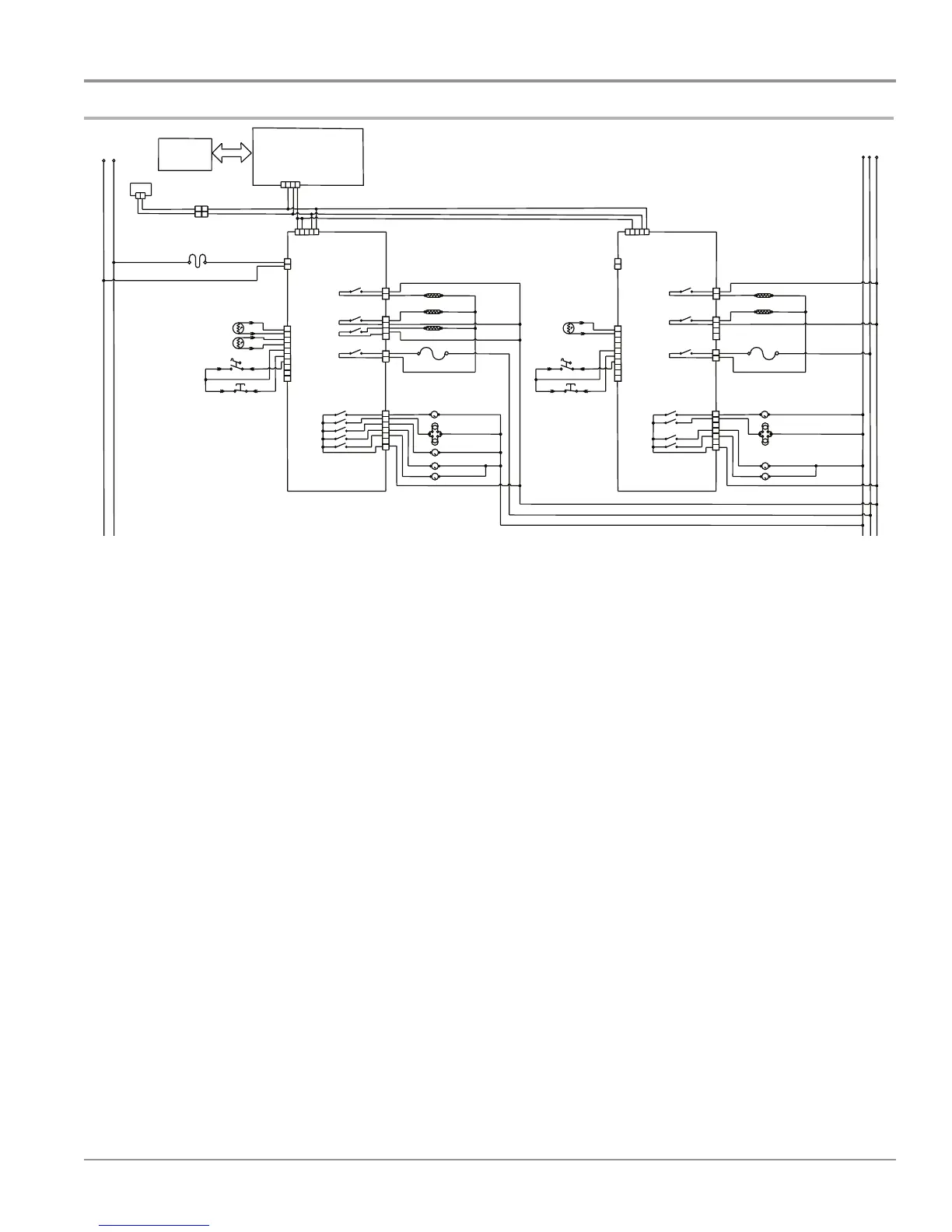
Wiring Diagrams
Built-In Single and Double Wall Oven
n
5-5
14
FOR SERVICE TECHNICIANS USE ONLY
Double Oven Model - Single-Convect
Keypad
User Interface
Upper Copernicus
Appliance Manager
Lower Copernicus
Appliance Manager
N L1
EOL
1 2
GN
RD/WH
GN
RD/WH
2
1
2
1
Thermal Fuse
206°F (93°C)
BK
BK
WH
J1
J4
YL
BR
OR
1 2
3
4
BR
OR
YL
1
2 3 4 5
P1
1
2
J8
Oven Temperature
Sensor
Meat Probe
Sensor
Motor Latch Switch
Door Switch
BU
TN
BR
OR/BK
1
2
3
4
5
6
7
8
9
10
V
V
OR
GN
P3
K11
K10
K2
K3
1
2
PX4
1
2
3
4
PX1
RD
1
2
PX3
YL
RD
BU
BU
Broil - 4000W
BU
RD
Bake - 2800W
YL
Convect - 3200W
Temperature Limiter
Open Temp 338°F (170°C)
RD/WH
BK
BK
RD
K4
K5
K6
K7
K8
1
2
3
4
5
6
7
P5
YL
BK
OR
GY
GY/BK
M
M
M
M
HS Cooling Fan
LS Cooling Fan
Convect Fan
Oven Lights
Motor Door Latch
WH
WH
WH
WH
BK
Lower Oven
Temperature
Sensor
V
V
Lo Motor Latch Switch
BU
TN
BR
Lower Door Switch
OR/BK
1
2
3
4
5
6
7
8
9
10
BR
OR
YL
1
2
3 4
5
P1
J8
1
2
K11
K10
K3
K4
K5
K7
K8
1
2
PX4
BU
BU
Lower Broil - 4000W
BU
RD
RD
Lower Bake - 2800W
BK
1
2
3
4
PX1
RD
RD
1
2
PX3
Lower Temperature Limiter
Open Temp 338°F (170°C)
RD/WH
WH
RD
BK
BK
WH
WH
WH
1
2
3
4
5
6
7
P5
YL
BK
GY
GY/BK
M
M
M
Lower Motor Door Latch
Lower Oven Lights
N L2
L1
Wide/Power
Lower LS Cooling Fan
Lower HS Cooling Fan

Related product manuals