EasyManua.ls Logo

KitchenAid W10029780 - Schéma de Câblage

KitchenAid W10029780
28 pages
Print Icon
To Next Page IconTo Next Page
To Next Page IconTo Next Page
To Previous Page IconTo Previous Page
To Previous Page IconTo Previous Page
Loading...
26
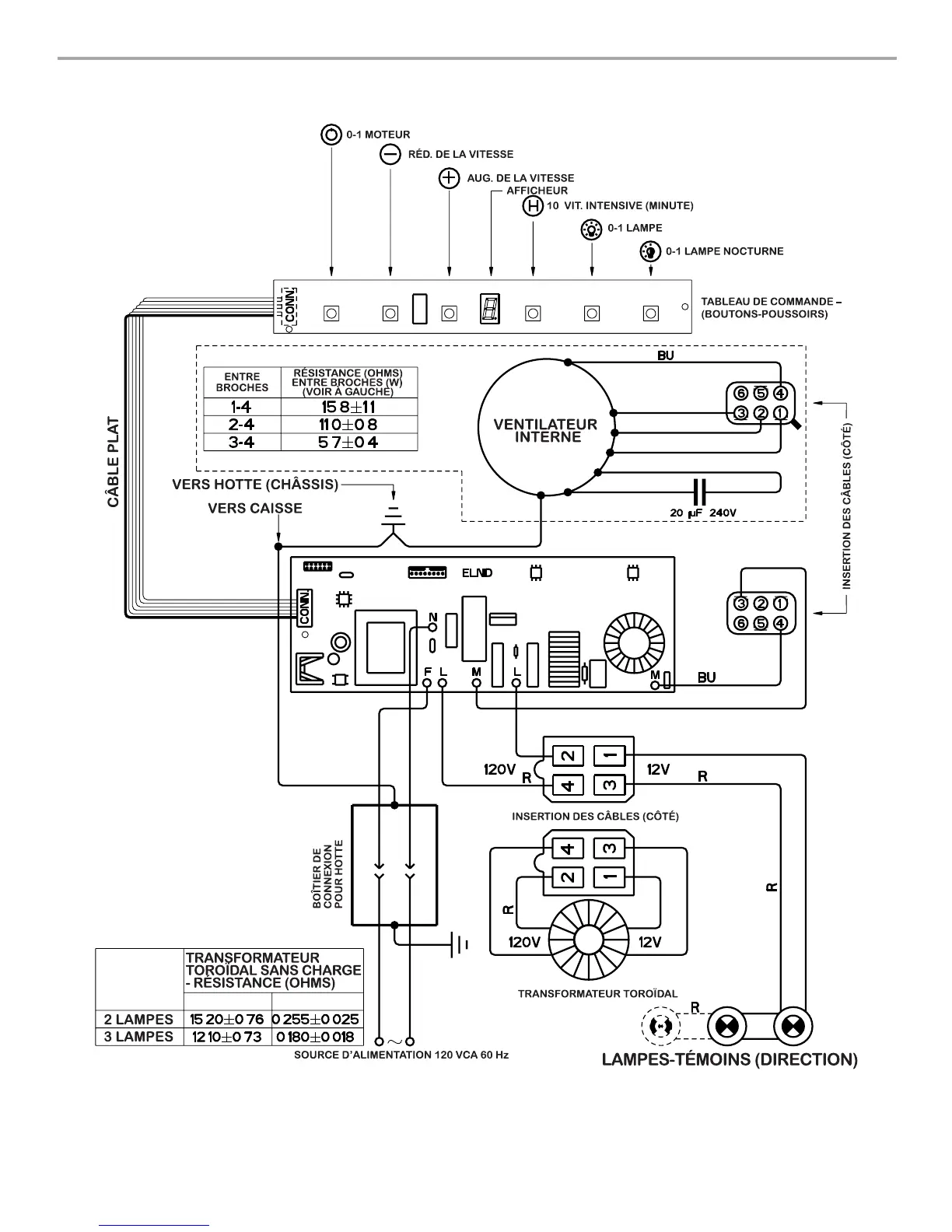
SCHÉMA DE CÂBLAGE
,
,
,
,
,,
,
,
,
,
,
,
,
,
JA-VE JA-VE
JA-VE
JA-VE
N
GRIS
BL
JA
MAR
MAR
N
BL
MAR
MAR
BL
JA-VE
BL
N
N-N
BL-R
VI
VI
VI
VI

Related product manuals