EasyManua.ls Logo

klover AURA 80 PLUS - Page 28

klover AURA 80 PLUS
30 pages
Print Icon
To Next Page IconTo Next Page
To Next Page IconTo Next Page
To Previous Page IconTo Previous Page
To Previous Page IconTo Previous Page
Loading...
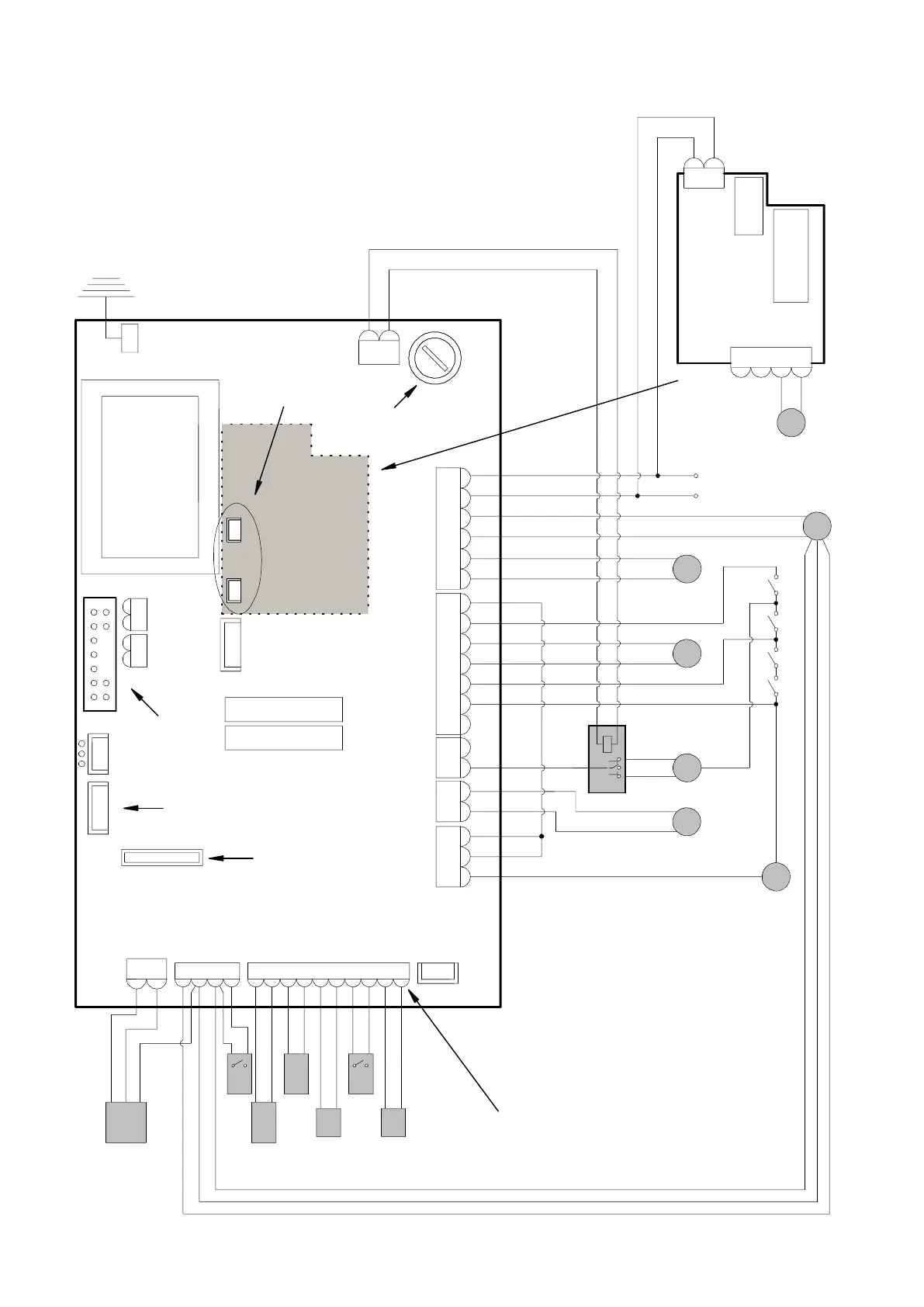
TRANSFORMER
Earth
Live
Neutral
POWER
NETWORK
230Vac
M
CN9
CN13
CN5
CN2
CN7
IMPORTANT: DO NOT
INVERT THE WIRES
FUSE
4A 5X20
CN10
BOARD L023_8
CN1
CONNECTOR FOR
BOOTLOADER OR KLAB
CONNECTION
M1
PROGRAMMABLE THERMOSTAT
CLOCK BATTERY
(TYPE CR2032 3Volts)
CN17
CN21
CN22
ENC +5V GND BLU
ALf
ALt
BLUE
BLACK
RED or BROWN
CN12
DISPLAY
CONNECTOR
CN4 CN8
CN16
CN19
CN6
PELLET H2O AMB TERM +TC1-
AUX2 AL3
N V2/P0 PBC N
AUX1
IGNITION RELAY
PBC RELAY
CN15
AUXIN
PMP PWM
CN23
CN14
BLACK
RED
WHITE
SERIALE
ENC. COC.
- OC + - OC +
DISPLAY
M
M2
SCAM. FUMI N F
N AL1 AL2 ACC. COC.
FUN2FUN1
M
V
M
V1
ALs
M
C
M
A
Fp Ta
SaSp Sf
WHITE or RED
Wire for tachometer connection
ALp
Neutral
Neutral
Live
Live
Amb
1
Amb
2
CN3
F2 N F1 N
FUSE
3,15A 5X20
RELAY
F N
T055 EXPANSION BOARD
(OPTIONAL)
M
V2
CN4
T055 EXPANSION BOARD
CONNECTED TO L023_8
WITH CONNECTORS
CN10, CN12
FUN1 FUN2
RELÈ
Nc Com No
Nc Com No
Nc Com No
RELAY
GREEN or YELLOW
COMPONENT KEY:
M1 = Auger gearmotor
M2 = Brazier cleaning gearmotor
V = Primary air fan (excluding natural convection model)
V1 = Ducted air 1 fan (configured models only)
or primary air fan (natural convection model)
V2 = Ducted air 2 fan (configured models only)
C = Ignition plug
A = Flue gas extractor with tachometer
KEY FOR PROBE / CONTACTS / SENSORS
Sf = "K-type" smoke probe
Sa = Room temperature probe
(configuration optional)
Ta = Room thermostat contact
Amb 1 = Room 1 thermostat contact or probe
(configuration optional)
Amb 2 = Room 2 thermostat contact or probe
(configuration optional)
Fp = Brazier cleaning limit switch micro-switch
(configured models only)
Sp = Pellet level sensor
(configuration optional)
SAFETY DEVICES KEY:
ALp = Fire door closing micro-switch
ALt = Manual reset thermostat
ALf = Smoke pressure switch
ALs = Pellet tank door closing micro-switch or
fireplace guides micro-switch

Related product manuals