EasyManua.ls Logo

Kohler 10RESV

Kohler 10RESV
76 pages
To Next Page IconTo Next Page
To Next Page IconTo Next Page
To Previous Page IconTo Previous Page
To Previous Page IconTo Previous Page
Loading...
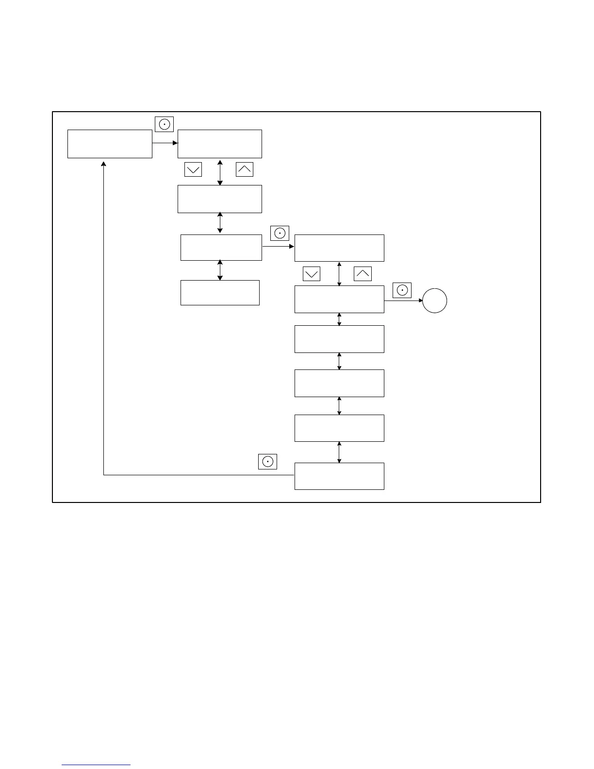
TP-6880 10/14 47Section 3 RDC2 Controller Operation
3.18.3 RBUS Information
The RBUS Information menu contains settings for
remote modules that communicate with the RDC2
controller using RBUS protocol. This includes the
following optional modules:
D Model RXT transfer switch
D Programmable Interface Module (PIM)
D Load Control Module ( LCM) or load shed kit
tp6804
Modules Connected:
2
Module Timeouts:
1234
Net Cycle Time:
123ms
Module Errors:
1234
< ---- Return
RD
R e m o t e -- -- >
Devices
See Figure 3-23.
Networking---->
Information
Networking---->
Status
RBUS ---->
Information
<---- Return
Networking---->
Configuration
Figure 3-22 RBUS Information Submenu

Table of Contents

Other manuals for Kohler 10RESV

Related product manuals