EasyManua.ls Logo

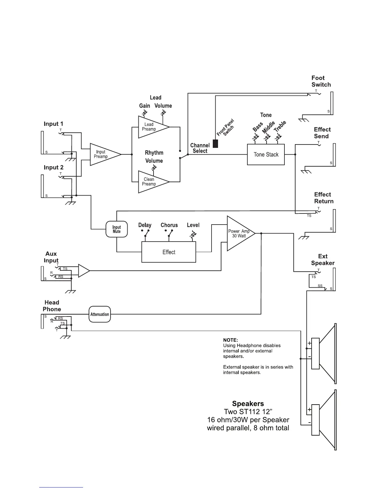
Kustom KG212FX - Signal Flow Diagram; Input and Preamp Signal Path; Tone Stack, Effects, and Power Amp

Kustom KG212FX
12 pages
Print Icon
To Next Page IconTo Next Page
To Next Page IconTo Next Page
To Previous Page IconTo Previous Page
To Previous Page IconTo Previous Page
Loading...
kustom.com
KG212FX Signal Flow Diagram

Related product manuals